Главная > Основы теории обработки изображений
НАПИШУ ВСЁ ЧТО ЗАДАЛИ
СЕКРЕТНЫЙ БОТ В ТЕЛЕГЕ
<< Предыдущий параграф Следующий параграф >>
Пред.
След.
Макеты страниц

Распознанный текст, спецсимволы и формулы могут содержать ошибки, поэтому с корректным вариантом рекомендуем ознакомиться на отсканированных изображениях учебника выше

Также, советуем воспользоваться поиском по сайту, мы уверены, что вы сможете найти больше информации по нужной Вам тематике

ДЛЯ СТУДЕНТОВ И ШКОЛЬНИКОВ ЕСТЬ
ZADANIA.TO

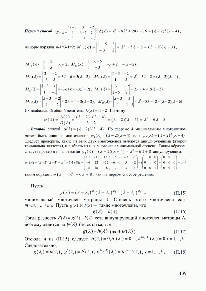
3.6.2. Выбор псевдоградиента

Главным в синтезе ПГ алгоритмов вида (3.19) является нахождение ПГ  функционала качества . Рассмотрим два важнейших случая.

Случай 1. В большинстве статистических задач (в частности, в обработке И) функционал качества выражается  через среднее значение некоторой функции :

,                                             (3.21)

например, через средний квадрат ошибки оценки параметра .  Тогда

,                                   (3.22)

где  – точное значение параметра и  – его оценка. К (3.22) приводят задачи прогноза, фильтрации и т. д.

Если реализации  наблюдаемы (например, при прогнозе), то можно взять в качестве ПГ  или его сужение

                                         (3.23)

на часть данных  (например, на скользящее окно на И). Если возможно дифференцирование  под знаком математического ожидания, то для направления (3.23) условие псевдоградиентности (3.20) выполняется тривиально:

Если же реализации функции (3.22) не наблюдаемы, то следует ввести вспомогательный наблюдаемый функционал качества , выраженный через среднее значение некоторой функции.

Например, при оценке математического ожидания  случайной величины  Z  можно взять , тогда

    и     ,            (3.24)

где   – очередное наблюдение Z.

При оценке среднего квадрата случайной величины Z можно взять , тогда

     и    .            (3.25)

При оценке коэффициента корреляции центрированных случайных величин Z и Y с одинаковыми дисперсиями можно взять ,     тогда

    и    .                     (3.26)

Обобщением последней задачи является оптимизация линейной оценки , например, оптимизация линейного прогноза. В этом случае ,

    и    .                 (3.27)

Оценка квантилей случайных величин также может быть выполнена с помощью ПГ алгоритмов. Этот способ рассмотрен в п. 5.4.

 

Случай 2. Иногда критерий качества выражается через вероятность события А, например, через вероятность правильного обнаружения. Этот случай можно свести к предыдущему, так как вероятность может быть выражена через математическое ожидание: , где  – индикатор события А (, если А произошло, и , если А не произошло). Тогда реализациями являются оценки вероятности Р(А) по частоте события А в каждом отдельном испытании (0 или 1). Для улучшения оценок можно использовать относительные частоты в группах из нескольких испытаний. При ненаблюдаемости события А иногда удается ввести вспомогательный функционал, выражаемый через параметры, влияющие на Р(А). Например, через отношение сигнал/шум в задачах обнаружения.

 

Отметим, что вместо ПГ (3.23) часто можно взять

,                               (3.28)

где  – векторная функция той же размерности, что и . При этом  может выбираться из широкого класса функций. Требуется, чтобы условие псевдоградиентности сохранялось. В частности, можно брать симметричные функции. Очень простые и в то же время хорошо сходящиеся алгоритмы получаются при знаковой функции *      

,          (3.29)

при которой компоненты  в (3.19) отличаются от компонент  на .

 

 

1
Оглавление
email@scask.ru