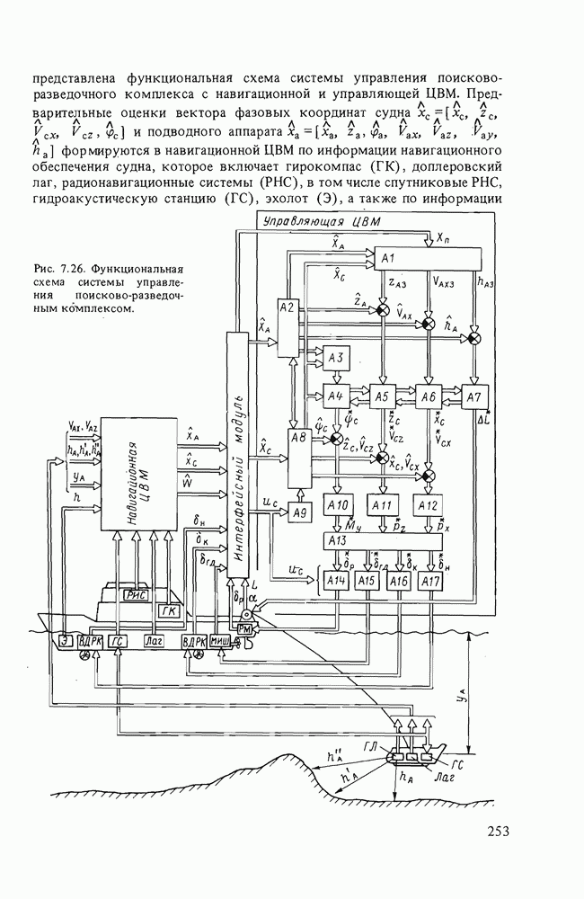
Главная > Системы управления морскими подвижными объектами
НАПИШУ ВСЁ ЧТО ЗАДАЛИ
СЕКРЕТНЫЙ БОТ В ТЕЛЕГЕ
<< Предыдущий параграф Следующий параграф >>
Пред.
След.
Макеты страниц

Распознанный текст, спецсимволы и формулы могут содержать ошибки, поэтому с корректным вариантом рекомендуем ознакомиться на отсканированных изображениях учебника выше

Также, советуем воспользоваться поиском по сайту, мы уверены, что вы сможете найти больше информации по нужной Вам тематике

ДЛЯ СТУДЕНТОВ И ШКОЛЬНИКОВ ЕСТЬ
ZADANIA.TO

Контрольные вопросы 5

1. В чем заключается задача синтеза автоматических систем?

2. Что включает в себя неизменяемая часть системы? Напишите общую форму математической модели неизменяемой части линейной системы.

3. Из чего состоит проектируемая часть сисгемы? Что такое закон управления?

4. Напишите выражения для средневзвешенного дисперсионного критерия. Как формируются матрицы весовых множителей?

5. Почему СУ МПО является многорежимной системой?

6. В чем заключается смысл эквивалентной детерминированной задачи? Запишите общую форму интегрального квадратичного критерия.

7. В чем заключается специфика эквивалентной детерминированной задачи при широкополосном и узкополосном внешних возмущениях?

8. Какое внешнее возмущение МПО можно считать широкополосным и какое узкополосным? Как это связано с движением МПО под разными курсовыми углами к волнению?

9. Сформулируйте основные положения принципа максимума.

10. При каких исходных данных оптимальная система оказывается линейной?

11. Напишите основное и сопряженное дифференциальные уравнения в матричной форме, которые описывают оптимальную линейную систему.

12. Какой закон управления имеет оптимальная линейная система?

13. Докажите подобие основного и сопряженного векторов оптимальной линейной системы. Напишите матрицу подобия и расскажите о ее свойствах.

14. По известной матрице запишите матрицы и

15. По известным матрицам составьте матрицу

16. По собственным числам матрицы оцените переходные процессы в оптимальной линейной системе:

17. По заданным собственным числам матрицы определите корни характеристического уравнения оптимальной линейной системы с регулятором состояния:

18. Дайте определение и нарисуйте структуру регулятора состояния.

19. Как достигается астатизм оптимальной линейной системы? Какими свойствами обладает такая система?

20. Чем отличается аналитическое конструирование регуляторов от синтеза системы? Как выполняется аналитическое конструирование?

21. Приведите выражения для семейства устойчивых экстремалей оптимальной линейной системы.

22. Сделайте выводы уравнений для определения коэффициентов обратных связей многоканальной оптимальной линейной системы, используя выражения для устойчивых эксгремалей.

23. Дайте характеристику вычислительной процедуры аналитического конструирования по методу устойчивых экстремалей.

24. По известному уравнению неизменяемой части

и заданным корням характеристического уравнения замкнутой системы

рассчитайте регулятор состояния.

25. Являются статическими или астатическими системы, у которых следующие передаточные функции по возмущению:

26. Напишите уравнение Риккати для линейных стационарных и нестационарных систем. Сколько неизвестных оно содержит?

27. Как с помощью уравнения Риккати выполняется аналитическое конструирование?

28. Дайте характеристику методов решения уравнения Риккати.

29. В чем заключаются особенности структуры оптимальной линейной системы, подверженной узкополосному возмущению?

30. Как используется метод устойчивых экстремалей при аналитическом конструировании оптимальных линейных систем, подверженных узкополосному возмущению?

31. Какие требования предъявляются к дополнительным дифференцирующим обратным связям оптимальных линейных систем?

32. Дайте сравнительную характеристику оптимальных линейных систем с регулятором состояния и дополнительными обратными связями.

33. Для чего можно использовать идентификаторы состояния в системах управления МПО?

34. Дайте определение вектора оценки состояния системы и ошибки восстановления.

35. По известной матрице и вектору состояния запишите вектора и неизмеряемых переменных состояния системы:

36. Нарисуйте структурную схему и напишите общее уравнение идентификатора полного порядка. В чем заключается синтез идентификатора?

37. Какова структура наблюдателя для восстановления дрейфа судна?

38. Напишите передаточную функцию наблюдателя полного порядка для восстановления дрейфа судна и по ней рассчитайте его частотные характеристики. Какими свойствами обладает это устройство? Является ли оно дифференцирующим или интегрирующим элементом?

39. Разработайте структурную схему наблюдателя полного порядка для восстановления угла атаки СПК. Проведите для него все расчеты, перечисленные в п. 38.

40. Расскажите об ошибках восстановления переменных состояния системы в идентификаторе полного порядка. Как на них влияют его параметры?

41. Каким образом включаются идентификаторы состояния в оптимальную линейную систему?

42. Какие свойства приобретает линейная система с регулятором состояния и идентификатором? Сохраняются ли они, когда параметры математической модели не совпадают с характеристиками неизменяемой части системы?

43. В чем заключаются особенности структуры редуцированных наблюдателей?

44. Какие свойства имеет оптимальная линейная система с редуцированным наблюдателем?

45. Рассмотрите редуцированные наблюдатели для восстановления дрейфа судна и угла атаки СПК.

46. Докажите, что система максимального быстродействия должна иметь релейное управление даже при линейной неизменяемой части.

47. Какие условия используются для определения моментов переключения оптимальной релейной системы максимального быстродействия?

48. В каких случаях возникает необходимость в параметрической оптимизации регуляторов? Можно ли считать аналитическое конструирование параметрической оптимизацией?

49. Расскажите о критериях и методах поисковой параметрической оптимизации.

50. Какие подходы используются для расчета математических ожиданий и дисперсий СУ МПО?

1
Оглавление
email@scask.ru