Главная > Теория систем автоматического регулирования
НАПИШУ ВСЁ ЧТО ЗАДАЛИ
СЕКРЕТНЫЙ БОТ В ТЕЛЕГЕ
<< Предыдущий параграф Следующий параграф >>
Пред.
След.
Макеты страниц

Распознанный текст, спецсимволы и формулы могут содержать ошибки, поэтому с корректным вариантом рекомендуем ознакомиться на отсканированных изображениях учебника выше

Также, советуем воспользоваться поиском по сайту, мы уверены, что вы сможете найти больше информации по нужной Вам тематике

ДЛЯ СТУДЕНТОВ И ШКОЛЬНИКОВ ЕСТЬ
ZADANIA.TO

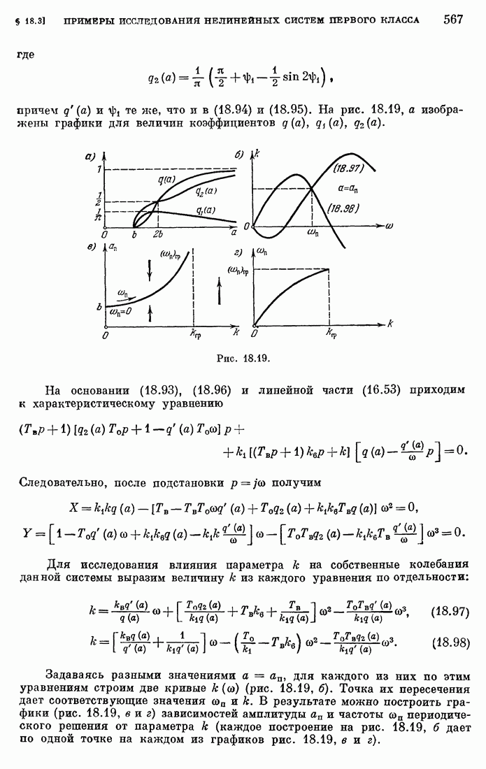
§ 19.2. Прохождение медленно меняющихся сигналов в автоколебательных системах

Рассмотрим очень важный для практики случай, когда внешнее воздействие , которое может быть либо возмущающим, либо управляющим (задающим), в автоколебательной системе является не постоянным, а медленно меняющимся. Медленно меняющейся будем называть такую функцию времени, которая сравнительно мало изменяется за период автоколебаний, т. е. соблюдается условие в виде одного из неравенств

где — частота автоколебаний. Соответственно для астатических систем медленно меняющейся скоростью будет такая, для которой выполняется условие

Указанными свойствами почти всегда обладают «полезные» сигналы управления, проходящие через автоматическую автоколебательную систему (в том числе в переходных процессах).

Условие медленного изменения любой функции времени можно выразить также и в частотной форме, а именно: медленно меняющейся считается такая функция, возможные частоты изменения которой во времени значительно ниже возможной частоты возникающего в системе периодического решения (автоколебаний).

Сделанные предположения позволят величину или, соответственно, считать постоянной за время каждого периода исследуемых автоколебаний и искать решение в той же форме (19.4):

где отсчитывается отдельно внутри каждого периода, ибо теперь будут не постоянными, а переменными во времени (от периода к периоду) вместе с изменением внешнего воздействия При этом будет медленно меняющимся сигналом на входе нелинейности.

В связи со сказанным здесь остается в силе разложение (19.5) — (19.7). Но подстановка его в заданное уравнение нелинейной автоматической системы (19.1) дает

При достаточно медленном изменении функции (а в астатических системах и величин , входящих в коэффициенты данное уравнение может быть разделено на два отдельных уравнения;

соответственно для медленно меняющейся составляющей и для колебательной составляющей. При этом разделении уравнений, как и прежде, сохраняются существенно нелинейные свойства системы.

Следовательно, здесь сохраняется целиком прежний (§ 19.1) первый метод решения задачи (второй здесь неприемлем), выраженный формулами (19.10) — (19.13), где в данном случае является величиной не постоянной,

а медленно меняющейся. Поэтому прежний процесс решения заканчивается определением функции смещения (19.13). Подставив (19.13) в (19.66), получим дифференциальное уравнение для определения медленно меняющегося сигнала управления (на фоне автоколебаний системы) в виде

Таким образом, получается, что для определения медленно меняющихся процессов функцию смещения

следует подставить в уравнение автоматической системы (19.1) вместо заданной нелинейности

Следовательно, функция смещения представляет собой как бы статическую характеристику (обычно криволинейную), которая определяет зависимость между выходной и входной величинами заданной нелинейности для постоянных или медленно меняющихся сигналов в автоколебательной системе.

При любых нелинейностях, в том числе и скачкообразных, функция смещения может получать при определенных условиях вид весьма плавной кривой. Этот эффект называется вибрационным сглаживанием нелинейностей при помощи автоколебаний, а функцию смещения можно называть сглаженной нелинейной характеристикой.

Рис. 19.6.

Так, в примере § 19.1 согласно (19.40) функция смещения будет иметь вид рис. 19.6, а, т. е. для медленно меняющегося сигнала в данной релейной системе нелинейная характеристика будет в определенных пределах иметь плавный вид (рис. 19.6, а) вместо скачкообразного (рис. 19.6, б) — за счет сглаживающего влияния автоколебательных вибраций.

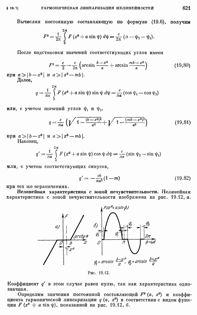
Далее, например, для нелинейностей, обусловленных зоной нечувствительности (рис. 19.7, а), а также зазором (рис. 19.7, в) и петлей, сигналы при отсутствии автоколебаний не передаются При наличии же автоколебаний сигнал передается в виде составляющей Поэтому для медленно меняющегося сигнала получается плавная характеристика (функция смещения) без зоны нечувствительности (рис. 19.7, б). Эффект вибрационного сглаживания нелинейностей в этих примерах является положительным (ликвидация зон нечувствительности и петель).

Однако в других случаях эффект вибрационного сглаживания нелинейности может оказаться и отрицательным. Возьмем, например, нелинейную характеристику с зоной насыщения (ограниченно-линейную), показанную на рис. 19.8. В этом случае за счет того, что верхушки синусоиды с одной стороны срезаются, постоянная составляющая будет меньше, чем само значение соответствующее линейному начальному участку. Поэтому постоянный или медленно меняющийся сигнал будет при наличии автоколебаний проходить через данную нелинейность с меньшим коэффициентом усиления, чем без автоколебаний, что может в известных случаях отрицательно сказаться на качестве автоматической системы в целом.

Во многих случаях вычисление а и со будет необходимо только с точки зрения проверки выполнения условий вибрационного сглаживания нелинейности

и допустимости таких вибраций в данной конкретной автоматической системе. Основными же для качества работы автоматической системы при этом будут являться медленно меняющиеся процессы, определяемые уравнением (19.68). С точки зрения упрощения их определения весьма важными являются следующие два обстоятельства.

Во-первых, вид функции смещения как видно из § 19.1, не зависит ни от количества и места приложения внешних воздействий на систему, ни от характера их изменения (если только они медленно меняющиеся).

Рис. 19.7.

Вид зависит от формы нелинейности, от структуры и от параметров системы. Поэтому можно пользоваться любым методом определения при любых частных упрощающих предположениях относительно внешних воздействий. Можно, например, пользоваться более простым вторым методом из описанных в § 19.1 методов и проиллюстрированных там на примере, взяв любое одно постоянное по величине внешнее воздействие.

Во-вторых, какова бы ни была заданная нелинейность (скачкообразная, петлевая и т. п.), обычно функция смещения получает вид плавной кривой.

Рис. 19.8.

Поэтому, в отличие от первоначально заданной нелинейности, ее легко можно линеаризовать обычным способом (по касательной или по секущей в начале координат или в другом начале отсчета). Имея ввиду это свойство, часто вместо термина «вибрационное сглаживание» употребляют термин «вибрационная линеаризация» (будем придерживаться первого из них).

Итак, в определенном диапазоне можно считать

где

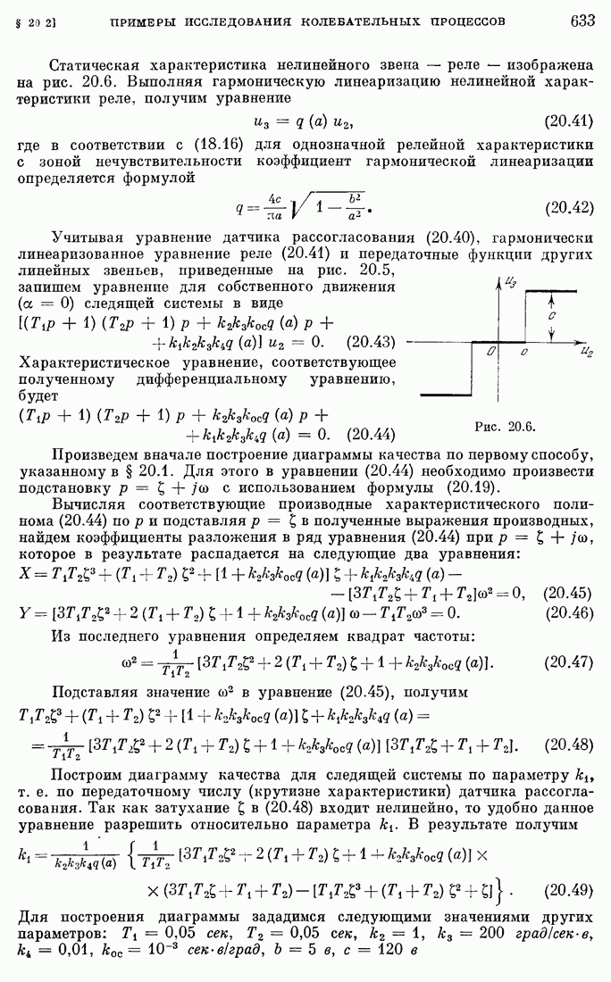
Графически представляет собой тангенс угла наклона прямой (касательной или секущей, рис. 19.7, б).

Величина коэффициента зависит от соотношения, вообще говоря, всех параметров системы.

Например, для системы, описываемой уравнениями (19.20) — (19.23), согласно (19.53) и (19.50) имеем

Поэтому для расчета медленно протекающих процессов в данной системе на основании (19.20) — (19.22) и (19.70) получаем линейные уравнения;

или единое линейное уравнение (19.24), в котором надо заменить х на на

Определение коэффициента усиления можно значительно упростить следующим образом. Поскольку (функция смещения определяется согласно (19.13) и (19.7) по выражению , в которое подставлена зависимость а то формулу для вычисления можно представить в виде

В тех случаях, когда рассматриваются нечетно-симметричные нелинейности величина не зависит от со и, кроме того, согласно (19.6)

так как производная под знаком интеграла будет четной функцией. Следовательно, для нечетно-симметричных нелинейностей , как однозначных, так и петлевых, величину можно вычислять по формуле

непосредственно из выражения (19.7), не определяя функции смещения Во многих задачах это будет существенным упрощением решения.

Это упрощение не относится к несимметричным нелинейностям, а также к тем случаям, когда приходится определять не по касательной, а по секущей.

Итак, с подстановкой (19.70) уравнение (19.68) для определения медленно протекающих процессов становится обыкновенным линейным уравнением

и, как таковое, легко решается.

Как видим, введенный здесь принцип разделения уравнений для колебательных и для медленно меняющихся составляющих, при котором сохраняются существенно нелинейные свойства системы, приводит к весьма важным для практических расчетов результатам. Существенным выводом является то, что медленно меняющиеся сигналы проходят через нелинейность с другим коэффициентом усиления чем автоколебания или

Особенно важно использовать свойство вибрационного сглаживания нелинейностей с последующей их обычной линеаризацией при расчете сложных автоматических систем.

Если, например, система автоматического управления полетом самолета работает по схеме, изображенной на рис. 19.9, то часть системы, обведенную пунктиром (релейный усилитель, привод и дополнительная обратная связь), как отдельную следящую систему, можно рассчитывать изложенным выше методом с учетом автоколебательных вибраций. Частоту последних путем соответствующего выбора параметров этой части системы или введением корректирующих устройств можно сделать достаточно большой с тем, чтобы амплитуда автоколебаний переменной на выходе этой части системы была мала.

Рис. 19.9.

Если же указанную амплитуду не удается сделать малой (тогда руль будет колебаться), то необходимо, чтобы указанная частота практически не воспринималась корпусом самолета в процессе его движения вокруг центра тяжести.

Тогда расчет автоматической системы будет выглядеть следующим образом.

Автоколебания определяем только в обведенной пунктиром внутренней части (рис. 19.9), как в отдельной самостоятельной системе, считая произвольным медленно меняющимся внешним входным воздействием, а — выходной величиной. Для такой простой системы находим, как изложено выше, функцию смещения а также частоту и амплитуду автоколебаний в зависимости от величины внешнего воздействия. Выбираем параметры данной части системы так, чтобы условия вибрационного сглаживания нелинейности соблюдались во всем практически возможном диапазоне изменения входной величины При этом следим за тем, чтобы частота автоколебаний системы (зависящая от параметров системы) лежала за пределами частот возможных колебаний самолета (чтобы она практически не воспринималась корпусом самолета).

После такого расчета внутренней части системы производим обычную линеаризацию функции смещения т. е. заменяем ее одной прямой линией (причем можно использовать указывавшееся упрощение в определении . В результате получаем линейное уравнение для медленно протекающих процессов в данной части системы. К этому уравнению добавляем уравнение всей остальной части системы (в данном случае самолета, чувствительных элементов и руля, см. рис. 19.9) и рассчитываем всю систему в целом, как линейную, по любым обычным методам теории автоматического регулирования. При этом не обращаем уже внимания на автоколебания, которые локализуются в рассчитанном ранее внутреннем контуре системы. Однако их влияние не игнорируется, ибо оно было учтено при определении функции смещения и коэффициента

Изложенный принцип позволяет, во-первых, вести расчет автоколебаний по более простым уравнениям (так как выделяется только внутренняя часть системы) и, во-вторых, значительно упрощает расчет всей системы в целом, сводя его к исследованию обыкновенных линейных уравнений (но с коэффициентом , зависящим от автоколебаний, т. е. от параметров внутреннего контура системы). Если необходимо учесть переменные коэффициенты и нелинейности самого самолета, то уравнения системы в целом не будут уже столь простыми. Однако и в этом случае полностью сохраняет смысл предварительный отдельный расчет внутреннего контура системы, так как влияние нелинейностей самого самолета будет распространяться обычно только на те процессы движения, которые по сравнению с автоколебаниями внутреннего контура являются медленными.

Известно, что и само движение самолета, например по тангажу, можно разделить на два, одно более быстрое — движение около центра тяжести (угловое движение) и другое более медленное — движение центра тяжести (движение по траектории). Оба они являются медленными по сравнению с автоколебаниями внутреннего контура системы управления. Однако их в свою очередь тоже можно рассматривать отдельно. Следовательно, в этом случае, кроме обычно применяемого пространственного разбиения движения самолета по каналам (тангажа, курса, крена), расчет системы по каждому каналу (например, тангажа) разбивается еще на три этапа по степени медленности движения во времени.

Аналогичное разделение расчета по крайней мере на два этапа по степени медленности во времени бывает целесообразным и для многих других нелинейных автоматических систем регулирования, слежения, стабилизации и т. п. В сложных системах такие приемы, существенно упрощающие все исследование, оказываются единственными, которые могут сделать расчет системы практически осуществимым. Важно иметь в виду, что при этом принципе разделения движений сохраняется существенная нелинейная взаимосвязь между ними.

1
Оглавление
email@scask.ru