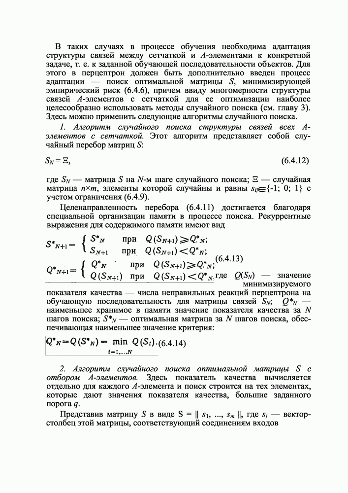
Главная > Адаптация сложных систем
НАПИШУ ВСЁ ЧТО ЗАДАЛИ
СЕКРЕТНЫЙ БОТ В ТЕЛЕГЕ
<< Предыдущий параграф Следующий параграф >>
Пред.
След.
Макеты страниц

Распознанный текст, спецсимволы и формулы могут содержать ошибки, поэтому с корректным вариантом рекомендуем ознакомиться на отсканированных изображениях учебника выше

Также, советуем воспользоваться поиском по сайту, мы уверены, что вы сможете найти больше информации по нужной Вам тематике

ДЛЯ СТУДЕНТОВ И ШКОЛЬНИКОВ ЕСТЬ
ZADANIA.TO

4.2.2.5. Планирование экспериментов с объектом

Определяются параметры С модели в режиме специально организованных экспериментов. При этом определяются область допустимых изменений варьируемого входа:

и критерий эффективности эксперимента, который задается на дисперсионной матрице искомых коэффициентов . Под планом эксперимента подразумевается набор входов объекта

которые следует реализовать в эксперименте, чтобы по полученным наблюдениям выхода объекта оценить искомые параметры С. Для определения оптимального плана О необходимо решить задачу оптимизации

где К — критерий эффективности плана, заданный на плане О и структуре модели Например, при минимизации объема эллипсоида, образованного рассеянием ошибок параметров С, имеет место так называемый -оптимальный план (см. также § 4.4).

Теория оптимальных планов таких экспериментов разработана для объектов сравнительно простой, чаще всего полиномиальной структуры. Для более сложных объектов, к которым принадлежат объекты обучения, теории оптимального планирования экспериментов еще не существует.

В задачах обучения функцию планирования эксперимента с объектом выполняет процедура синтеза тестов (контрольных заданий, вопросов, задач и т. д.), с помощью которых определяются параметры С модели ученика. Естественно, что тесты должны быть построены таким оптимальным образом, чтобы при минимальном числе и минимальной сложности тестов ответы на них несли максимальную информацию о параметрах — а иногда и структуре — модели ученика.

Простейшим и типичным примером такого теста являются экзаменационные вопросы и задачи, позволяющие оценить уровень знаний ученика. В этом случае тест определяет один

параметр ученика, называемый его «оценкой», измеренной в порядковой шкале. Такая грубая, даже примитивная оценка свойств ученика, естественно, не может быть положена в основу формализованной системы обучения и служит очень слабой обратной связью в процессе обучения.

Итак, три последних этапа управления связаны с синтезом модели объекта управления (обучения). Такая модель позволяет построить оптимальное обучение.

1
Оглавление
email@scask.ru