Главная > Введение в теорию нечетких множеств
НАПИШУ ВСЁ ЧТО ЗАДАЛИ
СЕКРЕТНЫЙ БОТ В ТЕЛЕГЕ
<< Предыдущий параграф Следующий параграф >>
Пред.
След.
Макеты страниц

Распознанный текст, спецсимволы и формулы могут содержать ошибки, поэтому с корректным вариантом рекомендуем ознакомиться на отсканированных изображениях учебника выше

Также, советуем воспользоваться поиском по сайту, мы уверены, что вы сможете найти больше информации по нужной Вам тематике

ДЛЯ СТУДЕНТОВ И ШКОЛЬНИКОВ ЕСТЬ
ZADANIA.TO

44. Понятие закона композиции

Вспомним несколько классических понятий теории обычных множеств.

Закон внутренней композиции. Законом внутренней композиции на множестве  называется отображение из  в . Другими словами, каждой упорядоченной паре  ставится в соответствие один и только один элемент .

На практике этот закон изображают символом, который, располагаясь между  и , служит для обозначения элемента, соответствующего упорядоченной паре . Часто используют символ . Таким образом,

;                    (44.1)

на практике для разновидностей законов используют подходящие общепринятые символы вроде , , , ,  и т. д.

Отображения  в  часто удобно изображать условным знаком, связанным с элементами :

, .                   (44.2)

Закон внешней композиции. Пусть ,  и . Отображение  в  называется законом внешней композиции. Другими словами, каждой упорядоченной паре  ставится в соответствие элемент  и только один такой элемент.

Закон композиции будет внутренним тогда и только тогда, когда .

Примеры.

1. Пусть  (множество действительных чисел); если в качестве закона выбрано обычное сложение , то этот закон внутренний, так как сумма двух действительных чисел – всегда действительное число; действительно, имеем .

2. Пусть  - обычное множество всех подмножеств некоторого множества; тогда операции пересечения, объединения, разности и дизъюнктивной суммы определяют внутренние законы.

3. Если  (множество неотрицательных чисел) и если закон состоит в вычислении разности , , то получаем внешний закон, так как возможно, что .

4. Если  - множество свободных векторов в плоскости и если символ  определяет векторное произведение (прямое произведение) двух векторов, то имеем закон внешней композиции.

Группоид. Упорядоченная пара, состоящая из множества  и внутреннего закона композиции , определенного на этом множестве всюду, называется группоидом и обозначается .

Примеры.

1. Закон композиции, представленный на рис. 44.1, задает группоид.

256.jpg

Рис. 44.1.

2. Примеры 1 и 2, приведенные выше для иллюстрации понятия внутреннего закона композиции, определяют группоид.

3. Наибольший общий делитель и наименьшее общее кратное положительных целых чисел определяют внутренние законы композиции на множестве  положительных целых чисел. Если обозначает наибольший общий делитель и  - наименьшее общее кратное, то  и  являются группоидами.

 

1
Оглавление
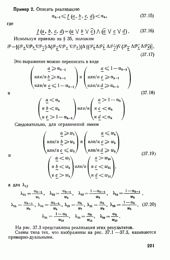
email@scask.ru