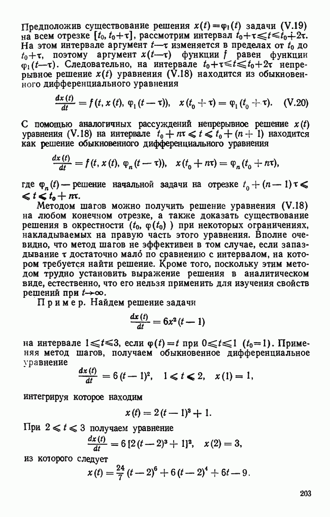
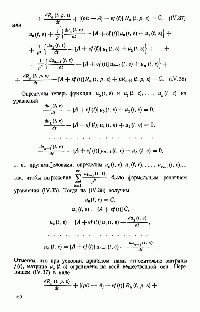
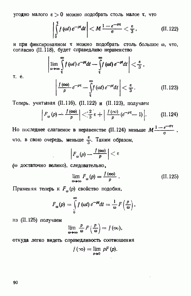
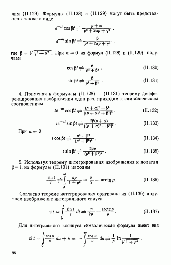
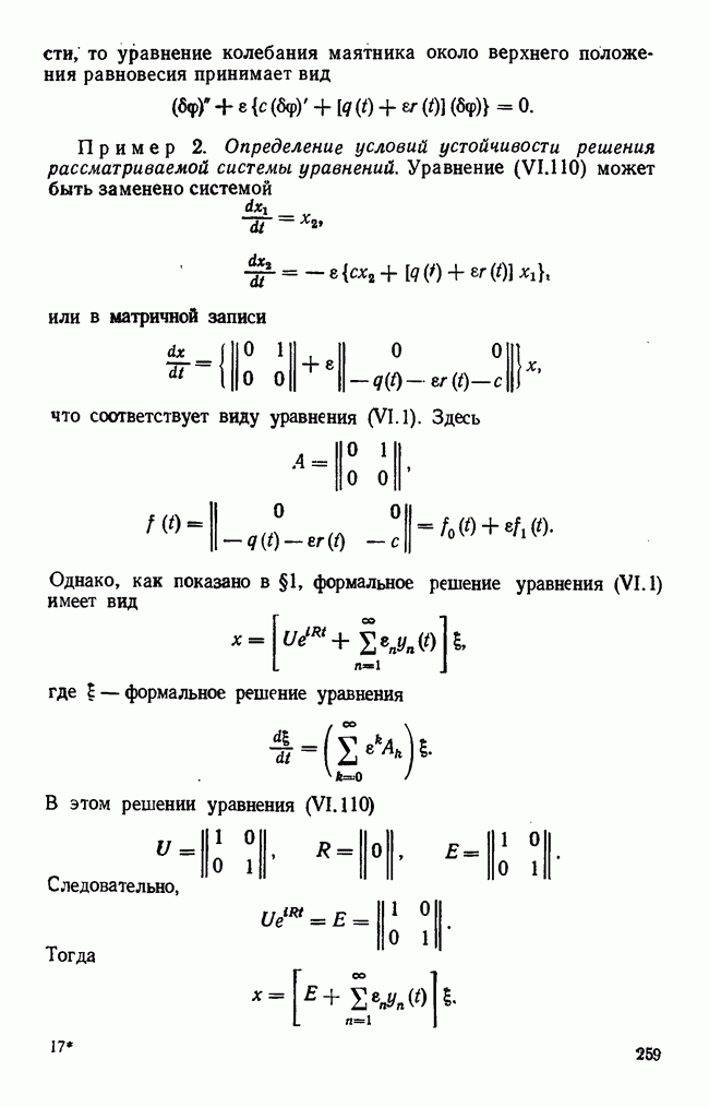
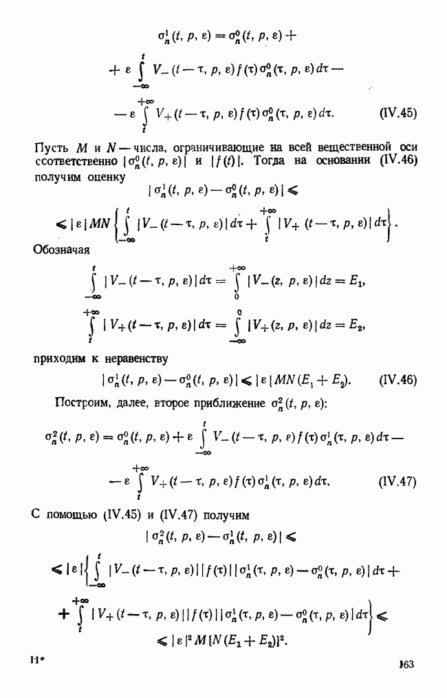
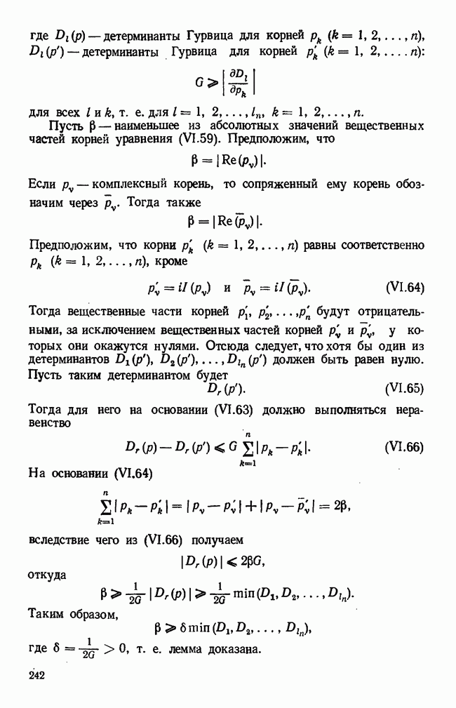
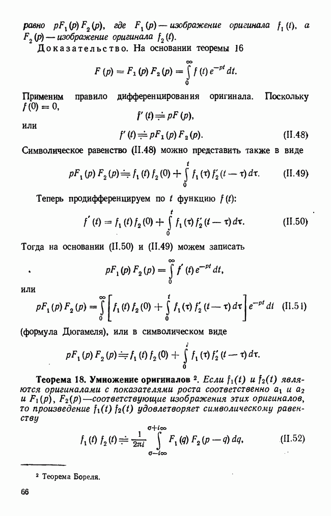
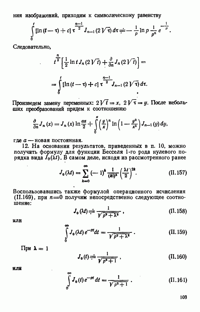
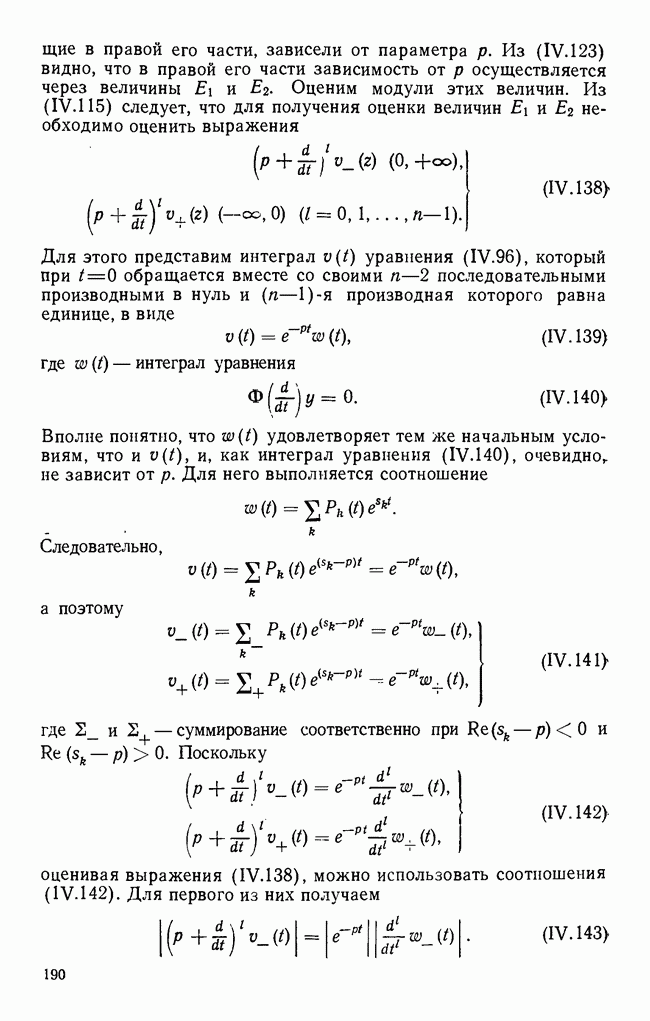
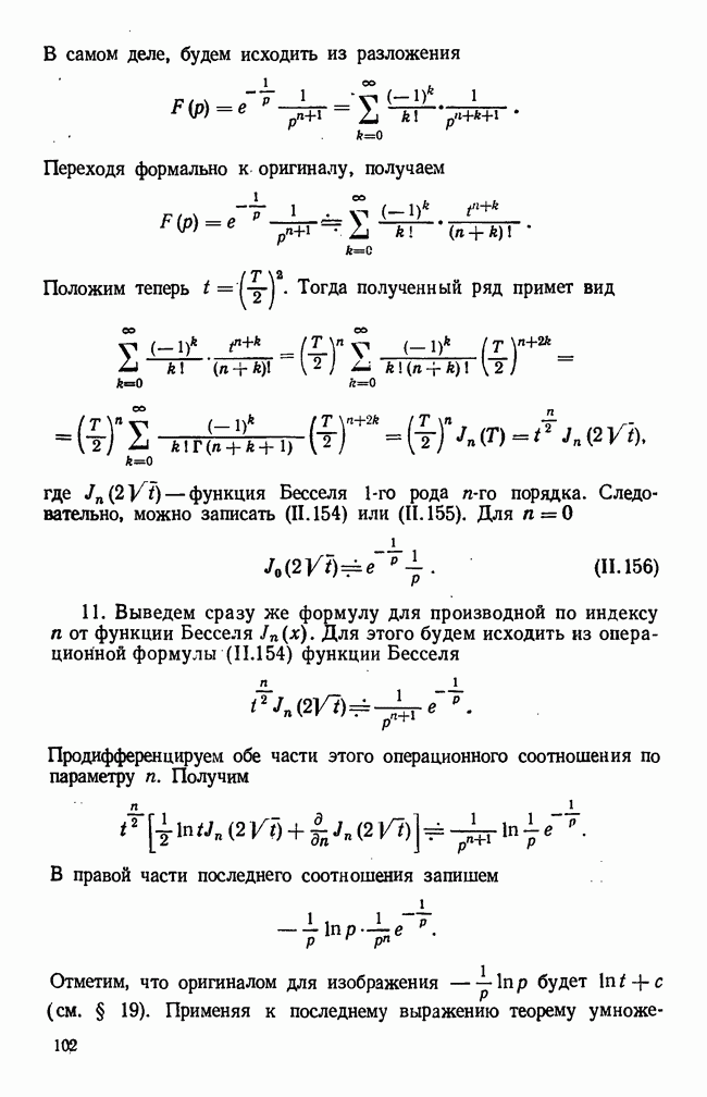
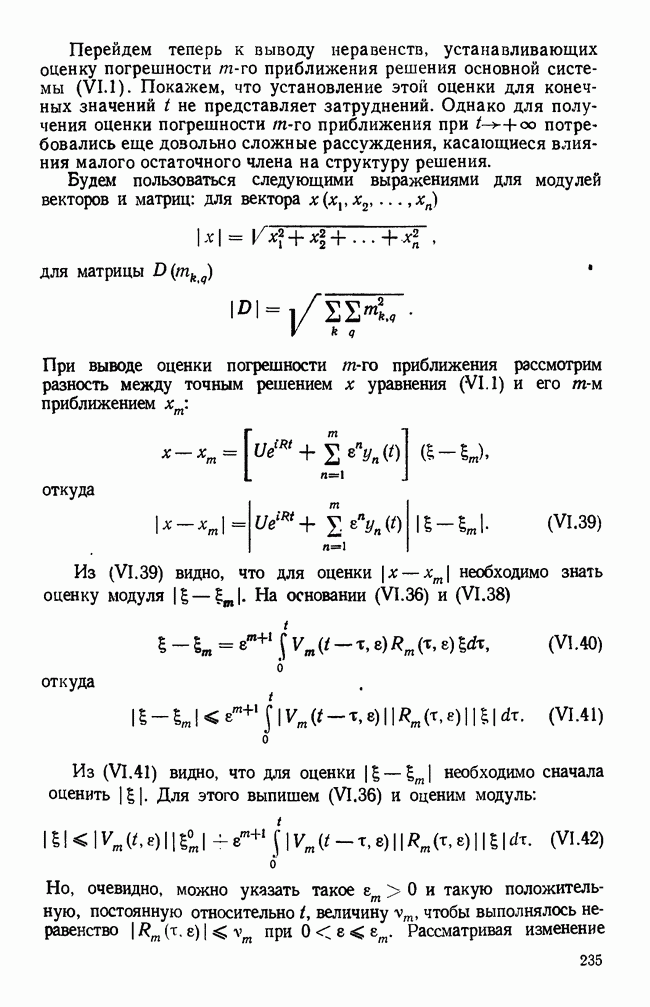
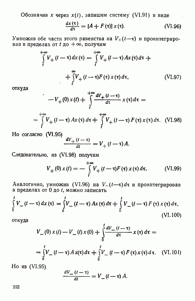
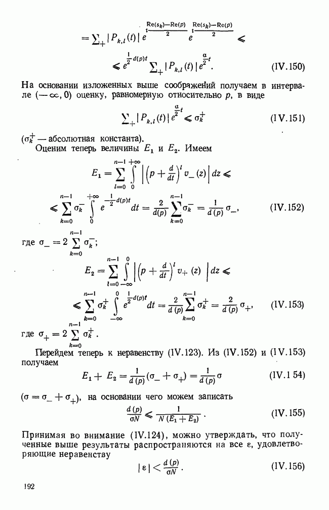
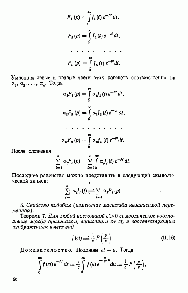
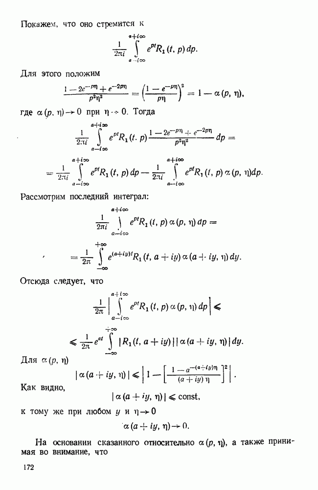
Главная > Операционное исчисление (обобщения и приложения)
НАПИШУ ВСЁ ЧТО ЗАДАЛИ
СЕКРЕТНЫЙ БОТ В ТЕЛЕГЕ
<< Предыдущий параграф Следующий параграф >>
Пред.
След.
Макеты страниц

Распознанный текст, спецсимволы и формулы могут содержать ошибки, поэтому с корректным вариантом рекомендуем ознакомиться на отсканированных изображениях учебника выше

Также, советуем воспользоваться поиском по сайту, мы уверены, что вы сможете найти больше информации по нужной Вам тематике

ДЛЯ СТУДЕНТОВ И ШКОЛЬНИКОВ ЕСТЬ
ZADANIA.TO

ГЛАВА I. РАЗВИТИЕ ИДЕЙ ОПЕРАЦИОННОГО (СИМВОЛИЧЕСКОГО) ИСЧИСЛЕНИЯ

Происхождение научных идей, какими бы новыми иногда они ни казались, зачастую корнями своими уходит в глубь времен. Не всегда легко установить генезис научной мысли: бывает так, что первооткрыватель научной мысли и сам не осознавал ее сущности, высказываясь совершенно по другому поводу, и, следовательно, значительные права на нее имеет и тот мыслитель, который выявил эту сущность. Немалочисленны также случаи синхронного появления научных идей. Бывает и так, что возникающие идеи в какой-то мере связаны между собой. Это в равной степени относится и к точным наукам, и к наукам естественным в самом широком смысле, и к наукам гуманитарным. Следует лишь учитывать, что такого рода идеи могут возникнуть не только в теоретической области той или иной науки, но и на ее перекрестках с другими научными областями и даже на границах таких больших ветвей человеческого познания, где, казалось бы, нет и не может быть никаких точек соприкосновения. И тем не менее, как известно, есть и такие научные идеи, которые развиваются одновременно, например, в естественных и общественных науках.

Вместе с тем научные идеи, какими бы оторванными от повседневной жизни и от ее материального базиса они ни казались, не могут не носить на себе отпечатка, связывающего их с той эпохой, от которой они ведут свое начало. Каким бы ни было реальное содержание научных идей, направленных в далекое будущее или, наоборот, тормозящих движение вперед, все равно они порождены определенным временем, которое в большей или меньшей степени отражено в их форме или содержании, или в том и другом, или, может быть, существуют некоторые присущие им нюансы, с помощью которых можно установить связь идей во времени и пространстве.

Казалось бы, что это обстоятельство в наименьшей степени относится к математике, так как характерное для нее абстрагирование само по себе как бы затрудняет подобного рода установление соответствия с внешней средой, создающей целенаправленность, подобно тому как в музыке дополнительные колебания, свойственные обертонам, окрашивают основной тон и тем самым связывают его с инструментом, а возможно, и с исполнителем.

Однако дело обстоит не так просто. Примером могут служить различия в математическом творчестве XVIII и XIX вв.

Исходным пунктом для работ математиков XVIII в. служили классические исследования Ньютона, Лейбница, двух старших братьев Бернулли и их ближайших соратников и последователей, а также практические вопросы, поставленные в этом философском и все же очень практическом веке. Торопясь решить возникающие перед ними задачи, причем не некоторые задачи, а обязательно все, чтобы соперники не перехватили какой-либо мысли и не вынудили начинать долгие и большей частью весьма неприятные и изнурительные споры, математики XVIII в., и даже такого ранга, как великий Эйлер, не следят за логикой, точностью своих решений и безупречностью их обоснования. Важно, что решение найдено, и, следовательно, можно браться за другие, еще не решенные задачи. И по истечении века они, оглядываясь на пройденный путь, с гордостью заявляют» что решили все задачи, выяснили все недоуменные вопросы и со снисходительным сожалением как бы печалятся о своих научных потомках, которым ничего не остается для самостоятельного научного творчества.

Однако потомки не остались в долгу. Производство машин при помощи машин стимулировало возникновение и развитие прикладных наук, а это, в свою очередь, выдвинуло новые требования перед теорией. Требования абсолютной точности и непротиворечивости в рассуждениях, поиски аксиоматики и тех принципов, которые можно было бы положить в основу науки, и привели к своеобразному результату: «чистая» математика начала удаляться и от своих практических основ и от своего ближайшего родственника — прикладной математики. Появилось презрительное отношение к предкам - математикам XVIII в., оставившим не всегда корректно доказанное наследство, и еще более недоброжелательное — к инженерам и практикам, изобретавшим нечто вроде математики второго сорта для своих непосредственных практических нужд. Это недоброжелательство проявлялось иногда в весьма ощутимых формах (пример — трагедия Хевисайда). Совершенно естественно поэтому, что корни такого практического, прикладного направления в математике, как операционное исчисление, следует искать именно в XVIII в. Мысль об упрощении правил математического анализа, об использовании новой символики (символики «второго порядка») для решения задач являлась весьма реалистической и полностью соответствовала духу времени этого отнюдь не ригористического века. Характерно, что именно в XVIII в. была существенно упорядочена обычная (с современной точки зрения) математическая символика. Это обстоятельство явилось, вероятно, катализатором первых еще неясных идей о возможности введения новых символов, применение которых смогло бы упростить сложные математические операции.

1
Оглавление
email@scask.ru