Главная > Молекулы и кристаллы
НАПИШУ ВСЁ ЧТО ЗАДАЛИ
СЕКРЕТНЫЙ БОТ В ТЕЛЕГЕ
<< Предыдущий параграф Следующий параграф >>
Пред.
След.
Макеты страниц

Распознанный текст, спецсимволы и формулы могут содержать ошибки, поэтому с корректным вариантом рекомендуем ознакомиться на отсканированных изображениях учебника выше

Также, советуем воспользоваться поиском по сайту, мы уверены, что вы сможете найти больше информации по нужной Вам тематике

ДЛЯ СТУДЕНТОВ И ШКОЛЬНИКОВ ЕСТЬ
ZADANIA.TO

30. Распределение интенсивностей в полосах

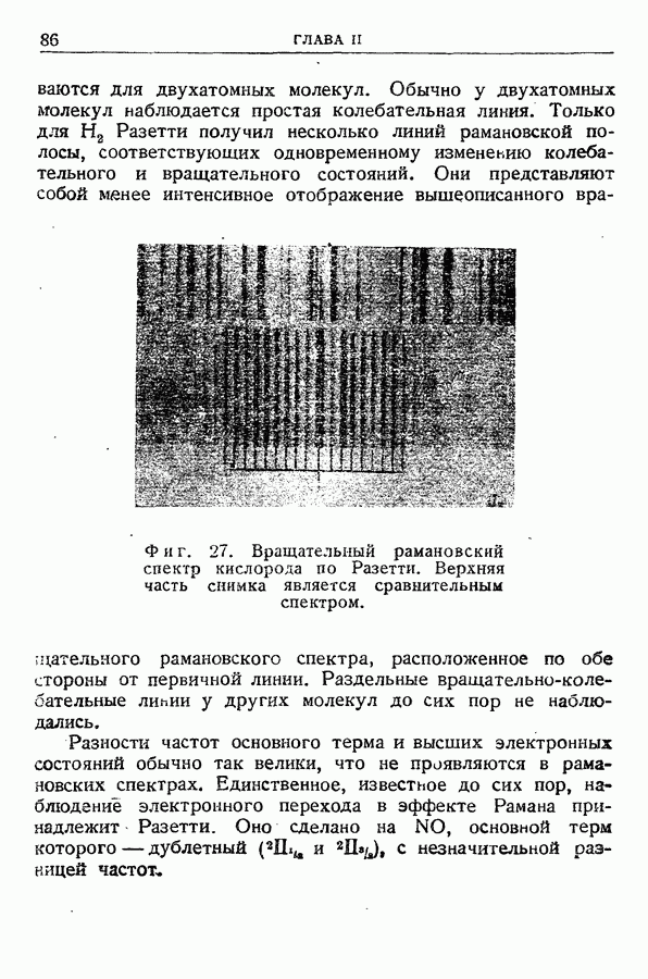
Интенсивность спектральной линии пропорциональна заполнению исходного состояния и вероятности перехода. Заполнение вращательных термов в тепловом равновесии определяется законом распределения (59), которое, правда, строго применимо только к электронным и колебательным состояниям. Если, например, газ возбужден электрическим разрядом, часть молекул попадает в высшие электронные и колебательные состояния, для которых вероятность заполнения вращательных термов сначала неизвестна. Именно эти высшие электронные термы являются исходными уровнями электронных полос.

Однако путем простого рассуждения можно показать, что и для вращательных термов возбужденных состояний приближенно применимо уравнение (59). Возбуждение молекул в разряде происходит при столкновении с ионами или электронами, причем редко изменяется больше, чем на единицу. Так как, кроме того, продолжительность жизни возбужденной молекулы очень мала и за это время

вращательное состояние может претерпеть никаких существенных изменений, то относительная вероятность различных вращательных термов в возбужденном состоянии почти та же, что и в основном.

Интенсивность линии полосы определяется не только заполнением исходного терма, но и вероятностью соответствующего ей перехода. Например, для перехода между двумя -термами, разность частот которых велика по сравнению с таковой для вращательных термов, вероятность для переходов -ветвь) пропорциональна для переходов -ветвь) пропорциональна Произведение заполнения исходного терма и вероятности перехода, определяющее интенсивность, таким образом, равно;

и

Отсюда видно, что интенсивность для перехода вблизи нулевой линии очень мала, затем, с ростом растет, достигает максимума, после чего снова падает, причем;

С помощью этого соотношения может быть приближенно определен момент инерции молекулы по неразрешенной вращателько-колебательной полосе. Так как обе ветви вращательно-колебательной полосы расположены симметрично по отношению к рулевой линии (фиг. 5), а расстояние между линиями постоянно и равно то расстояние между максимумами интенсивности равно:

из которого при известной температуре можно определить В. В частности, для тяжелых молекул, у которых из-за

большого момента инерции линии расположены очень густо и поэтому трудно разделимы, это уравнение делает возможным определение момента инерции по расположению максимумов интенсивности.

1
Оглавление
email@scask.ru