Главная > Дифференциальное и интегральное исчисления для втузов, т.2
НАПИШУ ВСЁ ЧТО ЗАДАЛИ
СЕКРЕТНЫЙ БОТ В ТЕЛЕГЕ
<< Предыдущий параграф Следующий параграф >>
Пред.
След.
Макеты страниц

Распознанный текст, спецсимволы и формулы могут содержать ошибки, поэтому с корректным вариантом рекомендуем ознакомиться на отсканированных изображениях учебника выше

Также, советуем воспользоваться поиском по сайту, мы уверены, что вы сможете найти больше информации по нужной Вам тематике

ДЛЯ СТУДЕНТОВ И ШКОЛЬНИКОВ ЕСТЬ
ZADANIA.TO

§ 2. Вычисление двойного интеграла

Пусть область D, лежащая в плоскости такова, что всякая прямая, параллельная одной из координатных осей, например оси Оу, и проходящая через внутреннюю точку

области, пересекает границу области в двух точках (рис. 296).

Рис. 296.

Мы предположим, что в рассматриваемом случае область D ограничена линиями причем а функции непрерывны на отрезке . Такую область мы будем называть правильной в направлении оси Оу. Аналогично определяется область, правильная в направлении оси Ох.

Область, правильную как в направлении оси Ох, так и в направлении оси Оу, мы будем называть просто правильной областью. На рис. 296 показана именно правильная область

Пусть функция непрерывна в области

Рассмотрим выражение

которое мы будем называть двукратным интегралом от функции по области D. В этом выражении сначала вычисляется интеграл, стоящий в скобках, причем интегрирование производится по у, а считается постоянным. В результате интегрирования получится непрерывная функция от

Эту функцию мы интегрируем по в пределах от а до b:

В результате получается некоторое постоянное число.

Пример. Требуется вычислить двукратный интеграл

Решение. Вычисляем сначала внутренний интеграл (стоящий в скобках):

Интегрируя полученную функцию в пределах от 0 до 1, находим

Определим область D. В данном случае в качестве D рассматривается область, ограниченная линиями (рис. 297)

Может случиться, что область D такова, что одна из функций не может быть задана одним аналитическим выражением на всем участке изменения до

Рис. 297.

Рис. 298.

Пусть, например, причем отрезке на отрезке где функции, заданные аналитически (рис. 298). Тогда двукратный интеграл запишется следующим образом:

Первое из этих равенств написано на основании известного свойства определенного интеграла, а второе — в силу того, что на участке имеем , а на участке имеем

Аналогичная запись для двукратного интеграла имела бы место и в том случае, если бы функция задавалась различными аналитическими выражениями на различных участках отрезка

Установим некоторые свойства двукратного интеграла. Свойство 1. Если правильную в направлении оси Оу область D разбить на две области прямой, параллельной оси Оу или оси Ох, то двукратный интеграл по области D будет равен

сумме таких же интегралов по областям , т. е.

Доказательство, а) Пусть прямая разбивает область D на две правильные в направлении оси Оу области Тогда

б) Пусть прямая разбивает область D на две правильные в направлении оси области так, как изображено на рис. 299. Обозначим через и точки пересечения прямой с границей L области D. Абсциссы этих точек обозначим через

Рис. 299.

Область ограничена непрерывными линиями:

1)

2) кривой уравнение которой условно запишем в форме

имея при этом в виду, что при и при и что

3) прямыми

Область ограничена линиями , где

Напишем тождество, применяя к внутреннему интегралу теорему о разбиении промежутка интегрирования:

Последний интеграл разобьем на три интеграла, применяя к внешнему интегралу теорему о разбиении промежутка интегрирования:

так как на отрезке [a, и на отрезке b], то первый и третий интегралы тождественно равны нулю. Поэтому

Здесь первый интеграл есть двукратный интеграл по области второй — по области Следовательно,

Доказательство будет аналогично при любом положении секущей прямой Если прямая разобьет область D на три или большее число областей, то получим соотношение, аналогичное соотношению (1), в правой части которого будет стоять соответствующее число слагаемых.

Рис. 300.

Следствие. Каждую из полученных областей мы можем прямой, параллельной оси Оу или оси Ох, снова разбить на правильные в направлении оси области и к ним применить равенство (1). Таким образом, область D можно разбить прямыми, параллельными осям координат, на любое число правильных областей и при этом будет справедливо утверждение, что двукратный интеграл по области D равен сумме двукратных интегралов по частичным областям, т. е. (рис. 300)

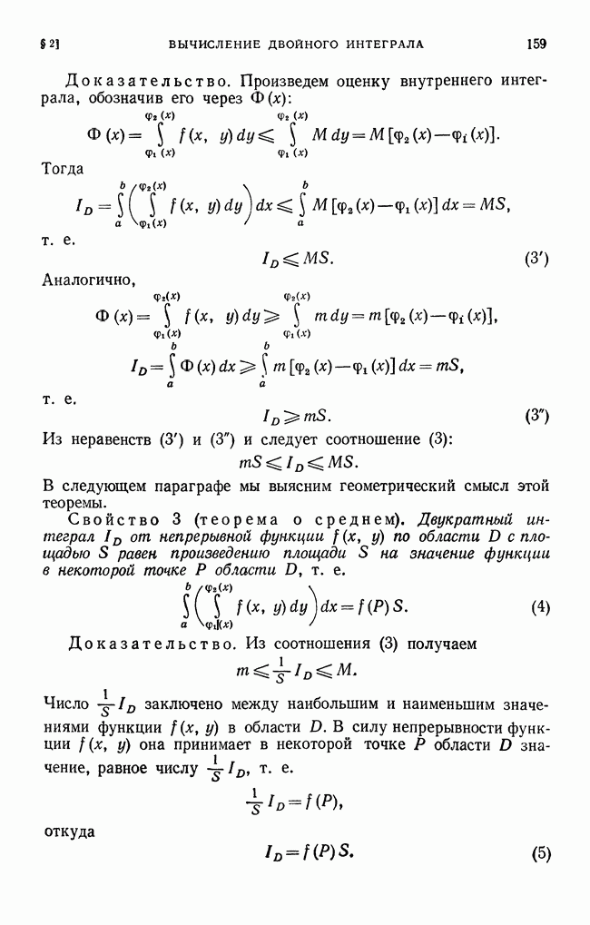
Свойство 2 (оценка двукратного интеграла). Пусть и М — наименьшее и наибольшее значения функции в области D. Обозначим через S площадь области I). Тогда имеет место соотношение

Доказательство. Произведем оценку внутреннего интеграла, обозначив его через

Тогда

т. е.

Аналогично,

т. е.

Из неравенств (3) и (3") и следует соотношение (3):

В следующем параграфе мы выясним геометрический смысл этой теоремы.

Свойство 3 (теорема о среднем). Двукратный интеграл от непрерывной функции f(x, у) по области D с площадью S равен произведению площади S на значение функции в некоторой точке Р области D, т. е.

Доказательство. Из соотношения (3) получаем

Число заключено между наибольшим и наименьшим значениями функции f(x, у) в области D. В силу непрерывности функции f (х, у) она принимает в некоторой точке Р области D значение, равное числу , т. е.

откуда

1
Оглавление
email@scask.ru