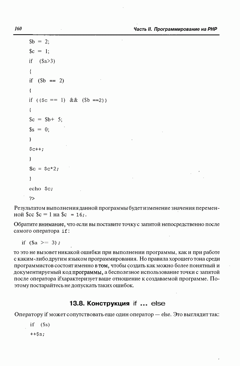
Главная > РНР: настольная книга программиста
НАПИШУ ВСЁ ЧТО ЗАДАЛИ
СЕКРЕТНЫЙ БОТ В ТЕЛЕГЕ
<< Предыдущий параграф Следующий параграф >>
Пред.
След.
Макеты страниц

Распознанный текст, спецсимволы и формулы могут содержать ошибки, поэтому с корректным вариантом рекомендуем ознакомиться на отсканированных изображениях учебника выше

Также, советуем воспользоваться поиском по сайту, мы уверены, что вы сможете найти больше информации по нужной Вам тематике

ДЛЯ СТУДЕНТОВ И ШКОЛЬНИКОВ ЕСТЬ
ZADANIA.TO

Заключение

Данная глава позволила вам разобраться в основных аспектах типов переменных, понять принципы построения строк и массивов. Основное, что вам необходимо запомнить из этого, заключается в следующем.

В PHP тип переменной обычно устанавливается не программистом, а определяется РНР во время выполнения программы в зависимости от контекста, в котором данная переменная используется.

В PHP все переменные имеют имя. Имена переменных в РНР начинаются со знака $, например $variable.

Возможность однозначно идентифицировать переменную позволила создателям РНР дать возможность программистам использовать переменные непосредственно внутри строк.

Объединять строки можно с помощью оператора точки «.». Оператор «+»(сложение) не будет работать при объединении строк.

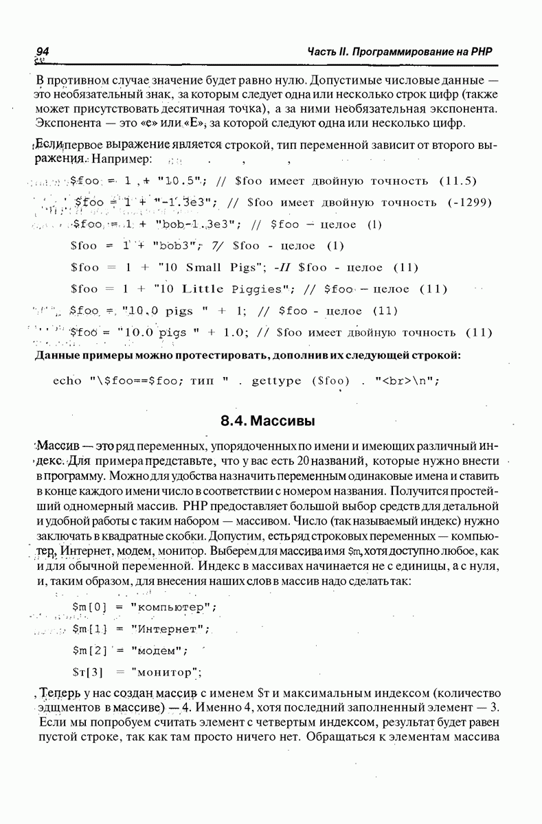
РНР поддерживает как скалярные, так и ассоциативные массивы. В отличие от других языков РНР позволяет задавать массивы практически любой сложности непосредственно в теле самой программы.

Указатель того, где в массиве программа находится в данный момент, называется array pointer.

Приведение типа работает в РНР во многом так же, как в С: название требуемого типа записывается в круглых скобках перед переменной, которая должна быть приведена кданномутипу.

1
Оглавление
email@scask.ru