Главная > Случайные процессы
НАПИШУ ВСЁ ЧТО ЗАДАЛИ
СЕКРЕТНЫЙ БОТ В ТЕЛЕГЕ
<< Предыдущий параграф Следующий параграф >>
Пред.
След.
Макеты страниц

Распознанный текст, спецсимволы и формулы могут содержать ошибки, поэтому с корректным вариантом рекомендуем ознакомиться на отсканированных изображениях учебника выше

Также, советуем воспользоваться поиском по сайту, мы уверены, что вы сможете найти больше информации по нужной Вам тематике

ДЛЯ СТУДЕНТОВ И ШКОЛЬНИКОВ ЕСТЬ
ZADANIA.TO

ВВЕДЕНИЕ

Содержание выпуска относится к одному из специальных курсов высшей математики, который является составной частью теории вероятностей. В процессе развития теории вероятностей как науки можно условно выделить три этапа, первый из которых связан с понятием случайного события, второй — с понятием случайной величины, а третий — с понятием случайной функции. При этом начало первого этапа относится к середине XVII в., второго — к середине XIX в., а третьего — к 20-30 гг. XX в., и начало каждого следующего этапа, в принципе, не связано с завершением предыдущего.

Теория случайных процессов возникла вследствие практической необходимости математического моделирования реальных процессов различной природы, состояние каждого из которых в любой фиксированный момент времени представляет собой случайный вектор соответствующей размерности. Примером случайного процесса является процесс изменения во времени пространственных координат частицы, совершающей броуновское движение. Другими примерами случайных процессов являются: процесс стабилизации полета самолета в реальных условиях, когда он находится под постоянным воздействием случайных изменений вектора скорости ветра и других параметров турбулентной атмосферы; процесс развития неоднородной популяции с несколькими типами индивидуумов; процессы спроса и предложения на рынке товаров и т.д.

Фактически теория случайных процессов занимается изучением различных семейств случайных величин, эволюционирующих во времени. При этом логически корректное определение основных понятий теории случайных процессов в рамках аксиоматики теории вероятностей создавало и создает много трудностей теоретико-множественного характера.

Они связаны, например, с определениями непрерывности, дифференцируемости, интегрируемости и других свойств случайных процессов. Именно поэтому в монографиях по теории случайных процессов значительное место занимает анализ развития теоретикомножественных конструкций. Они написаны на высоком теоретическом уровне и, как правило, сложны для понимания специалистов, занимающихся прикладными проблемами в различных областях человеческой деятельности, решение которых предполагает широкое использование методов теории случайных процессов. А так как литература по прикладным аспектам теории случайных процессов, доступная для понимания широкому кругу студентов, аспирантов и научных работников, имеющих математическую подготовку в объеме стандартного курса высшей математики, весьма немногочисленна, то возникла необходимость в написании этой книги.

Основной целью написания предлагаемого учебника явилось систематическое изложение элементов теории случайных процессов, усвоение которых должно способствовать активному овладению ее прикладными методами при решении практических задач. Различный уровень общей математической подготовки читателей и разнообразие их запросов авторы попытались учесть компоновкой материала по разделам с возрастающими уровнями сложности. Все основные понятия и методы иллюстрированы примерами, а в конце каждой главы приведены контрольные вопросы и упражнения.

Отметим, что учебник не содержит библиографии по теории случайных процессов и ее приложениям. В списке рекомендуемой литературы указаны лишь те источники, обращение к которым поможет читателю получить более полные сведения по отдельным вопросам теории случайных процессов и в смежных разделах высшей математики.

Содержание первых четырех глав соответствует базовому курсу теории случайных процессов.

Мы предполагаем, что читатель может оперировать основными понятиями высшей математики (элементы линейной алгебры, дифференциальное и интегральное исчисление, тригонометрические ряды Фурье и интеграл Фурье, обыкновенные линейные дифференциальные уравнения) и теории вероятностей в объеме втузовского курса. При этом, для удобства читателей и во избежание разночтения в соответствующих определениях теории случайных процессов, авторы сочли целесообразным привести основные определения базового курса теории вероятностей в приложении 1.

В первой главе введены и обсуждаются основные понятия теории случайных процессов: случайная функция; случайный процесс; случайная последовательность; сечение случайной функции; реализация случайной функции; конечномерный закон распределения случайной функции. Обсуждается вопрос о корректности задания случайного процесса посредством его конечномерных законов распределения. Дается определение стохастически эквивалентных случайных процессов, анализируются их свойства и возможные приложения. Вводятся понятия математического ожидания, ковариационной матрицы, ковариационной функции и связанных с ними числовых характеристик случайного процесса с последующим изучением их основных свойств.

Во второй главе рассмотрены важнейшие типы случайных процессов, представляющих особый интерес для приложений (стационарные, гауссовские, с независимыми приращениями, винеровские, марковские, пуассоновские). При этом отмечается особое место винеровских процессов как в теоретических, так и в прикладных исследованиях.

Третья глава посвящена изложению элементов стохастического анализа (предел, непрерывность, дифференцируемость и интегрируемость случайных процессов) с использованием понятия сходимости в смысле среднего квадратичного как наиболее приемлемого для практических приложений. В теории случайных процессов используют и другие виды сходимости и, как следствие, другие виды непрерывности, дифференцируемости и интегрируемости — эту информацию читатель может найти в специальной литературе, например в книге А.Д. Вентцеля.

При рассмотрении технических приложений, в частности при решении задач о реакции линейных динамических систем на „шумы“ входных сигналов, в данной и последующих главах соответствующие стохастические дифференциальные уравнения следует воспринимать формально, так как их теория изложена лишь в седьмой главе. В последнем разделе третьей главы введены основные понятия эргодических случайных процессов и изучены их свойства.

В четвертой главе рассмотрены основные положения спектральной теории стационарных (в широком смысле) случайных процессов: представимость стационарных случайных процессов в виде конечных или счетных сумм гармоник с различными частотами и случайными амплитудами; интегральное представление стационарного случайного процесса. Следует отметить, что в данном учебнике изложена лишь принципиальная схема обоснования возможности интегрального представления стационарного случайного процесса, так как строгое доказательство является достаточно сложным, в чем читатель может убедиться сам, ознакомившись, например, с соответствующим разделом книги А.Д. Вентцеля. В процессе анализа достаточных условий существования интегрального представления стационарного случайного процесса введено понятие спектральной плотности как изображения экспоненциального интегрального преобразования Фурье его ковариационной функции. Приведены содержательные интерпретации спектральной плотности и рассмотрены ее основные свойства. Далее дано определение „белого шума“ как стационарного (в широком смысле) случайного процесса, обладающего постоянной спектральной плотностью, изучены его свойства и возможности использования при решении практических задач. В качестве одного из возможных приложений спектральной теории рассмотрены задачи, связанные с преобразованиями стационарных случайных процессов при их прохождении через линейные динамические системы.

Следующие две главы посвящены изучению теоретических и прикладных аспектов теории марковских процессов с дискретными множествами состояний.

Заметим, что многие реальные физические системы имеют не более, чем счетное множество возможных состояний, а их поведение адекватно моделируется посредством марковских процессов. Поэтому аппарат теории марковских процессов с дискретными состояниями широко используется в теории систем, в исследовании операций и других прикладных дисциплинах.

В пятой главе, после введения основных понятий теории марковских процессов с дискретными состояниями и их обсуждения, основное внимание уделяется обоснованию и анализу системы уравнений Колмогорова для вероятностей состояний. Детально изучаются свойства решения задачи Коши для системы уравнений Колмогорова, для чего использовано представление соответствующей нормированной фундаментальной системы решений в виде матричной экспоненты, основные сведения о которой читатель может найти в приложении 2. Для иллюстрации основных положений теории марковских процессов с дискретными состояниями даны определения процесса „гибели — размножения” и циклического процесса, проанализированы их свойства и предельные характеристики.

В шестой главе изложена элементарная теория массового обслуживания, которая опирается на методы исследования марковских процессов с дискретными состояниями. Материал этой главы предназначен для первого знакомства с теорией массового обслуживания и ее возможными приложениями, а также для подготовки читателя к освоению специальной литературы по этому разделу.

Для усвоения материала седьмой и восьмой глав, в которых содержатся основные положения теории марковских процессов с непрерывными состояниями и некоторые ее приложения, читатель должен быть знаком с элементами теории дифференциальных уравнений математической физики, иметь представление о постановках задач для дифференциальных уравнений с частными производными параболического типа и методах их Решения.

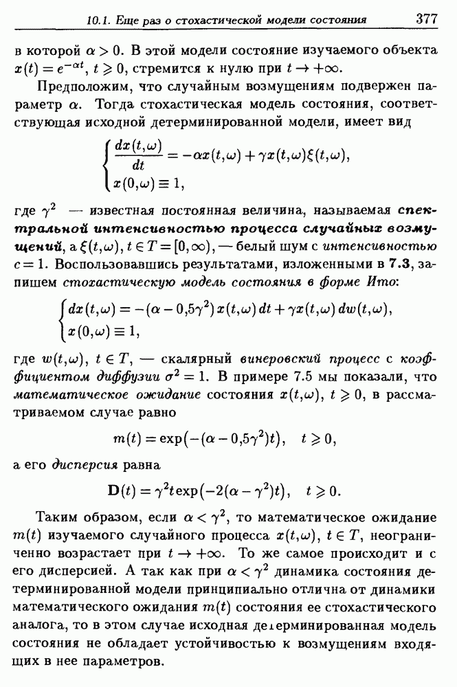
В седьмой главе сформулирован основной принцип построения детерминированной модели состояния динамической системы, обоснована необходимость введения в нее случайных возмущений. Доказано, что процесс случайных возмущений является „белым шумом“, и выписана стохастическая модель состояния, представляющая собой задачу Коши для системы стохастических дифференциальных уравнений. Далее изучены свойства решения задачи Коши для системы линейных стохастических дифференциальных уравнений и доказано, что этим решением является нормальный марковский процесс, математическое ожидание и ковариационная матрица которого являются решениями соответствующих детерминированных задач Коши. Кроме того, определены условия, при выполнении которых этот случайный процесс является стационарным или может считаться стационарным. В этой же главе введены понятия стохастических интегралов и дифференциалов, рассмотрены их свойства и возможности применения при изучении нелинейных стохастических моделей состояния.

В восьмой главе рассмотрены общие свойства марковских процессов с непрерывными состояниями, обосновано уравнение Маркова — Смолуховского — Чепмена — Колмогорова, на базе которого выведены первое и второе уравнения Колмогорова для условных вероятностей. Значительное внимание уделено анализу возможных постановок задач для уравнений Колмогорова и методам их решения. Доказано, что любая стохастическая модель состояния определяет некоторый марковский процесс и любой марковский процесс удовлетворяет некоторой стохастической модели состояния. В качестве иллюстраций рассмотрены: задача об определении вероятности пребывания значений марковского процесса в заданной области; задача об определении закона распределения времени пребывания значений марковского процесса в заданной области; задача об определении среднего числа выбросов значений марковского процесса за данный уровень.

Последние две главы посвящены задаче оценивания неизвестных параметров случайного процесса по дискретным значениям его выборочных реализаций. Эта задача занимает особое место в статистике случайных процессов в связи с ее прикладной значимостью. Мы предполагаем, что читатель может оперировать основными понятиями математической статистики в объеме базового курса.

В девятой главе, после анализа различных возможных вариантов наблюдений и статистических моментов случайного процесса, сформулированы задача оценивания его неизвестных параметров и требования, предъявляемые к ее решению. Для изучения свойств оценок и методов их определения рассмотрены случайные выборки, соответствующие различным возможным вариантам данных наблюдений, и их совместные функции плотности вероятностей. Дано определение эффективной оценки вектора неизвестных параметров случайного процесса и проведен анализ неравенства Рао — Крамера. Сформулирована и доказана теорема о единственности решения задачи оценивания. Рассмотрены методы максимального правдоподобия и наименьших квадратов для нахождения оценок неизвестных параметров случайного процесса по данным наблюдений и проанализированы их свойства.

Результаты, полученные в девятой главе, использованы в следующей десятой главе для решения задачи оценивания неизвестных параметров стохастической модели состояния по данным наблюдений. Установлены условия единственности решения этой задачи и рассмотрен случай, когда данные наблюдений содержат случайную ошибку измерений. Последнее сделало уместным рассмотрение основ теории фильтрации, а именно, фильтра Калмана.

1
Оглавление
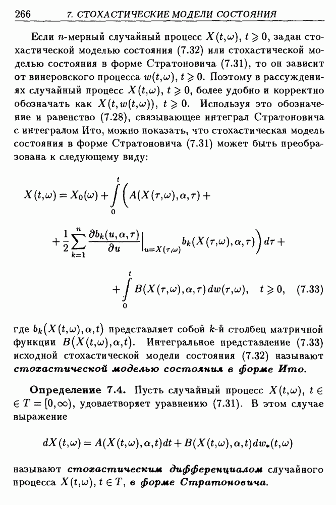
email@scask.ru