Главная > Введение в реджевскую теорию и физику высоких энергий
НАПИШУ ВСЁ ЧТО ЗАДАЛИ
СЕКРЕТНЫЙ БОТ В ТЕЛЕГЕ
<< Предыдущий параграф Следующий параграф >>
Пред.
След.
Макеты страниц

Распознанный текст, спецсимволы и формулы могут содержать ошибки, поэтому с корректным вариантом рекомендуем ознакомиться на отсканированных изображениях учебника выше

Также, советуем воспользоваться поиском по сайту, мы уверены, что вы сможете найти больше информации по нужной Вам тематике

ДЛЯ СТУДЕНТОВ И ШКОЛЬНИКОВ ЕСТЬ
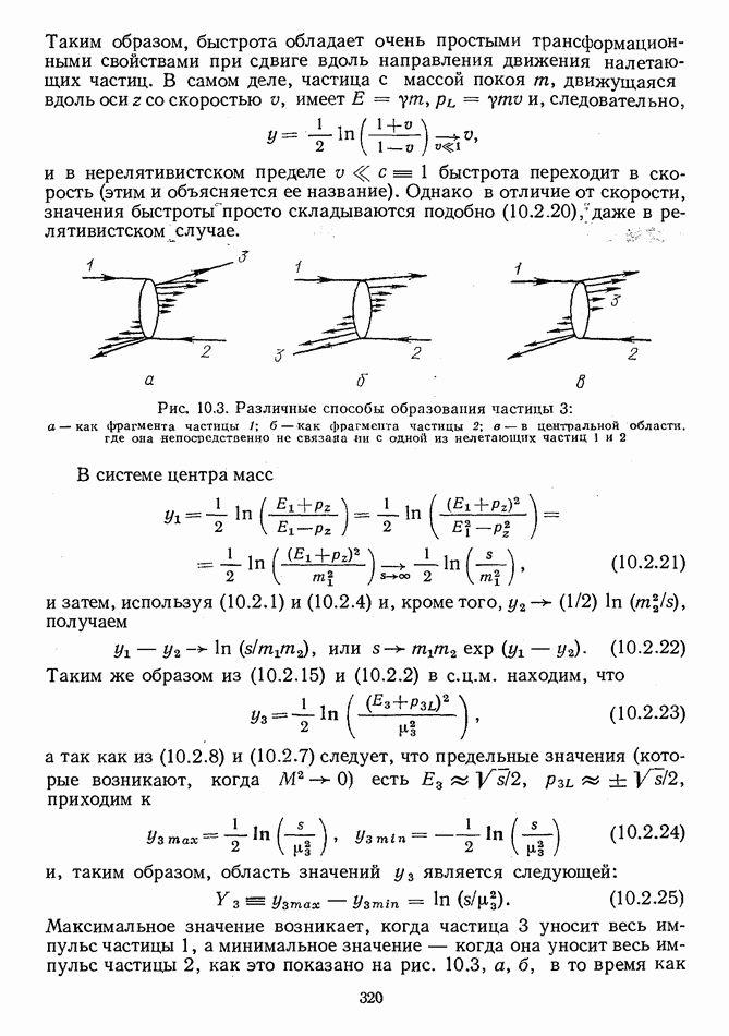
ZADANIA.TO

3.4. Полюса Редже в теоретико-полевой теории возмущений

Квантовая теория поля является значительно более реалистическим подходом к физике элементарных частиц, чем потенциальный. Поэтому очень важный момент всего рассмотрения — выяснение вопроса о возникновении полюсов Редже в квантовой теории поля, хотя бы в рамках теории возмущений. В квантовой теории поля амплитуды рассеяния имеют значительно более реалистическую структуру особенностей по и чем в потенциальном рассеянии. В гл. 8 будет показано, что в плоскости I возникают особенности значительно более сложные, чем полюса: реджевские точки ветвления. Такие особенности присзтци полевым теориям и отсутствуют в потенциальном рассеянии, однако в этом разделе мы ограничимся рассмотрением только полюсных особенностей.

Возможно, что первое, о чем стоит упомянуть, начиная рассмотрение структуры плоскости I в квантовой теории поля, — это то, что кроме полюсов Редже, которые позднее возникнут, появятся также особенности типа -функции Кронеккера, отвечающие налетающим элементарным частицам. В связи с тем что мы пока рассматриваем только скалярные мезоны, разложение по парциальным волнам канального пропагатора типа (1.12.1) имеет вид

Это выражение можно получить с помощью (2.2.18) и т. е. оно содержит только -волновой вклад. Однако такие элементарные частицы до сих пор не обнаружены, и поэтому с самого начала мы можем быть уверены в том, что не все аспекты структуры особенностей плоскости I в квантовой теории поля будут иметь свое отражение в физике частиц. Однако в гл. 12 будет показано, что при некоторых обстоятельствах эти «входные» -функции могут сократиться и таким образом исчезнуть с плоскости В дальнейшем будем рассматривать только составные частицы, которые возникают как связанные или резонансные состояния и являются следствием взаимодействия между элементарными частицами. Эти составные частицы будут лежать на траекториях, по аналогии с тем, как это было в потенциальном рассеянии.

Для того чтобы получить такие составные частицы, необходимо рассмотреть бесконечные совокупности фейнмановских диаграмм и при этом предположить, что асимптотическое поведение этих совокупностей диаграмм может быть получено простым суммированием главных членов асимптотик отдельных диаграмм. Этот факт может не быть строгим в математическом смысле, однако по меньшей мере при малых

константах связи, где ряду теории возмущений можно придать некоторый смысл, он кажется весьма правдоподобным.

Значительно более полный обзор затронутых выше проблем можно найти в книге Идена и др. [157, гл. 3]. Здесь же мы в основном будем касаться вопросов, связаных с получением формулы (3.4.11).

Рассмотрим фейнмановский интеграл общего вида (1.12.5) с внутренними линиями и I замкнутыми петлями. Так как в каждой вершине выполняется закон сохранения 4-импульса, то с его помощью можно выразить все через импульсы текущие по петлям, и внешние импульсы Затем, после разумных замен переменных знаменатель может быть перестроен таким образом, что можно произвести интегрирование по используя для этого формулу

а также формулы, которые получаются из нее дифференцированием обеих частей по и тогда [157] окончательное выражение имеет следующий вид:

где функция от внешних импульсов и от функция только от а. Таким образом, для рассеяния 2-2, когда имеются только два независимых кинематических инварианта кроме того, является линейной функцией по амплитуда рассеяния (в пренебрежении членом имеет вид

где некоторые функции. В пределе при фиксированном подынтегральное выражение ведет себя Конечно, это справедливо в предположении, что Следовательно, если в области интегрирования по а функция то и сам интеграл будет обладать таким же поведением, как и подьштегральная функция. Однако область интегрирования по а вблизи точки, в которой может давать вклады, убывающие с ростом s медленнее. Ясно, что доминирующие при больших s вклады можно получить лишь в том случае, когда контур интегрирования по а невозможно деформировать с целью избежать попадания в него точки, где Это может происходить по двум причинам.

1. Если на границе области интегрирования по а (так называемые «концевые» вклады).

2. Если в некоторой внутренней точке контура интегрирования по а, которая при соответствует защемлению, т. е. эта точка зажимается сингулярностями подынтегрального выражения.

благодаря чему контур не удается деформировать так, чтобы на нем не лежала эта точка (см. разд. 1.12).

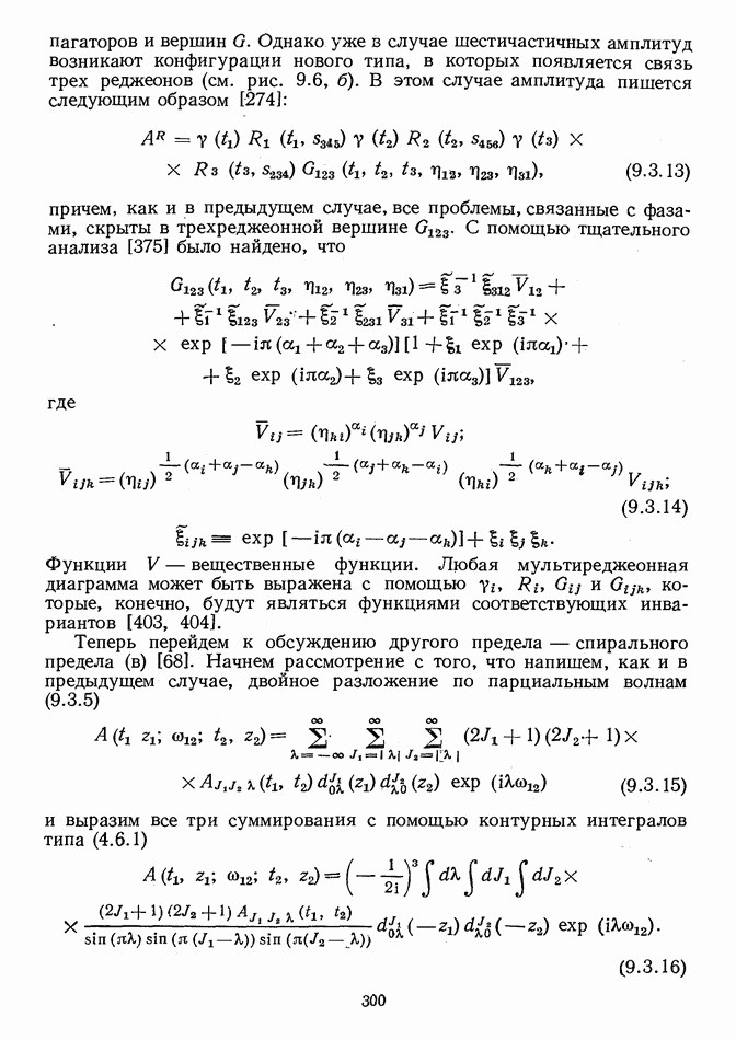
Можно показать, что до тех пор пока рассматриваются только планарные диаграммы (т. е. диаграммы, которые можно нарисовать на листе бумаги без пересекающихся линий), то никаких пинчевых вкладов на физическом листе не возникает. Непланарные диаграммы будут подробно рассматриваться в гл. 8, а сейчас коснемся вкладов от граничных точек в планарных диаграммах.

Рис. 3.3. Последовательность -канальных фейнмановских лестничных диаграмм: а — одночастичлый обмен (первое борновское приближение); б - диаграмма ящичного типа с соответствующими фейнмановскими параметрами; в — диаграмма с ступеньками.

Очевидно, что полюсная диаграмма рис. вносит в амплитуду рассеяния вклад, равный

который совпадает с первым борновским приближением для процесса рассеяния в -канале. Далее, имеется квадратная диаграмма (рис. 3.3, б). Ее вклад в амплитуду равен

При изучении асимптотического поведения этой диаграммы при необходимо рассмотреть область вводя определение получаем

Таким образом,

и

где

Выражение (3.4.9) является интегралом по петле, который соответствует фейнмановской диаграмме рис. 3.4, а со стянутыми в точку сторонами (так как ), для вычисления которой необходимо провести интегрирование по двумерному импульсу К, а не по четырехмерному [следствие того факта, что появляется только в первой степени, в отличие от (3.4.6)].

Аналогично вычисляется вклад лестничной диаграммы с перекладинами (рис. 3.3, б):

Опять, как и в предыдущем случае, главный член поведения в асимптотике обусловлен областью, где обращается в нуль (рис. 3.4, б), и поэтому можно провести интегрирование по а, в результате получим

Рис. 3.4. Стянутые диаграммы, которые соответствуют диаграммам рис. 3.3. Эти диаграммы дают коэффициент перед в асимптотическом поведении

Таким образом, все диаграммы рис. 3.3 характеризуются степенным поведением в асимптотике типа Это является следствием факта, что для того чтобы пройти всю диаграмму, достаточно одночастичного пропагатора. Степень которая также появляется, уже зависит от числа таких одночастичных пропагаторов.

Следующий шаг заключается в том, чтобы найти асимптотическое поведение суммы всех таких лестничных диаграмм с любым числом перекладин, использовав для этого упомянутое выше предположение о том, что асимптотическое поведение суммы равняется сумме асимптотических поведений отдельных диаграмм. Из (3.4.11) получаем

Если вспомнить о представлении Грибова-Фруассара (2.6.2), то становится совершенно очевидным, что степень s в (3.4.13) можно идентифицировать с лидирующей реджевской траекторией в -канале.

Таким образом, несмотря на то что каждая индивидуальная диаграмма не обладает реджевским поведением, сумма диаграмм, которая сводится к собиранию степеней происходящих от последовательных взаимодействий двух частиц, рассеивающихся в канале, уже характеризуется реджевским поведением. Так как при ниже), то вследствие поведения борцовского приближения

Это можно установить и непосредственными вычислениями. Так как из (2.3.4) следует, что борновское приближение дает

которое, как можно увидеть из имеет полюс при

Когда этот фиксированный полюс вносится в условие унитарности, то он сразу реджезуется. При парциальная амплитуда должна стремиться к пределу, даваемому выражением (3.4.14), и удовлетворять соотношению унитарности (2.2.8), которое приводит, если написать его в виде ряда по степеням к следующему выражению:

причем функция траектории также разложена в ряд по

Так как аналитическая функция, удовлетворяющая дисперсионному соотношению (3.2.11) с то окончательно имеем выражение

которое согласуется с (3.4.13). Итак, как и ожидалось, при для всех или всех когда Почти очевидно, что это свойство, несомненно, далеко от реальности при рассмотрении сильных взаимодействий, так как оно является следствием элементарности структуры скалярного мезона, которым до сих пор осуществлялись обмены. Однако способ, с помощью которого была построена траектория для рассматриваемого фундаментального взаимодействия, очень похож на тот, что был использован в потенциальном рассеянии; по этой причине кажется очень правдоподобным заявление, что

Рис. 3.5. Графический вид уравнения Бете-Солпитера для суммирования лестничных диаграмм

аналогичный механизм будет работать также и в адронной физике. Ведь в Самом деле, суммирование лестничных диаграмм соответствует решению канального уравнения Бете-Солнитера (рис. 3.5) [49] (см. также [335]):

которое является релятивистской версией уравнения Липпмана—Швингера (1.13.27). Траектории, которые генерируются при решении уравнения Бете-Солнитера с различными потенциалами, опубликованы Свифтом и Таккером [371, 372].

1
Оглавление
email@scask.ru