Главная > Основы теории цепей
НАПИШУ ВСЁ ЧТО ЗАДАЛИ
СЕКРЕТНЫЙ БОТ В ТЕЛЕГЕ
<< Предыдущий параграф Следующий параграф >>
Пред.
След.
Макеты страниц

Распознанный текст, спецсимволы и формулы могут содержать ошибки, поэтому с корректным вариантом рекомендуем ознакомиться на отсканированных изображениях учебника выше

Также, советуем воспользоваться поиском по сайту, мы уверены, что вы сможете найти больше информации по нужной Вам тематике

ДЛЯ СТУДЕНТОВ И ШКОЛЬНИКОВ ЕСТЬ
ZADANIA.TO

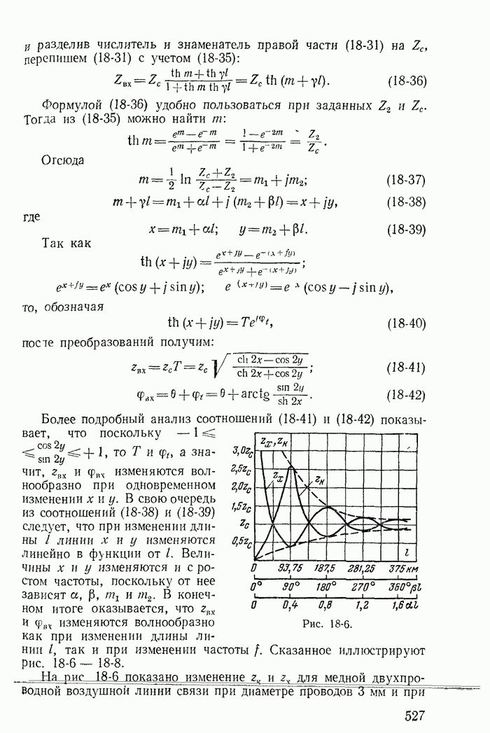
5-3. Резонанс в цепи с двумя параллельными ветвями

Рассмотрим цепь с двумя параллельными ветвями: одной — с сопротивлением и индуктивностью, а другой — с сопротивлением и емкостью (рис. 5-4). Такую цепь часто называют параллельным контуром. Резонанс наступает, когда входная реактивная проводимость

где — реактивные проводимости ветвей.

Рис. 5-4.

При противоположные по фазе реактивные составляющие токов равны (рис. 5-5), поэтому резонанс в рассматриваемой цепи получил название резонанса токов. Из векторной диаграммы видно, что при резонансе ток на входе цепи может быть значительно меньше токов в ветвях. В теоретическом случае при токи сдвинуты по фазе относительно напряжения на углы (рис. 5-6) и суммарный ток Входное сопротивление цепи при этом бесконечно велико.

Рис. 5-5.

Подставив в соотношение (5-6), т. е. в условие резонанса, значения выраженные через параметры цепи и частоту, получим:

Изменением одной из величин при остальных четырех постоянных не всегда может быть достигнут резонанс. Резонанс отсутствует, если значение изменяемой величины при ее определении из уравнения (5-7) получается мнимым или комплексным. Для L или С могут получаться и по два различных вещественных значения, удовлетворяющих уравнению (5-7). В таких случаях изменением L или С можно достичь двух различных резонансных режимов

Решая уравнение (5-7) относительно , находим следующее значение для резонансной угловой частоты:

Резонанс возможен, если сопротивления оба больше или оба меньше . Если же это условие не выполнено, получается мнимая частота , т. е. не существует такой частоты, при которой имел бы место резонанс.

При резонансная частота т. е. такая же, как и при резонансе в последовательном контуре.

При резонансная частота имеет любое значение, т. е. резонанс наблюдается на любой частоте. Действительно, при эквивалентное сопротивление

т. е. эквивалентное сопротивление цепи — активное и не зависит от частоты. Следовательно, ток совпадает по фазе с напряжением при любой частоте и его действующее значение равно .

Заметим, что в радиотехнике и электросвязи применяются контуры с малыми потерями, т. е. в них малы по сравнению с р. В таких условиях резонансную частоту можно вычислять по формуле

Анализ, который здесь не приводится, показывает, что в общем случае сумма энергий электрического и магнитного полей при резонансе не остается постоянной. Эта сумма постоянна только в теоретическом случае, при

Рис. 5-6.

Рис. 5-7.

Пример 5-1. Угловая частота и действующее значение синусоидального тока, подводимого к цепи (рис. 5-7, а), поддерживаются неизменными. Емкость конденсатора без потерь изменяется до тех пор пока при некотором значении С

Напряжение U, измеряемое вольтметром, не достигнет максимального значения По известным величинам и R требуется определить - катушки, присоединенной к зажимам 1 и 2

Решение. Проще рсего задача решается путем преобразования схемы в эквивалентную, состоящую из переменной емкости и двух параллельно соединенных элементов — активной g и индуктивной проводимостей (рис. 5-7, в) — с источником тока подсоединенным к зажимам

В этой схеме при неизменном действующем токе и изменении емкости максимум напряжения, измеряемого вольтметром, будет наблюдаться при резонансе токов, так как входное сопротивление цепи при этом максимально.

В соответствии с намеченным путем решения приступаем к преобразованию схемы Питание цепи (рис заданным током может рассматриваться как питание от источника тока (показан пунктиром). Заменим источник тока источником (рис. 5-7, б), а от источника э. д. с перейдем к новому источнику тока, подключенному к зажимам 3 и 4 Ток этого источника

где

Последовательное соединение элементов и L заменим параллельным (рис. 5-7, в) с проводимостями

Максимум напряжения между зажимами 3 и 4 наблюдается при резонансе токов, когда

и

Из последнего равенства найдем связь между неизвестными

где для сокращения записи отношение известных величин обозначено а. Подставив (б) и (в) в выражение получим

откуда

Наконец, из (а) найдем, что

1
Оглавление
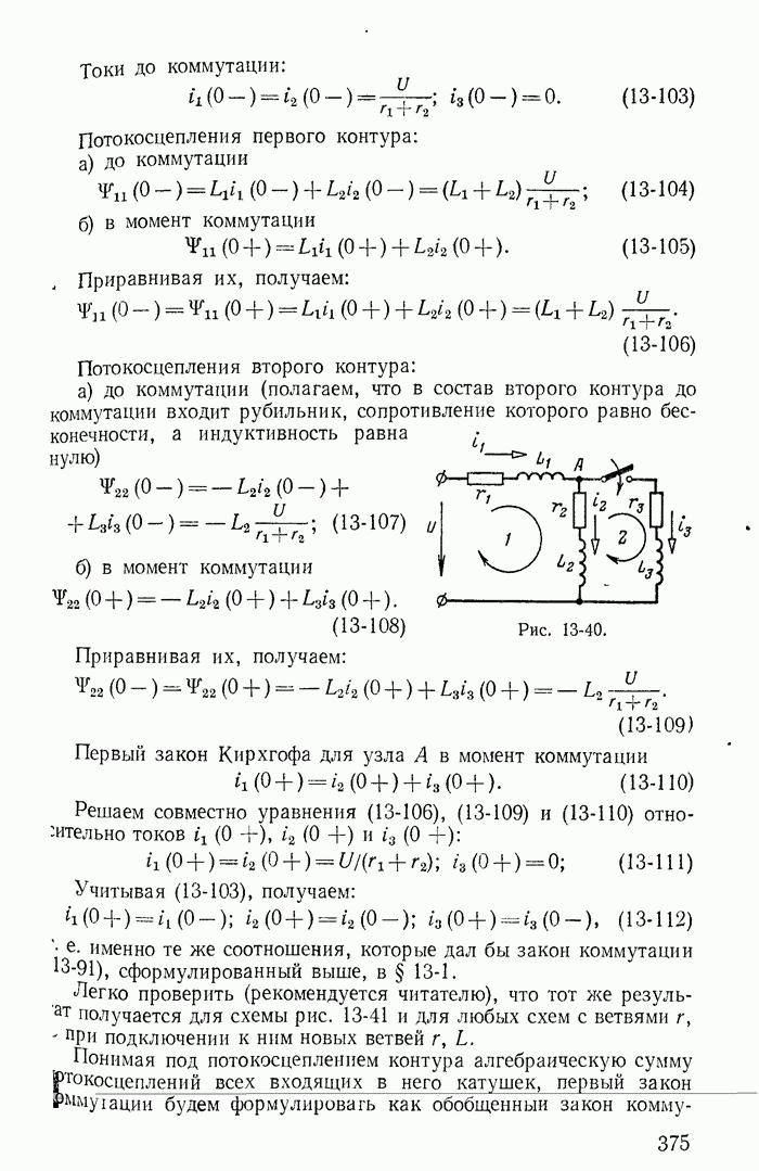
email@scask.ru