Главная > Защита ЭВМ от внешних помех
НАПИШУ ВСЁ ЧТО ЗАДАЛИ
СЕКРЕТНЫЙ БОТ В ТЕЛЕГЕ
<< Предыдущий параграф Следующий параграф >>
Пред.
След.
Макеты страниц

Распознанный текст, спецсимволы и формулы могут содержать ошибки, поэтому с корректным вариантом рекомендуем ознакомиться на отсканированных изображениях учебника выше

Также, советуем воспользоваться поиском по сайту, мы уверены, что вы сможете найти больше информации по нужной Вам тематике

ДЛЯ СТУДЕНТОВ И ШКОЛЬНИКОВ ЕСТЬ
ZADANIA.TO

6.5. Нормы на допускаемое излучение изделиями помех

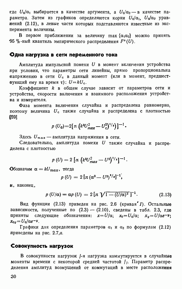
Напряжение радиопомех и напряженность поля радиопомех, создаваемые изделиями

Соответствующие нормы и методы испытаний изложены в «Общесоюзных нормах допускаемых индустриальных радиопомех (Нормы 1-72-9-72)» [3] и соответствующих им ГОСТ. Для изделий, эксплуатируемых вне жилых домов и не связанных с их электрическими сетями, применяются нормы 8-72. Для изделий, эксплуатируемых в жилых домах или подключаемых к их электрическим сетям, применяются нормы 1-72. Для изделий, предназначенных на экспорт, могут применяться иные нормы, соответствующие публикациям CISPR и рекомендациям СЭВ (РС 1352-68, РС 1353-68, РС 1929-69).

Импульсные помехи, создаваемые изделием в сети питания переменного тока (норма ИК1)

Вид регламентируемого процесса: импульсы напряжения, возникающие между вводами питания испытуемого изделия и его клеммой заземления при коммутациях питания всего изделия и его частей.

Объект обследования: все фазные и нулевой вводы первичного питания изделия.

Технические требования: амплитуда импульсов напряжения в сети питания переменного тока изделия, возникающих при коммутациях питания изделия и его частей, не должна превышать 100 В.

Импульсное электрическое поле (норма ИП1)

Вид регламентируемого процесса: импульсы напряжения, наводимые на измерительную антенну при коммутации питания испытуемого изделия и (или) его частей.

Объект обследования: участки пространства, удаленные от корпуса изделия на 1 м.

Технические требования: амплитуда импульсов напряжения, наводимых на измерительную антенну с регламентированными формой и размерами при коммутациях питания изделия и (или) его частей, не должна превышать значения, наблюдаемого, когда импульсы на измерительную антенну наводятся от удаленной на 1 м имитирующей антенны, на которую подаются импульсы напряжения с амплитудой

1
Оглавление
email@scask.ru