Главная > Теория и практика вейвлет-преобразования
НАПИШУ ВСЁ ЧТО ЗАДАЛИ
СЕКРЕТНЫЙ БОТ В ТЕЛЕГЕ
<< Предыдущий параграф Следующий параграф >>
Пред.
След.
Макеты страниц

Распознанный текст, спецсимволы и формулы могут содержать ошибки, поэтому с корректным вариантом рекомендуем ознакомиться на отсканированных изображениях учебника выше

Также, советуем воспользоваться поиском по сайту, мы уверены, что вы сможете найти больше информации по нужной Вам тематике

ДЛЯ СТУДЕНТОВ И ШКОЛЬНИКОВ ЕСТЬ
ZADANIA.TO

10.3.3. Оптимизация нульдеревьев по критерию скорость-искажение

В рассмотренных кодерах нульдеревья порождались только на основе анализируемых данных. Однако рассмотрим следующий гипотетический пример. Пусть изображение имеет большую равномерную область. Соответствующие ей вейвлет-коэффициенты будут малы, будет генерироваться нульдерево, и на кодирование тратится малое число бит. Предположим теперь, что среди этой области имеется один резко отличающийся по значению

пиксел. Этот пиксел приведет к появлению большого вейвлет-коэффициента, и нульдерево порождаться не будет.

Неточное кодирование одного пиксела не приведет к большому искажению изображения. В нашем примере эффективность кодера может быть существенно повышена путем игнорирования соответствующего коэффициента и построения нульдерева. Возникает вопрос: каким образом определять, стоит ли отбрасывать коэффициенты, «мешающие» построению нульдерева.

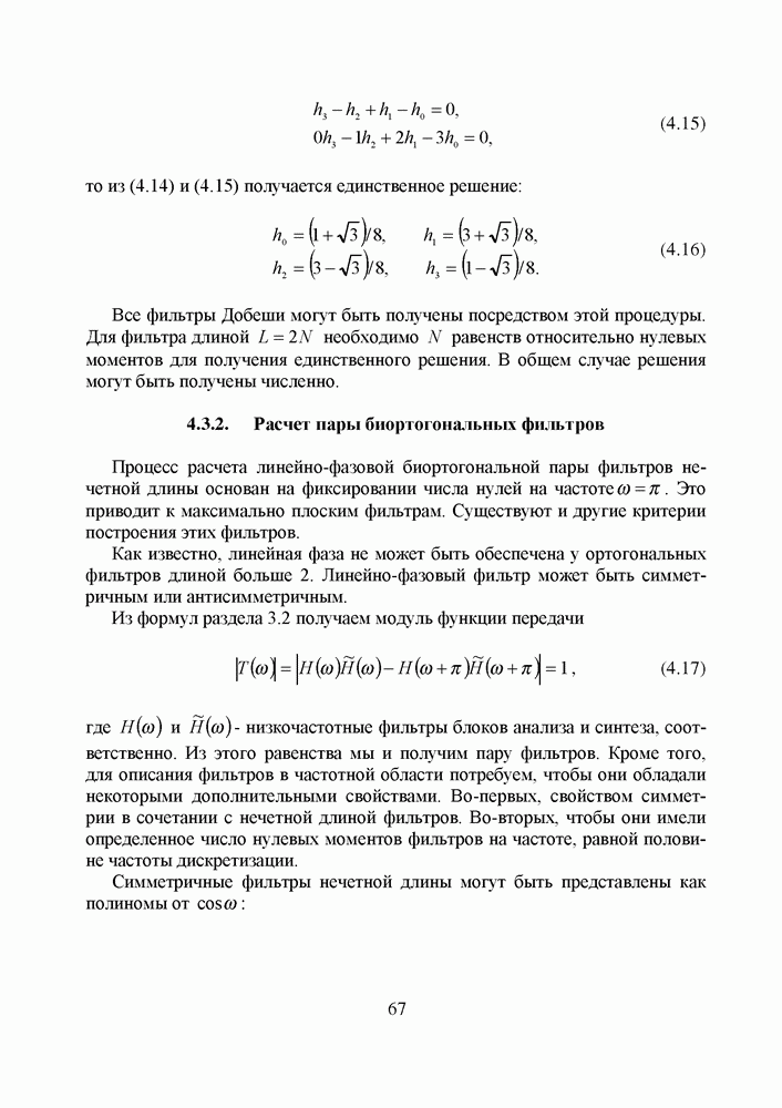
Введение нульдерева для группы вейвлет-коэффициентов является, по сути, разновидностью квантования. Значения коэффициентов, которые мы кодируем посредством нульдерева, не являются в общем случае нулевыми. Значимые коэффициенты также подвергаются квантованию. Если сэкономить часть бит путем порождения больших нульдеревьев, высвободившийся ресурс бит можно направить на более точное квантование значимых коэффициентов. Задачей является оптимальное распределение ограниченного ресурса бит между двумя видами квантователей для достижения меньшего искажения.

Эта задача решена с использованием хорошо известного метода распределения бит. Основным утверждением является то, что для случая оптимального распределения бит наклоны касательных к кривым скорость-искажение для всех квантователей равны. Наклон показывает, насколько искажение увеличивается/уменьшается при обнулении/передаче данного узла. Если один из квантователей имеет меньший наклон, это означает, что при его передаче искажение уменьшится меньше, чем при передаче других узлов. Следовательно, можно передать часть бит от этого квантователя другим. Таким образом, при повторении этой процедуры наклоны всех квантователей будут выровнены.

Ясно, что нульдеревья влияют на уровни квантования ненулевых коэффициентов, так как общий ресурс бит ограничен. Верно и обратное. Поэтому возможен итеративный алгоритм для оптимизации этих двух режимов квантования по критерию скорость-искажение. Вначале фиксируется скалярный квантователь, и ищется оптимальное нульдерево. Затем оно фиксируется, и ищется оптимальный скалярный квантователь. З.Ксионг было доказано, что эта процедура сходится к локальному оптимуму.

Данный алгоритм незначительно превосходит по эффективности SPIHT, но обладает серьезными недостатками. Во-первых, он намного более сложен. Во-вторых, и, наверное, самое главное, он не порождает иерархический поток бит.

1
Оглавление
email@scask.ru