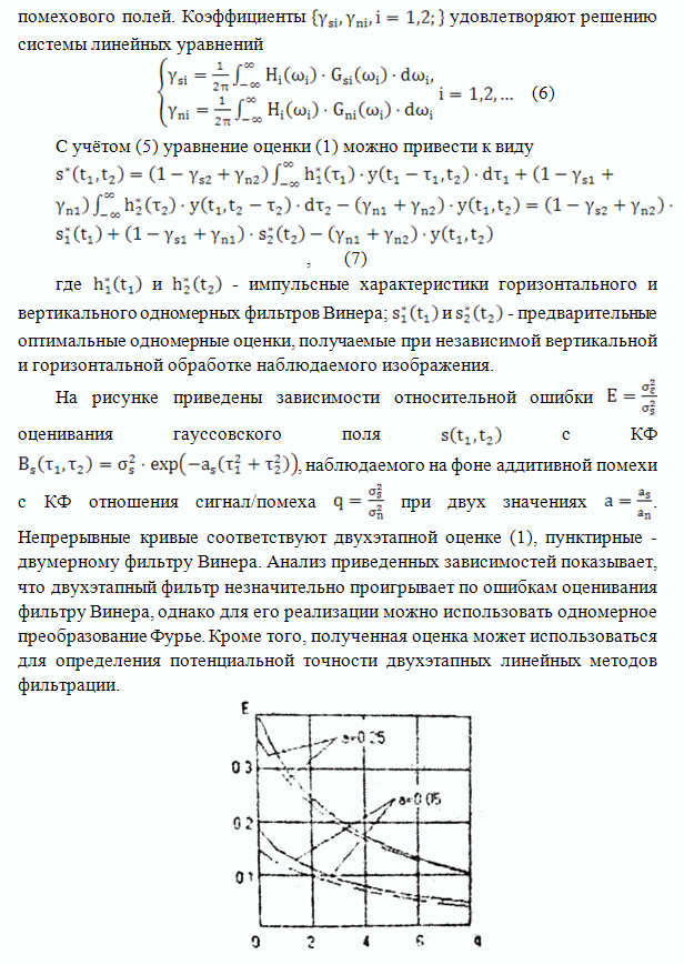
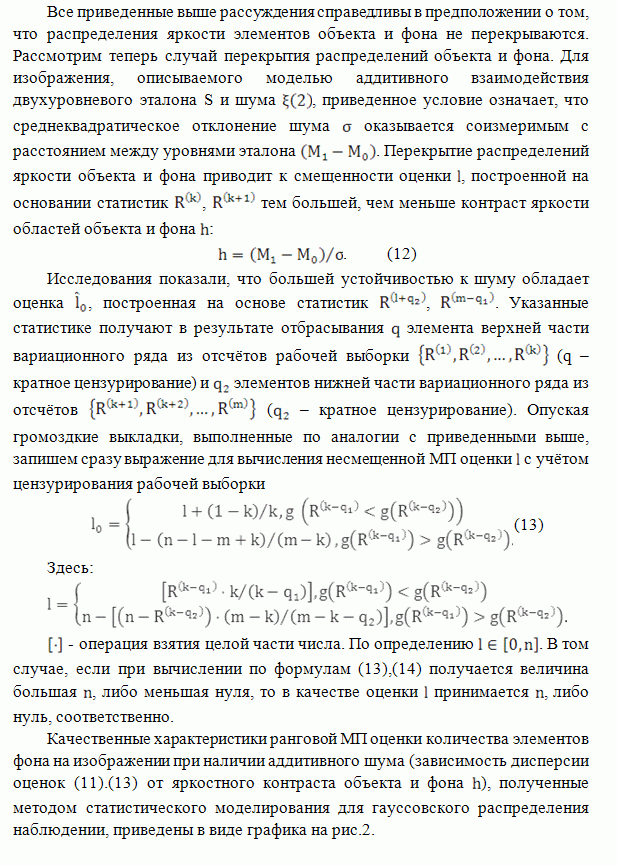
Главная > Методы обработки сигналов и полей (5-й выпуск)
НАПИШУ ВСЁ ЧТО ЗАДАЛИ
СЕКРЕТНЫЙ БОТ В ТЕЛЕГЕ
<< Предыдущий параграф
Пред.
След.
Макеты страниц

Распознанный текст, спецсимволы и формулы могут содержать ошибки, поэтому с корректным вариантом рекомендуем ознакомиться на отсканированных изображениях учебника выше

Также, советуем воспользоваться поиском по сайту, мы уверены, что вы сможете найти больше информации по нужной Вам тематике

ДЛЯ СТУДЕНТОВ И ШКОЛЬНИКОВ ЕСТЬ
ZADANIA.TO

УДК 621.391.2
А.В.Гордиан, В.Р.Крашенинников, В.И.Винокуров

КОМПЬЮТЕРНЫЙ ЭЛЕКТРОЭНЦЕФАЛОГРАФ

В настоящее время в медицине широко используются средства вычислительной техники. В частности, все более широкое распространение получает компьютерная электроэнцефалография (КЭЭ). Несомненным достоинством КЭЭ по сравнению с традиционным подходом является наглядное представление получаемой от датчиков информации и возможность автоматизации процесса первичной диагностики. Документирования и хранения данных. Одной из важнейших в области КЭЭ является задача отображения карты электрических потенциалов мозга пациента (КЭПМ) в режиме реального времени на экране персонального компьютера (ПК).

Задача построения динамически КЭПМ формулируется следующим образом: дать оценку мощности сигнала в каждом из опрашиваемых каналов (их может быть от 16 до 22) в полосе частот, соответствующей одному из принятых диапазонов (1-3Гц, 4-8Гц, 8-13Гц, 13-20ГЦ), сформировать изображение путём интерполяции полученных данных на пространственную сетку, соответствующую расположению датчиков на голове пациента, вывести изображение на экран ПК. Для этого должно быть создано соответствующее программное обеспечение, позволяющее реализовать названные процедуры в реальном масштабе времени на ПК класса АТ-286, наиболее распространенных в медицинских учреждениях. Таким образом, задача непрерывного отображения состояния головного мозга на экране ПК решается в три этапа: фильтрация данных, интерполяция, вывод на экран.

Стандартным подходом для решения задачи фильтрации, реализованным в существующем программном обеспечении, является использование процедуры быстрого преобразования Фурье, примером может служить пакет «ЭЭГ  v1.5» ТОО "Потенциал" (г. Санкт-Петербург). При этом процедура обработки информации реализована следующим образом: данные накапливаются в течении нескольких секунд (как правило, не менее 5 для ПК АТ-286), а затем и течении еще нескольких секунд (около 3-5) производится их обработка и отображение на экране компьютера. Таким образом, смена изображения возможна один раз в 8-10 секунд (для ПК АТ-286), что не всегда соответствует задачам исследования, например, при выполнении сложных операций необходим непрерывный контроль за состоянием мозга пациента.

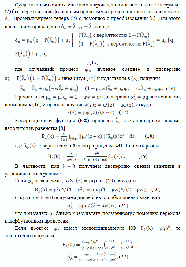
Для решения задачи фильтрации в режиме реального времени в настоящей статье предлагается два вида процедур оценки мощности сигнала в соответствующих полосах частот. Для оценки мощности могут использоваться цифровые фильтры рекурсивного типа с последующим непосредственным изменением мощности на основе скользящего или экспоненциального сглаживания квадратов или модулей выходных сигналов фильтров. Анализ показал, что поставленным требованиям по быстродействию, крутизне и равномерности частотных характеристик удовлетворяют фильтры Кауэра (эллиптические) 4-го порядка. Пример частотной характеристики эллиптического фильтра приведён на рисунке 1.

Несомненным достоинством подобного класса фильтров является относительна я простота реализации. Алгоритм, реализующий фильтр Кауэра, для обработки 16 каналов требует 144 операции умножения на один шаг фильтрации.

Рис. 1

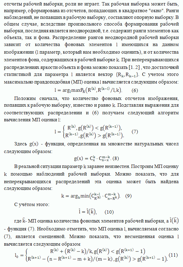
Другой, более перспективный вариант построения системы оценки мощности основан на разработанном методе получения Рекуррентных точных оценок модулей спектральных коэффициентов дискретного преобразования Фурье для заданных диапазонов частот. При этом может быть получена непосредственная оценка спектральной мощности сигнала в узкой полосе частот. На рисунке 2 приведена характеристика эквивалентного фильтра, соответствующая пятисекундному интервалу текущего оценивания мощности сигнала. Исследования показали, что фильтр обладает очень узкой полосой пропускания. Так, при частоте дискретизации входного сигнала 50Гц полоса пропускания составляет около 0,3Гц, а при частоте дискретизации 25Гц полоса пропускания сужается до 0,2Гц. Ввиду узкой полосы пропускания фильтра, для оценки мощности сигнала в полосе шириной 3-5Гц необходимо использовать одновременно несколько фильтров с шагом центральных частот 0,5-1 Гц. Тогда при использовании 4 фильтров для обработки информации от 16 датчиков необходимо будет выполнить 384 операции умножения и 240 операций сложения. Таким образом, быстродействие фильтра Кауэра примерно в 3 раза выше, чем у данного алгоритма, однако фильтр Кауэра обладает меньшим подавлением в области режекции.

Рис. 2

Для вывода КЭПМ на экран ПК созданы алгоритмы быстрой прорисовки изменяющихся изображений. Алгоритмы расчитаны на использование видеоадаптера VGA в режиме 13h (разрешение 320x200 пикселов, 256 цветов из палитры 256000 цветов), что достаточно для большинства приложении.

Для решения задачи интерполяции предлагается следующая процедура. Пусть требуется отобразить на экране КЭМП с некоторой точки зрения. Для этого сначала видимые с этой точки зрения датчики проектируются на плоскость. Далее на этой плоскости производится интерполяция функции  заданной в точках проекций датчиков, обозначенных точками на рис. 3.

Рис. 3

Применяется интерполяция вида

,

где - координаты проекции i-го датчика: n – количество датчиков; ;  - константа;  – коэффициенты, подобранные так, чтобы  совпадала с заданными значениями. При этом получаемая система линейных уравнений для нахождения  не вырождается ни при каком расположении датчиков.

Для ускорения вычислений выражение (1) применяется только для интерполяции в узлы сетки 5×4, после чего применяется раздельно-полиномиальная интерполяция из узлов сетки, требующая небольшого числа операций.

Еще большее  ускорение отображения осуществляется с помощью дополнительной кусочно-квадратичной интерполяции вдоль строк. В этом случае путём решения квадратных уравнений находятся отрезки строки с одинаковой градацией цвета и отображение производится прорисовкой таких отрезков.

Исследование быстродействия описанных алгоритмов показало следующее. При использовании алгоритма непосредственной оценки мощности сигнала (тестовая программа создана в среде Borland С++ v.3.1) обновление изображения размерностью 150×150 элементов на компьютере АТ-286/12МГц происходит за 0,35 с Такая скорость обновления изображения момгег быть принята только прн условии, что при частоте дискретизации 50Гц входные данные не успевают сильно измениться за 20 отсчетов, иначе прорисовка будет выполняться медленнее, будет заметна смена кадров, что раздражает оператора, В этом случае для повышения качества изображения нужно использовать более быстродействующие компьютеры. Так на АТ-38б/25МГц изображение обновляется за 0,17 секунды, что снижает ограничение на скорость изменения входных данных до 6-8 отсчетов. При использовании фильтра Кауэра время обновления изображения на АТ-286/12МГц составляет 0.25 с, на АТ-386/25МГц - 0,15 с.

Приведенные цифры показывают, что наиболее узким местом в данной системе является визуализация результатов фильтрации, накладывающая основные ограничения на скорость изменения входных данных. Несмотря на то, что время фильтрации разными алгоритмами отличается в 3 раза, время обновления изображения отличается всего на 10-20%. Выбор того или иного алгоритма должен быть обусловлен типом используемой техники и требованиями к точности решения поставленной задачи.

Разработан действующий в режиме реального времени программно-аппаратный комплекс, предназначенный для отображения состояния головного мозга по сигналам электроэнцефалографа. В качестве электроэнцефалографа-приставки используется многоканальный усилитель сигналов «Телепат М102» производства ТОО «потенциал», оснащённый интерфейсом с компьютером.

Таким образом, в результате исследований было создано уникальное программное обеспечение для наиболее распространенного класса персональных компьютеров, позволяющее осуществлять отображение состояния головного мозга человека в реальном времени.

 

Заключение

 

В сборнике представлены статьи, охватывающие широкий крут вопросов теории и практики статистической обработки случайных сигналов и полей: методы представления полей, синтез и анализ алгоритмов решения различных задач. Среди них рекуррентные алгоритмы фильтрации, адаптивные алгоритмы обнаружения сигналов, процедуры классификации и оценки параметров.

Разработка и исследование подобных алгоритмов выполняются в соответствии с рядом комплексных научных программ, в частности, с государственной научно-технической программой. Перспективные       информационные технологии анализа изображений и распознавания образов РАН, проблемой «Анизотропные случайные поля» Ульяновской территориальной группы РАН и государственной программой конверсии.

Результаты, полученные в работах сборника, могут быть использованы при проектировании современных и перспективных автоматизированных систем цифровой обработки пространственно-временных сигналов в аэрокосмических исследованиях, радио- и теплолокации, медицинской диагностике и других областях науки и техники.

1
Оглавление
email@scask.ru