Главная > Курс общей физики, Т.2
НАПИШУ ВСЁ ЧТО ЗАДАЛИ
СЕКРЕТНЫЙ БОТ В ТЕЛЕГЕ
<< Предыдущий параграф Следующий параграф >>
Пред.
След.
Макеты страниц

Распознанный текст, спецсимволы и формулы могут содержать ошибки, поэтому с корректным вариантом рекомендуем ознакомиться на отсканированных изображениях учебника выше

Также, советуем воспользоваться поиском по сайту, мы уверены, что вы сможете найти больше информации по нужной Вам тематике

ДЛЯ СТУДЕНТОВ И ШКОЛЬНИКОВ ЕСТЬ
ZADANIA.TO

ЧАСТЬ 3. ОПТИКА

ГЛАВА XVI. ПРЕДВАРИТЕЛЬНЫЕ СВЕДЕНИЯ

§ 110. Световая волна

Свет представляет собой сложное явление: в одних случаях он ведет себя как электромагнитная волна, в других — как поток особых частиц (фотонов). В данном томе излагается волновая оптика, т. е. круг явлений, в основе которых лежит волновая природа света. Совокупность явлений, обусловленных корпускулярной природой света, будет рассмотрена в третьем томе.

В электромагнитной волне колеблются векторы Е и Н. Как показывает опыт, физиологическое, фотохимическое, фотоэлектрическое и другие действия света вызываются колебаниями электрического вектора. В соответствии с этим мы будем в дальнейшем говорить о световом векторе, подразумевая под ним вектор напряженности электрического поля. О магнитном векторе световой волны мы упоминать почти не будем.

Модуль амплитуды светового вектора мы будем обозначать, как правило, буквой А (иногда ). Соответственно изменение во времени и пространстве проекции светового вектора на направление, вдоль которого он колеблется, будет описываться уравнением

(110.1)

Здесь k — волновое число, — расстояние, отсчитываемое вдоль направления распространения световой волны. Для плоской волны, распространяющейся в непоглощающей среде, А = const, для сферической волны А убывает как и т. д.

Отношение скорости световой волны в вакууме к фазовой скорости v в некоторой среде называется абсолютным показателем преломления этой среды и обозначается буквой . Таким образом,

(110.2)

Сравнение с формулой (104.10) дает, что Для подавляющего большинства прозрачных веществ практически не отличается от единицы. Поэтому можно считать, что

(110.3)

Формула (110.3) связывает оптические свойства вещества с его электрическими свойствами. На первый взгляд может показаться, что эта формула неверна. Например, для воды Однако надо иметь в виду, что значение получено из электростатических измерений. В быстропеременных электрических полях значение получается иным, причем оно зависит от частоты колебаний поля. Этим объясняется дисперсия света, т. е. зависимость показателя преломления (или скорости света) от частоты (или длины волны). Подстановка в формулу (110.3) значения , полученного для соответствующей частоты, приводит к правильному значению .

Значения показателя преломления характеризуют оптическую плотность среды. Среда с большим называется оптически более плотной, чем среда с меньшим . Соответственно среда с меньшим называется оптически менее плотной, чем среда с большим .

Длины волн видимого света заключены в пределах

(110.4)

Эти значения относятся к световым волнам в вакууме. В веществе длины световых волн будут иными. В случае колебаний частоты v длина волны в вакууме равна . В среде, в которой фазовая скорость световой волны длина волны имеет значение Таким образом, длина световой волны в среде с показателем преломления связана с длиной волны в вакууме соотношением

(110.5)

Частоты видимых световых волн лежат в пределах

(110.6)

Частота изменений вектора плотности потока энергии, переносимой волной, будет еще больше (она равна ). Ни глаз, ни какой-либо иной приемник световой энергии не могут уследить за столь частыми изменениями потока энергии, вследствие чего они регистрируют усредненный по времени поток. Модуль среднего по времени значения плотности потока энергии, переносимой световой волной, носит название интенсивности света в данной точке пространства.

Плотность потока электромагнитной энергии определяется вектором Пойнтинга S. Следовательно,

(110.7)

Усреднение производится за время «срабатывания» прибора, которое, как отмечалось, много больше периода колебаний волны. Измеряется интенсивность либо в энергетических единицах (например, в Вт/м2), либо в световых единицах, носящих название «люмен на квадратный метр» (см. § 114).

Согласно формуле (105.12) модули амплитуд векторов Е и Н в электромагнитной волне связаны соотношением

(мы положили ). Отсюда следует, что

где — показатель преломления среды, в которой распространяется волна. Таким образом, пропорционально :

(110.8)

Модуль среднего значения вектора Пойнтинга прфпорционален Поэтому можно написать, что

(110.9)

(коэффициент пропорциональности равен ). Следовательно, интенсивность света пропорциональна показателю преломления среды и квадрату амплитуды световой волны.

Заметим, что при рассмотрении распространения света в однородной среде можно считать, что интенсивность пропорциональна квадрату амплитуды световой волны:

(110.10)

Однако в случае прохождения света через границу раздела сред выражение для интенсивности, не учитывающее множитель , приводит к несохранению светового потока.

Линии, вдоль которых распространяется световая энергия, называются лучами. Усредненный вектор Пойнтинга (S) направлен в каждой точке по касательной к лучу. В изотропных средах направление (S) совпадает с нормалью к волновой поверхности, т. е. с направлением волнового вектора к. Следовательно, лучи перпендикулярны к волновым поверхностям. В анизотропных средах нормаль к волновой поверхности в общем случае не совпадает с направлением вектора Пойнтинга, так что лучи не ортогональны волновым поверхностям.

Несмотря на то, что световые волны поперечны, они обычно не обнаруживают асимметрии относительно луча. Это обусловлено тем, что в естественном свете (т. е. свете, испускаемом обычными источниками) имеются колебания, совершающиеся в самых различных направлениях, перпендикулярных к лучу (рис. 111.1). Излучение светящегося тела слагается из волн, испускаемых его атомами. Процесс излучения отдельного атома продолжается около . За это время успевает образоваться последовательность горбов и впадин (или, как говорят, цуг волн) протяженностью примерно 3 м. «Погаснув», атом через некоторое время «вспыхивает» вновь.

Одновременно «вспыхивает» много атомов.

Возбужденные ими цуги волн, налагаясь друг на друга, образуют испускаемую телом световую волну. Плоскость колебаний для каждого цуга ориентирована случайным образом. Поэтому в результирующей волне колебания разлячных направлений представлены с равной вероятностью.

Рис. 110.1.

В естественном свете колебания различных направлений быстро и беспорядочно сменяют друг друга. Свет, в котором направления колебаний упорядочены каким-либо образом, называется поляризованным. Если колебания светового вектора происходят только в одной проходящей через луч плоскости, свет называется плоско- (или линейно) поляризованным. Упорядоченность может заключаться в том, что вектор Е поворачивается вокруг луча, одновременно пульсируя по величине. В результате конец вектора Е описывает эллипс. Такой свет называется эллиптически поляризованным. Если конец вектора Е описывает окружность, свет называется поляризованным по кругу.

В главах XVII и XVIII мы будем иметь дело с естественным светом. Поэтому направление колебаний светового вектора нас не будет особенно интересовать. Способы получения и свойства поляризованного света рассматриваются в гл. XIX.

1
Оглавление
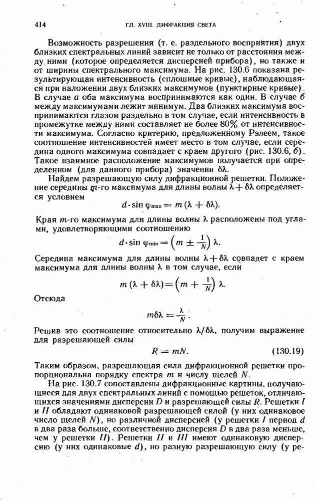
email@scask.ru