Главная > Термодинамика (Путилов К. А.)
НАПИШУ ВСЁ ЧТО ЗАДАЛИ
СЕКРЕТНЫЙ БОТ В ТЕЛЕГЕ
<< Предыдущий параграф Следующий параграф >>
Пред.
След.
Макеты страниц

Распознанный текст, спецсимволы и формулы могут содержать ошибки, поэтому с корректным вариантом рекомендуем ознакомиться на отсканированных изображениях учебника выше

Также, советуем воспользоваться поиском по сайту, мы уверены, что вы сможете найти больше информации по нужной Вам тематике

ДЛЯ СТУДЕНТОВ И ШКОЛЬНИКОВ ЕСТЬ
ZADANIA.TO

7.8. Полные термодинамические потенциалы активированных систем

Четыре перечисленных выше потенциала для пассивных систем мы будем называть гиббсовскими потенциалами, в отличие от полных термодинамических потенциалов активированных систем, где в выражении

потенциалов появляются дополнительные члены, определяющие наряду с работу, фактически производимую системой.

Из сопоставления формул (7.9) и (7.11) следует, что для активированных систем (термостатных и адиабатных) полный термодинамический потенциал равен

Здесь обозначает один из четырех гиббсовских потенциалов.

Простейшей частично активированной системой является осмотическая система, разделенная на две или большее число частей подвижными перегородками, проницаемыми не для всех компонентов; при термодинамическом равновесии системы каждая из этих «полупроницаемых» перегородок испытывает, вообще говоря, неодинаковое давление со стороны двух соприкасающихся с нею фаз, и поэтому перемещение такой перегородки (если разность давлений на нее уравновешена силами, приложенными извне) может служить для производства работы. В данном случае последний член в (7.16) выражает упомянутую осмотическую работу. Очевидно, 470 полный термодинамический потенциал осмотической системы может быть представлен следующим образом:

Здесь величина означает давление, оказываемое фазой системы на полупроницаемую перегородку, а означает изменение объема фазы, связанное с перемещением полупроницаемой перегородки. (Каждую фазу мы будем представлять себе расчлененной воображаемыми неподвижными поверхностями на столько частей, сколько различных полупроницаемых перегородок соприкасается с этой фазой; таким образом, есть та часть объема фазы, которая примыкает к полупроницаемой перегородке; суммарный объем -фазы обозначим через очевидно, что число членов в правой части уравнения равно числу различных полупроницаемых перегородок, соприкасающихся с фазой.)

Очевидно, что обстановка опытов должна быть регламентирована так, чтобы все были функциями соответствующих В простейшем случае разность давлений, действующих на полупроницаемые перегородки, может быть уравновешена извне постоянными по величине силами. Полный термодинамический потенциал такой осмотической системы будет равен, как легко заключить по формуле (7.17),

где индексы сложных фаз, разделенных полупроницаемой перегородкой (очевидно, что Например, если осмотическая система состоит всего из двух фаз, имеющих объемы и и разделенных одной полупроницаемой перегородкой, то

где давления на полупроницаемую перегородку со стороны этих фаз.

В еще более частном случае, когда одна из фаз, скажем, первая, представляет собой чистый растворитель, свободно проникающий через полупроницаемую перегородку, а другая фаза представляет собой раствор, то давление а давление есть осмотическое давление; поэтому

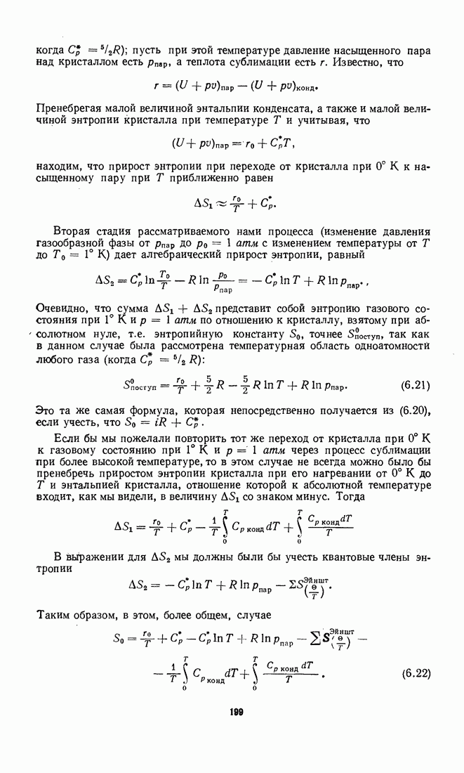
Рис. 19. Схема осмотической системы (первый вариант)

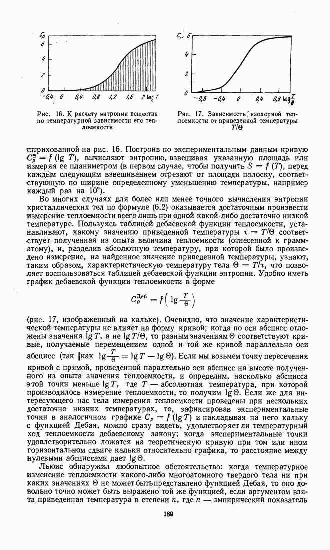
Рис. 20. Схема осмотической системы (второй вариант)

Если же, напротив, под мы будем подразумевать объем фазы чистого растворителя, то будет осмотическое давление; тогда

В выражение гиббсовских потенциалов и входят общий объем системы и давление оказываемое системой на подвижную часть оболочки.

Для простейшей осмотической системы, схематически представленной на рис. 19, давление входящее в функции и есть давление чистого растворителя. Если отвлечься от влияния силы тяжести и обозначить давление чистого растворителя через а давление раствора через то так как все развиваемые системой силы должны уравновешиваться вокруг центра массы системы, то

Согласно формуле (7.19) для осмотической системы, изображенной на рис. 19 и поставленной в изотермически-изобарные условия, полный термодинамический потенциал равен

или, принимая во внимание, что и росм

Аналогично для той же осмотической системы, поставленной в адиабатно-изобарные условия, полный термодинамический потенциал равен

Нетрудно убедиться, что формулы (7.21) и (7.22) справедливы и для системы, схематически представленной на рис. 20. Мы придем к этим

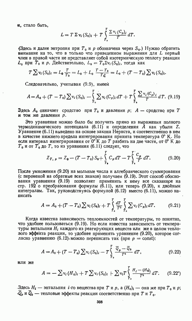
Рис. 21. Схема осмотической системы (третий вариант)

Рис. 22. Схема осмотической системы

формулам, если будем исходить из формулы (7.20) и учтем, что Формулы (7.21) и (7.22) мы вывели здесь только для того, чтобы на простом примере пояснить более общую формулу (7.17). Следует отметить, что на функции (7.21) и (7.22) можно смотреть так же, как на потенциал пассивной системы, схематически представленной на рис. 21. Действительно, в этом случае, вычисляя величину Лфакт, мы должны принять во внимание, что две подвижные части оболочки находятся под неодинаковым давлением; вследствие этого в формуле (7.11) вместо придется поставить сумму Тогда функция (7.15) заменяется, очевидно, функцией (7.18) и аналогично функция (7.13) заменяется функцией (7.22).

Вернемся к общей формуле (7.17), определяющей полный термодинамический потенциал осмотической системы, и рассмотрим эту формулу в применении к другому частному случаю. А именно, пусть в нашу осмотическую систему входит фаза, представляющая собой смесь идеальных газов, и пусть эта фаза приведена к равновесию через полупроницаемые перегородки с чистыми фазами тех же газов. Схематически такая система изображена на рис. 22. Каждый полупроницаемый поршень пусть будет проницаем только для одного компонента газовой смеси и непроницаем для остальных компонентов. Общий объем системы пусть будет неизменен, и допустим, что система помещена в термостат Тогда в (7.17).

Объем, занятый газовой смесью, обозначим через а объемы чистых фаз компонентов — через Парциальные давления газов в смеси равны, очевидно, давлениям соответствующих чистых фаз; мы обозначим их через Суммарное давление газовой смеси

Так как давление на полупроницаемые поршни со стороны чистых фаз равно нулю, а давление на любой из этих поршней со стороны смеси равно суммарному давлению смеси за вычетом парциального давления газа, проникающего через данный поршень, то, очевидно, что сумму интегралов в можно переписать следующим образом:

где часть объема смеси, смежная с первым полупроницаемым поршнем; часть того же объема смежная со вторым полупроницаемым поршнем, и т. д.

Очевидно, что

Стало быть,

(так как

Обозначим через число молей первого газообразного компонента во всей системе, т. е. в объеме смеси о и в объеме чистой фазы этого компонента Аналогично для других компонентов введем обозначения Очевидно, что числа эти при перемещении поршней остаются неизмененными. По уравнению Клапейрона — Менделеева

откуда

аналогично

Следовательно,

Подставляя эти выражения в вышеприведенное уравнение, получаем

Здесь первый и третий интегралы в правой части сокращаются, так как Таким образом, имеем

Стало быть, полный термодинамический потенциал газовой смеси в равновесии с чистыми фазами, когда эта система активирована посредством полупроницаемых поршней и при неизменном общем объеме заключена в термостат, имеет вид:

По смыслу вывода формулы (7.23) очевидно, что в случае, когда требование неизменности общего объема заменено требованием неизменности суммарного давления смеси, полный термодинамический потенциал системы будет определяться аналогичной формулой, только функция заменяется функцией

В химических приложениях термодинамики часто рассматривают активированные системы типа равновесных гальванических цепей («электрифицированные» реакции). Для таких систем в простейших случаях, когда потенциалы электродов неизменны и когда на состояние системы не влияет действие еще каких-либо уравновешенных извне обобщенных сил (капиллярных, магнитных и т. п.), полный термодинамический потенциал системы слагается из соответствующего гиббсовского потенциала и функции, изменение которой определяет работу переноса электричества от одного электрода к другому. В одной из последующих глав мы обстоятельно рассмотрим системы подобного рода и убедимся, что для гальванической системы в упомянутом простейшем случае

где электродвижущая сила гальванической цепи; отвлеченное число, характеризующее состояние системы в смысле так называемого «пробега электрохимической реакции»; количество электричества, переносимое от одного электрода к другому при определенном значении (например, при

Пользуясь формулой (7.16), нетрудно выявить функциональное строение полных потенциалов для термодинамических систем, помещенных в электростатическое или магнитное поле и активированных в том смысле, что некоторые силы электрического или магнитного происхождения, развиваемые отдельными частями системы, уравновешены извне, тогда как

другие силы того же рода или иного происхождения остаются неуравновешенными. Здесь, однако, неуместно анализировать эти примеры, принципиально не более сложные, чем уже рассмотренные нами, но требующие знакомства с многочисленными специальными параметрами, достаточно полно характеризующими термодинамическое состояние подобных систем.

1
Оглавление
email@scask.ru