Главная > Ранговые корреляции
НАПИШУ ВСЁ ЧТО ЗАДАЛИ
СЕКРЕТНЫЙ БОТ В ТЕЛЕГЕ
<< Предыдущий параграф Следующий параграф >>
Пред.
След.
Макеты страниц

Распознанный текст, спецсимволы и формулы могут содержать ошибки, поэтому с корректным вариантом рекомендуем ознакомиться на отсканированных изображениях учебника выше

Также, советуем воспользоваться поиском по сайту, мы уверены, что вы сможете найти больше информации по нужной Вам тематике

ДЛЯ СТУДЕНТОВ И ШКОЛЬНИКОВ ЕСТЬ
ZADANIA.TO

ГЛАВА 12. ДОКАЗАТЕЛЬСТВО ТЕОРЕМ, ПРИВЕДЕННЫХ В ГЛАВЕ 11

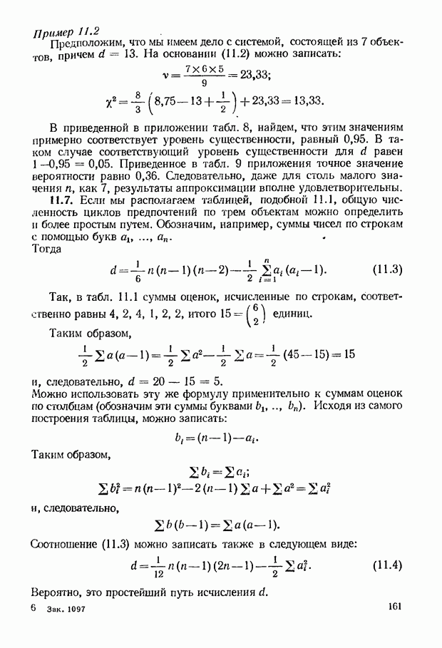
12.1. Прежде всего докажем утверждение, согласно которому при полном попарном сравнении объектов максимальное число циклов предпочтений по трем объектам равно , если нечетно, и если четно.

Рассмотрим многоугольник с вершинами, аналогичный тому, который приведен на рис. 11.1. Каждая вершина служит началом линий. С помощью букв обозначим количество стрелок, «выходящих» из каждой вершины. В таком случае

и среднее значение а равно

Введем теперь функцию

Указанное выражение можно рассматривать как дисперсий величин а, поэтому его можно переписать следующим образом:

12.2. Покажем теперь, что если направление предпочтения изменилось и если в результате этого количество циклов предпочтений по трем объектам увеличилось на величину то выражение уменьшится на и наоборот. Рассмотрим, например, предпочтение А В. Допустим, что мы изменили направление этого предпочтения, и теперь это повлияет только на те треугольники, которые содержат линию Предположим, что общее число предпочтений типа (включая равно а, а предпочтений типа равно Тогда возможны 4 различных соотношения между тремя объектами:

предположим, что общее число таких соотношений равно

число таких соотношений должно равняться число таких соотношений должно равняться Когда мы обращаем предпочтение два первых соотношения по-прежнему остаются нецикличными, соотношения третьего вида становятся цикличными, а четвертый вид утрачивает цикличность. В таком случае увеличение общего числа циклов предпочтений по трем объектам составляет:

Величина уменьшится на величину

Приведенные выше соображения нетрудно обобщить: ведь каждое последующее изменение индивидуальных предпочтений снова будет вызывать соответствующие изменения в величинах Следовательно наше исходное положение справедливо.

12.3. Из определения следует, что это выражение достигает своего наибольшего значения, когда исходные данные упорядочены. Таким образом, максимальная величина равна Чему же равно его минимальное значение? Для того чтобы найти ответ, рассмотрим многоугольник с вершинами Введем сначала предпочтения а затем предпочтения Допустим, что при этом мы не получили замкнутого контура, который позволял бы нам переходить из любой точки многоугольника к ближайшей несмежной вершине, скажем, к в таком случае введем предпочтения Затем аналогично установим предпочтения типа Подобную процедуру будем продолжать до тех пор, пока вся система парных предпочтений не будет полностью завершена.

Допустим, что величина нечетна; тогда описанная система предпочтений будет содержать ряд находящихся внутри многоугольника циклических контуров. При этом каждый элемент а равен следовательно, ясно, что здесь достигает своего минимального значения. Если же величина четна, то «завершающее» предпочтение не образует замкнутого контура; оно представляет собой просто линию, соединяющую одну из вершин с симметричной ей (противоположной) вершиной. Построив систему предпочтений, мы обнаружим, что вершин будет характеризоваться величинами а, равными вершин — величинами а, равными этом случае здесь мы вновь имеем дело с минимальным значением

Таким образом, выражение может менять свое численное значение или до Если учесть к тому же, что увеличению величины на две единицы соответствует уменьшение на единицу, можно записать следующие максимальные значения, которые принимает

12.4. В таблицах типа 11.1 числа а представляют собой нечто иное, как суммы чисел по строкам; поэтому, принимая во внимание сказанное выше, можно заключить, что общее число циклов предпочтений по трем объектам определяется из следующих соотношений:

Приведенные соотношения соответствуют формулам (11.3) и (11.4).

12.5. Рассмотрим теперь аппроксимацию распределения с помощью распределения при больших величинах

Перенумеруем наши объекты числами от 1 до При этом будем полагать, что если предпочтения по трем объектам образуют цикл, и в противном случае. Тогда

причем суммирование здесь проводится по всем возможным наборам из трех объектов. Таким образом,

Перебирая различные соотношения, которые могут сложиться между предпочтениями в рамках одного набора из трех объектов, находим, что Следовательно, среднее значение, которое принимает равно

Рассмотрим теперь Записанная в этом выражении сумма включает слагаемых вида слагаемых вида

где слагаемых вида где слагаемых вида где ни одна пара индексов не совпадает. Обратившись к рассмотрению соответствующих конфигураций, можно подсчитать, что в первом случае математическое ожидание будет составлять , а в каждом из остальных случаев . Таким образом,

Следовательно,

Вычисление третьего и четвертого моментов — дело гораздо более сложное; однако в принципе общий ход рассуждений не меняется. В результате расчетов можно получить следующие выражения:

12.6. Для распределения

первый, второй и третий моменты имеют следующие значения:

Отметим, что отрицателен, тогда как положителен. Для того чтобы привести в соответствие оба распределения, мы будем отсчитывать величины «с другого конца» их распределения. Введя поправку на непрерывность, мы можем записать следующее выражение:

Среднее значение величин равно т. е. среднему из значений Величину будем выбирать так, чтобы наши распределения имели одинаковую дисперсию; такое равенство, очевидно, будет иметь место,

когда

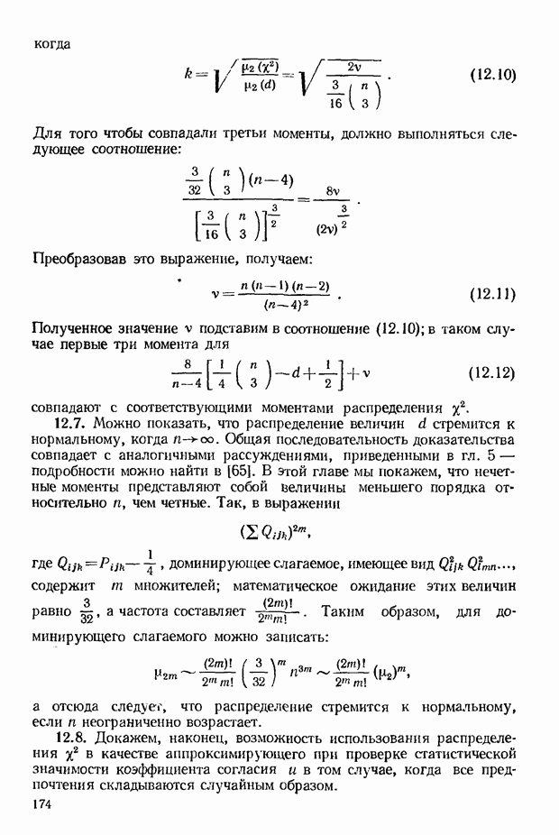
Для того чтобы совпадали третьи моменты, должно выполняться следующее соотношение:

Преобразовав это выражение, получаем:

Полученное значение подставим в соотношение (12.10); в таком случае первые три момента для

совпадают с соответствующими моментами распределения

12.7. Можно показать, что распределение величин стремится к нормальному, когда Общая последовательность доказательства совпадает с аналогичными рассуждениями, приведенными в гл. 5 — подробности можно найти в [65]. В этой главе мы покажем, что нечетные моменты представляют собой величины меньшего порядка относительно чем четные. Так, в выражении

где доминирующее слагаемое, имеющее вид содержит множителей; математическое ожидание этих величин равно а частота составляет Таким образом, для доминирующего слагаемого можно записать:

а отсюда следует, что распределение стремится к нормальному, если неограниченно возрастает.

12.8. Докажем, наконец, возможность использования распределения в качестве аппроксимирующего при проверке статистической значимости коэффициента согласия и в том случае, когда все предпочтения складываются случайным образом.

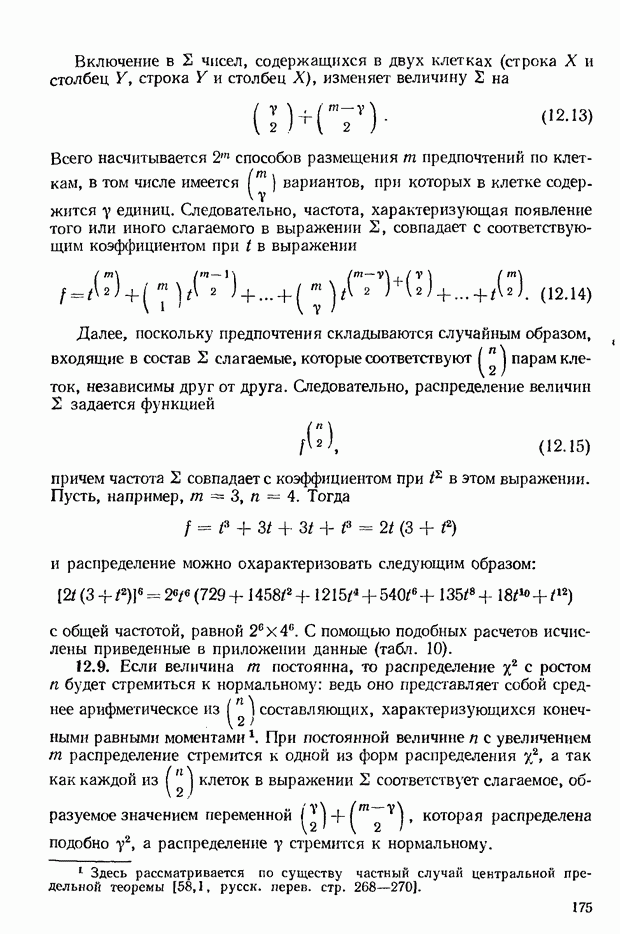
Включение в 2 чисел, содержащихся в двух клетках (строка X и столбец строка и столбец X), изменяет величину на

Всего насчитывается способов размещения предпочтений по клеткам, в том числе имеется вариантов, при которых в клетке содержится единиц. Следовательно, частота, характеризующая появление того или иного слагаемого в выражении , совпадает с соответствующим коэффициентом при в выражении

Далее, поскольку предпочтения складываются случайным образом, входящие в состав 2 слагаемые, которые соответствуют парам клеток, независимы друг от друга. Следовательно, распределение величин задается функцией

причем частота 2 совпадает с коэффициентом при в этом выражении. Пусть, например, Тогда

и распределение можно охарактеризовать следующим образом:

с общей частотой, равной . С помощью подобных расчетов исчислены приведенные в приложении данные (табл. 10).

12.9. Если величина постоянна, то распределение с ростом будет стремиться к нормальному: ведь оно представляет собой среднее арифметическое из ( составляющих, характеризующихся конечными равными моментами. При постоянной величине с увеличением распределение стремится к одной из форм распределения а так как каждой из клеток в выражении соответствует слагаемое, образуемое значением переменной которая распределена подобно а распределение стремится к нормальному.

момент величины измеряемый относительно начала отсчета, может быть выражен следующим образом:

Действительно, при дифференцировании слагаемое, содержащее умножается на если же мы положим то наш ряд будет представлять собой сумму частот, каждая из которых умножается на т. е. перед нами не что иное, как момент . Исчислим таким способом первый момент:

и, следовательно,

Аналогично (промежуточные вычисления опущены) мы можем найти:

Пользуясь методом, изложенным в 12.6, мы выясняем, что

Эта величина характеризуется обычным распределением с

степенями свободы.

Библиография

См. библиографию к гл. 11.

1
email@scask.ru