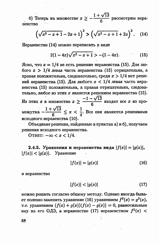
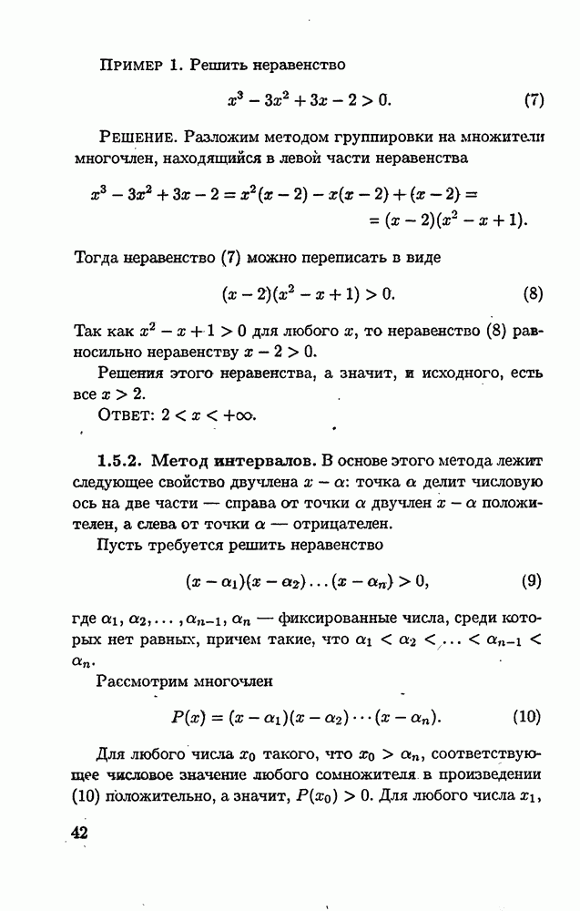
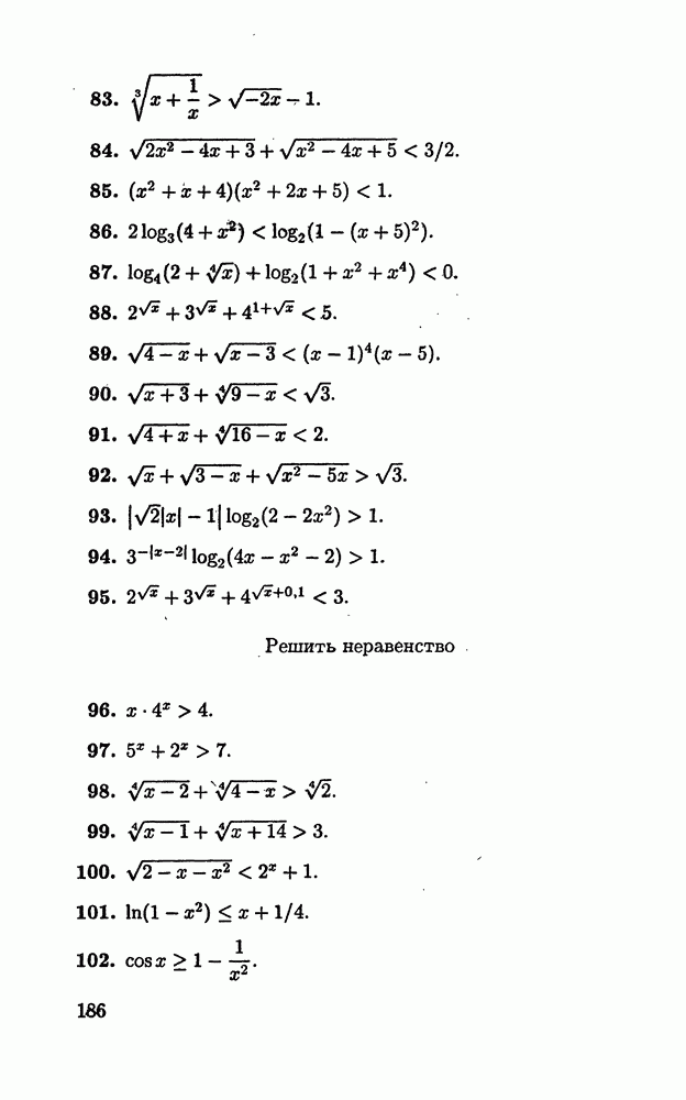
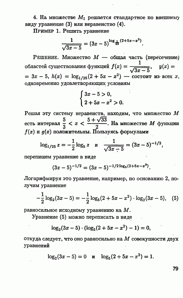
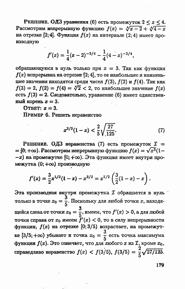
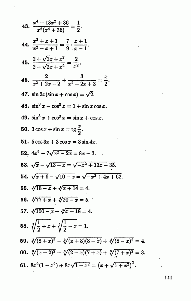
Главная > Алгебра и начала анализа. Уравнения и неравенства
НАПИШУ ВСЁ ЧТО ЗАДАЛИ
СЕКРЕТНЫЙ БОТ В ТЕЛЕГЕ
<< Предыдущий параграф Следующий параграф >>
Пред.
След.
Макеты страниц

Распознанный текст, спецсимволы и формулы могут содержать ошибки, поэтому с корректным вариантом рекомендуем ознакомиться на отсканированных изображениях учебника выше

Также, советуем воспользоваться поиском по сайту, мы уверены, что вы сможете найти больше информации по нужной Вам тематике

ДЛЯ СТУДЕНТОВ И ШКОЛЬНИКОВ ЕСТЬ
ZADANIA.TO

§ 3.4. Уравнения вида

Уравнения вида

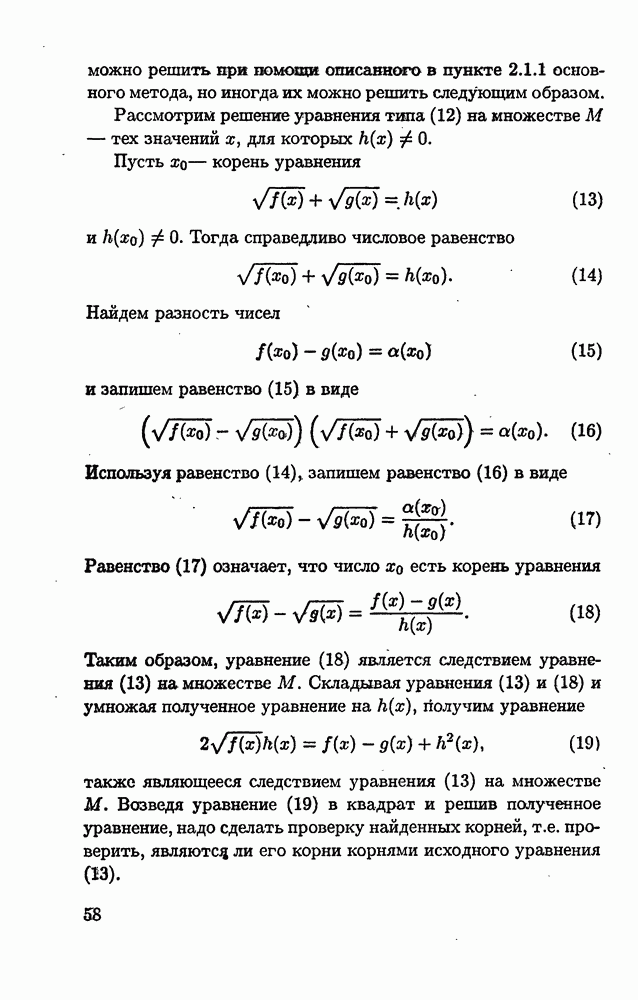
где и хотя бы один из коэффициентов отличен от нуля, можно решать следующим образом.

1. Решить уравнение

Найти те решения уравнения (2), которые являются решениями уравнения Все эти решения являются решениями уравнения (1).

2. На множестве всех действительных чисел, исключая найденные корни уравнения (1), его надо заменить равносильным ему на этом множестве уравнением

Сделав замену неизвестной переписать уравнение (3) в виде

Алгебраическое уравнение (4) имеет не более чем корней где найдя их, уравнение (3) заменить совокупностью уравнений

Все решения совокупности (5), принадлежащие рассматриваемому множеству, являются решениями уравнения (1).

3. Объединение решений, найденных в и есть множество всех решений уравнения (1).

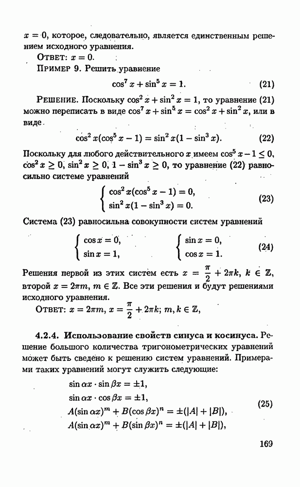
Приведем несколько примеров решения уравнений вида (1). Пример 1. Решить уравнение

Решение. Перепишем уравнение (6) в виде

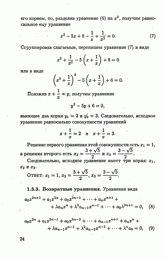
Теперь очевидно, что уравнение (7) — уравнение вида (1). Поскольку не является корнем уравнения то, разделив уравнение (7) на получим равносильное ему уравнение

Сделав замену неизвестной , перепишем уравнение (8) в виде

Так как уравнение (9) имеет два корня: то уравнение (8) равносильно совокупности уравнений

Первое уравнение этой совокупности не имеет решений. Второе уравнение этой совокупности имеет два корня: Поэтому уравнение (8), а следовательно, и равносильное ему уравнение (6) имеют два корня: и.

Ответ:

Пример 2. Решить уравнение

Решение. Разделив обе части уравнения (10) на получим уравнение

равносильное уравнению (10). Сделав замену неизвестной перепишем уравнение (11) в виде

Уравнение (12) имеет два корня: Следовательно, уравнение (11), а значит, и равносильное ему уравнение (10) равносильны совокупности уравнений

Решения первого уравнения этой совокупности есть Второе уравнение решений не имеет.

Ответ:

Пример 3. Решить уравнение

Решение. Поскольку (корень уравнения не является корнем уравнения то уравнение (13) равносильно уравнению

Сделав замену неизвестной перепишем уравнение (14) в виде

Уравнение (15) имеет единственный корень Следовательно, исходное уравнение (13) равносильно уравнению

ОДЗ уравнения (16) есть поэтому на этом множестве оно равносильно уравнению т. е. уравнению или, наконец, поскольку уравнению

Уравнение (17) имеет единственный корень Этот корень содержится в множестве Следовательно, исходное уравнение (13) также имеет этот же единственный корень. Ответ:

Пример 4. Решить уравнение

Решение. Поскольку то уравнение (18) можно переписать в виде

Так как корень уравнения является корнем уравнения то исходное уравнение (18) равносильно уравнению

Сделав замену неизвестной перепишем уравнение (19) в виде

Уравнение (20) имеет два корня Следовательно, исходное уравнение равносильно совокупности уравнений

Первое уравнение совокупности равносильно уравнению т. е. уравнению

Уравнение (22) имеет единственный корень Второе уравнение совокупности (21) равносильно уравнению т. е. уравнению

Уравнение (23) имеет единственный корень Следовательно, совокупность (21), а значит, и исходное уравнение имеют два корня:

Ответ:

К уравнению вида (1) приводятся уравнения вида

после применения формул синуса и косинуса двойного угла: и тождества

Пример 5. Решить уравнение

Применяя формулы синуса и косинуса двойного угла и тождество уравнение (24) можно переписать в виде

Поскольку те х, для которых не есть решения уравнения то, разделив уравнение (25) на получим уравнение

равносильное уравнению (24). Сделав замену неизвестной перепишем уравнение (26) в виде

Так как уравнение (27) имеет два корня: то уравнение (24) равносильно совокупности уравнении

Решения этой совокупности есть

Эти решения и есть решения исходного уравнения.

Ответ:

1
Оглавление
email@scask.ru