Главная > Цифроаналоговые системы автоматического управления
НАПИШУ ВСЁ ЧТО ЗАДАЛИ
СЕКРЕТНЫЙ БОТ В ТЕЛЕГЕ
<< Предыдущий параграф Следующий параграф >>
Пред.
След.
Макеты страниц

Распознанный текст, спецсимволы и формулы могут содержать ошибки, поэтому с корректным вариантом рекомендуем ознакомиться на отсканированных изображениях учебника выше

Также, советуем воспользоваться поиском по сайту, мы уверены, что вы сможете найти больше информации по нужной Вам тематике

ДЛЯ СТУДЕНТОВ И ШКОЛЬНИКОВ ЕСТЬ
ZADANIA.TO

Умножитель частоты

Умножитель частоты предназначендля умножения частотно-импульсных сигналов на целый коэффициент. Структурная схема умножителя изображена на рис. 32 и представляет собой астатическую следящую систему частотно-фазового типа. Умножитель состоит из цифроаналогового интегратора ЦАИ, описанного выше, управляемого генератора УГ, представляющего собой преобразователь напряжения постоянного тока в частоту, и управляемого делителя частоты УДЧ, представляющего собой обычный счетчиковый делитель с дискретной установкой коэффициента деления [33].

При работе импульсы умножаемой частоты и частоты обратной связи поступают на вход цифроаналогового

Рис. 32. Структурная схема умножителя частоты


интегратора, который осуществляет непрерывное интегрирование разности этих частот с последующим преобразованием в аналоговый сигнал. На выходе управляемого генератора установятся колебания, частота которых будет определяться выражением , где — коэффициент деления управляемого делителя частоты.

Благодаря использованию принципа следящего уравновешивания умножитель частоты имеет высокие метрологические характеристики в установившемся режиме. Инструментальные ошибки демодулятора и управляемого генератора практически не влияют на точность показаний всего умножителя.

В динамических режимах допустимая скорость изменения умножаемой частоты ограничена инерционностями демодулятора и управляемого генератора, а также временем чистого запаздывания в интеграторе и управляемом делителе частоты. Однако наличие схемы защиты в интеграторе (в пределах емкости ее динамической памяти) позволяет сохранить режим синхронизации при значительных скачкообразных изменениях умножаемой частоты. Динамический диапазон изменения частоты определяется диапазоном частот управляемого генератора и частотными свойствами остальных элементов схемы умножителя. Ниже приводятся основные технические характеристики умножителя частоты, выполненного на ИМС:

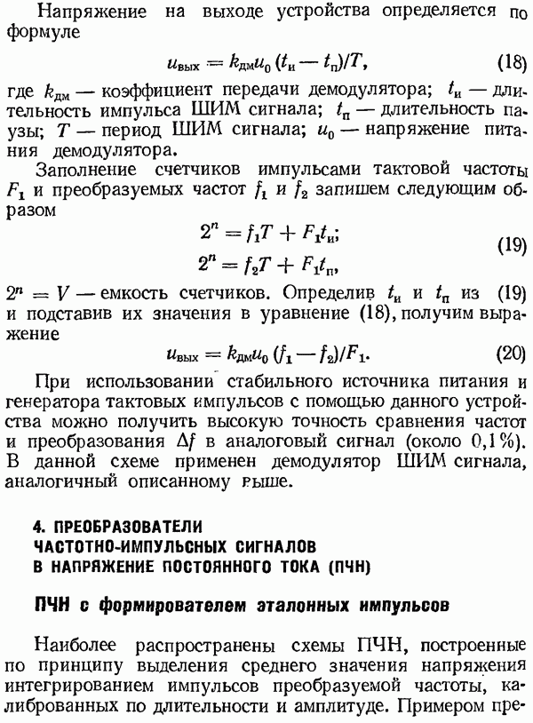
1
Оглавление
email@scask.ru