Главная > Математика. Ее содержание, методы и значение. Том 2
НАПИШУ ВСЁ ЧТО ЗАДАЛИ
СЕКРЕТНЫЙ БОТ В ТЕЛЕГЕ
<< Предыдущий параграф Следующий параграф >>
Пред.
След.
Макеты страниц

Распознанный текст, спецсимволы и формулы могут содержать ошибки, поэтому с корректным вариантом рекомендуем ознакомиться на отсканированных изображениях учебника выше

Также, советуем воспользоваться поиском по сайту, мы уверены, что вы сможете найти больше информации по нужной Вам тематике

ДЛЯ СТУДЕНТОВ И ШКОЛЬНИКОВ ЕСТЬ
ZADANIA.TO

Глава IX. ФУНКЦИИ КОМПЛЕКСНОГО ПЕРЕМЕННОГО

§ 1. КОМПЛЕКСНЫЕ ЧИСЛА И ФУНКЦИИ КОМПЛЕКСНОГО ПЕРЕМЕННОГО

Комплексные числа и их значение для алгебры.

Комплексные числа были введены в математику в связи с решением алгебраических уравнений. Невозможность решить алгебраическое уравнение

в области действительных чисел привела к введению условного числа, мнимой единицы определяемой равенством

Числа вида где — действительные числа, получили название комплексных чисел. С этими числами стали оперировать как с действительными числами, складывая и умножая их как двучлены. Если при этом использовать равенство (2), то основные операции арифметики над комплексными числами снова приводят к комплексным числам. Деление комплексных чисел, определяемое как действие, обратное умножению, оказалось также выполнимой всегда однозначным образом операцией, если только делитель не равен нулю. Таким образом, на первых лорах введение комплексных чисел выявило интересное, но пока формальное, обстоятельство: наряду с действительными числами существуют другие числа, комплексные, с которыми также выполнимы все арифметические операции.

Дальнейшим шагом явилось геометрическое изображение комплексных чисел. Каждое комплексное число может быть изображено точкой на плоскости с координатами или вектором, идущим из начала координат в точку Это привело к новой точке зрения на комплексные числа. Комплексные числа — это пары действительных чисел, над которыми установлены определенные операции сложения и умножения, подчиняющиеся тем же законам, что и операции

над действительными числами. При этом обнаружилось замечательное обстоятельство: сумма двух комплексных чисел

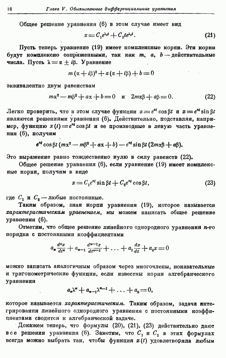
геометрически изображается диагональю параллелограма, построенного на векторах, изображающих слагаемые (рис. 1). Таким образом, комплексные числа складываются по тому же закону, как и векторные величины, встречающиеся в механике и физике: силы, скорости, ускорения. Это дало повод рассчитывать на то, что комплексные числа имеют не только значение чисто формальных обобщений, но могут быть применимы к изображению реальных физических величин.

Мы увидим дальше, к какому громадному успеху привела эта точка зрения в различных задачах математической физики.

Рис. 1.

Однако введение комплексных чисел прежде всего начало приносить успех в области раскрытия законов алгебры и анализа. Область действительных чисел, замкнутая относительно арифметических операций, оказалась недостаточно полной для алгебры. Уже такое простое уравнение, как (1), не имеет корней в области действительных чисел. Замечательным фактом явилась основная теорема высшей алгебры: всякое алгебраическое уравнение

с комплексными коэффициентами имеет комплексных корней.

Эта теорема показывает, что комплексные числа образуют систему чисел, в известном смысле полную, относительно операций алгебры. Совсем не тривиально, что добавление к области действительных чисел корня только одного уравнения (1) приводит к числам в области которых решается любое алгебраическое уравнение. Основная теорема высшей алгебры показала, что теория многочленов, даже с действительными коэффициентами, может получить законченную форму только тогда, когда мы рассматриваем значения многочлена во всей комплексной плоскости. Дальнейшее развитие теории алгебраических многочленов все больше и больше утверждало эту точку зрения. Свойства многочленов раскрываются только при рассмотрении их как функций комплексного переменного.

Степенные ряды и функции комплексного переменного. Развитие анализа выявило ряд фактов, показывающих, что введение комплексных

чисел имеет значение не только в теории многочленов, но и для другого важнейшего класса функций — класса функций, разлагающихся в степенной ряд

Как уже говорилось в главе II (том 1), развитие анализа бесконечно малых потребовало установления более четкой точки зрения на понятие функции и возможные способы задания функции в математике. Не останавливаясь здесь на этих интересных вопросах, напомним только, что на самых первых порах развития анализа выявилось, что наиболее часто встречающиеся функции разлагаются вблизи каждой точки области их определения в степенной ряд. Например, этим свойством обладают все так называемые элементарные функции.

Большинство конкретных задач анализа приводило к функциям, разлагающимся в степенные ряды. С другой стороны, было желание связать определение «математической» функции с «математической» формулой, а степенной ряд представлялся весьма всеобъемлющим видом «математической» формулы. Эти обстоятельства привели даже к серьезным попыткам ограничить анализ изучением функций, разлагающихся в степенной ряд и получивших название аналитических функций. Развитие науки показало, что такое ограничение нецелесообразно. Задачи математической физики стали выводить за класс аналитических функций, который не содержит уже, например, функций, изображаемых кривыми с угловой точкой. Однако класс аналитических функций, благодаря своим замечательным свойствам и многочисленным приложениям, стал важнейшим из классов функций, изучаемых математикой.

Так как вычисление каждого из членов степенного ряда требует только арифметических операций, значения функции, изображаемой степенным рядом, могут быть вычислены и для комплексных значений аргумента, для тех, при которых ряд продолжает сходиться. Определяя таким образом функцию действительного переменного и для комплексных значений, мы говорим об ее «продолжении» в комплексную область. Поэтому аналитическую функцию, как и многочлены, можно рассматривать не только для действительных, но и для комплексных значений аргумента. Более того, можно также рассматривать степенные ряды с комплексными коэффициентами. Свойства аналитических функций, как и свойства многочленов, раскрываются полно только тогда, когда их рассматривают в комплексной области. Для иллюстрации приведем теперь же один пример.

Рассмотрим две функции действительного переменного

Обе эти функции конечны, непрерывны и дифференцируемы произвольное число раз на всей оси Их можно разложить в ряд Тейлора, например, около начала

Первый из полученных рядов сходится для всех значений х, между тем как второй ряд сходится только при Рассмотрение функции (5) для действительных значений аргумента не позволяет раскрыть, какими ее свойствами вызвана расходимость ее ряда Тейлора при Переход в комплексную область позволяет выяснить это обстоятельство. Рассмотрим ряд (5) для комплексных значений аргумента

Сумма членов этого ряда

вычисляется, как и для действительных значений

откуда

Это выражение показывает, что при

так как Таким образом, при комплексных z, удовлетворяющих неравенству ряд (6) сходится и имеет сумму . При ряд (6) расходится, так как в этом случае разность не стремится к нулю.

Неравенство показывает, что точка z отстоит от начала координат на расстоянии, не превосходящем единицу. Таким образом, точки, в которых сходится ряд (6), на комплексной плоскости образуют круг с центром в начале координат. На окружности этого круга лежат две точки в которых функция обращается в бесконечность; наличие этих точек и обусловило ограниченность области сходимости ряда (6).

1
Оглавление
email@scask.ru