Главная > Теория относительности (Эйнштейн А.)
НАПИШУ ВСЁ ЧТО ЗАДАЛИ
СЕКРЕТНЫЙ БОТ В ТЕЛЕГЕ
<< Предыдущий параграф Следующий параграф >>
Пред.
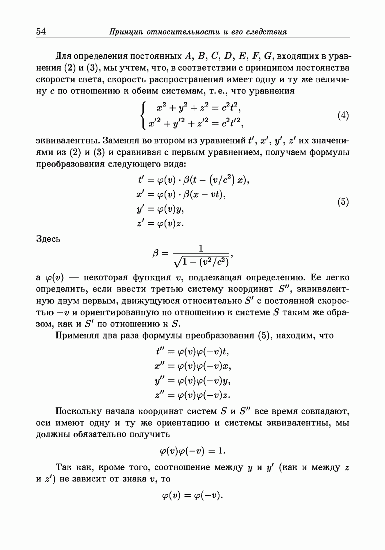
1
2
3
4
5
6
7
8
9
10
11
12
13
14
15
16
17
18
19
20
21
22
23
24
25
26
27
28
29
30
31
32
33
34
35
36
37
38
39
40
41
42
43
44
45
46
47
48
49
50
51
52
53
54
55
56
57
58
59
60
61
62
63
64
65
66
67
68
69
70
71
72
73
74
75
76
77
78
79
80
81
82
83
84
85
86
87
88
89
90
91
92
93
94
95
96
97
98
99
100
101
102
103
104
105
106
107
108
109
110
111
112
113
114
115
116
117
118
119
120
121
122
123
124
125
126
127
128
129
130
131
132
133
134
135
136
137
138
139
140
141
142
143
144
145
146
147
148
149
150
151
152
153
154
155
156
157
158
159
160
161
162
163
164
165
166
167
168
169
170
171
172
173
174
175
176
177
178
179
180
181
182
183
184
185
186
187
188
189
190
191
192
193
194
195
196
197
198
199
200
201
202
203
204
205
206
207
208
209
210
211
212
213
214
215
216
217
След.
Макеты страниц

Распознанный текст, спецсимволы и формулы могут содержать ошибки, поэтому с корректным вариантом рекомендуем ознакомиться на отсканированных изображениях учебника выше

Также, советуем воспользоваться поиском по сайту, мы уверены, что вы сможете найти больше информации по нужной Вам тематике

ДЛЯ СТУДЕНТОВ И ШКОЛЬНИКОВ ЕСТЬ
ZADANIA.TO

§ 19. Влияние гравитационного поля на часы

Если в точке Р с гравитационным потенциалом Ф находятся часы, показывающие местное время, то, согласно соотношению (30а), их показания в раз больше, чем т.е. они идут в раз быстрее одинаковых с ними часов, находящихся в начале координат. Пусть показания обоих этих часов воспринимаются каким-нибудь способом, например, оптическим путем, наблюдателем, находящимся где-то в пространстве. Поскольку время проходящее между показанием часов и моментом, когда это показание будет воспринято наблюдателем, находящимся где-то в пространстве, не зависит от то часы в точке Р идут в раз быстрее, чем часы в начале координат. В этом смысле можно сказать, что процесс, происходящий в часах, — и вообще любой физический процесс — протекает тем быстрее, чем больше гравитационный потенциал в области, где разыгрывается этот процесс.

Существуют «часы», находящиеся в местах с различными гравитационными потенциалами, скорость «хода» которых можно проконтролировать с большой точностью; это — источники света с линейчатым спектром. Из сказанного выше следует, что свет, приходящий от такого источника, расположенного на поверхности Солнца, обладает длиной волны, приблизительно на две миллионных доли большей, чем свет, испускаемый теми же атомами на Земле.

1
Оглавление
email@scask.ru