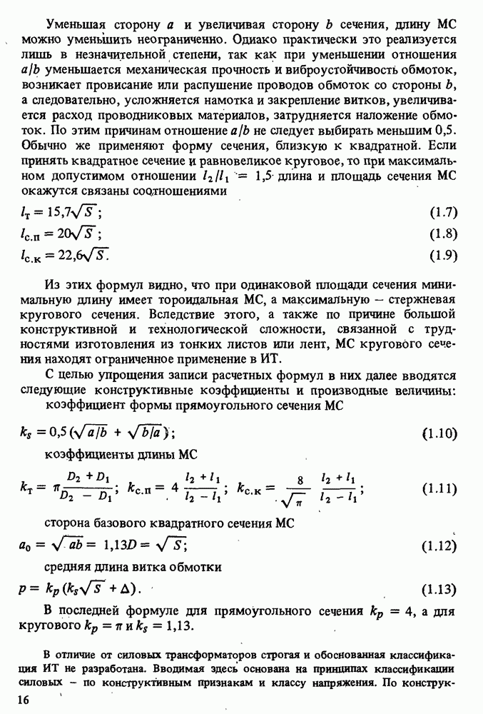
Главная > Проектирование импульсных трансформаторов
НАПИШУ ВСЁ ЧТО ЗАДАЛИ
СЕКРЕТНЫЙ БОТ В ТЕЛЕГЕ
<< Предыдущий параграф Следующий параграф >>
Пред.
След.
Макеты страниц

Распознанный текст, спецсимволы и формулы могут содержать ошибки, поэтому с корректным вариантом рекомендуем ознакомиться на отсканированных изображениях учебника выше

Также, советуем воспользоваться поиском по сайту, мы уверены, что вы сможете найти больше информации по нужной Вам тематике

ДЛЯ СТУДЕНТОВ И ШКОЛЬНИКОВ ЕСТЬ
ZADANIA.TO

ГЛАВА ПЯТАЯ. ОСНОВЫ ПРОЕКТИРОВАНИЯ

5.1. ПОСТАНОВКА ЗАДАЧИ

Проектирование ИТ состоит в решении комплекса взаимосвязанных частных технических задач. К ним относятся: задача о принципиальной возможности реализации ИТ, удовлетворяющего требованиям в отношении искажений формы трансформированного импульса; выбор конструктивной схемы активной части и общей компоновки ИТ, схемы и конструкции обмоток, изоляционных, магнитных материалов и типа МС; устройство ввода низшего и вывода высшего напряжения; организация режима работы и режима охлаждения МС, расчет конструктивных параметров МС, обмоток, изоляции, электромагнитных и тепловых режимов МС и обмоток; поверочный расчет по завершении отдельных этапов проектирования; оперативное внесение коррективов в ходе проектирования; выбор нормализованных и типовых элементов и повторение поверочных расчетов; оценка технико-экономических и функциональных показателей спроектированного ИТ.

Решаемые в процессе проектирования задачи отличаются противоречивостью. Так, например, любые изменения конструкции ИТ, направленные на уменьшение искажений фронта трансформированного импульса или увеличение его напряжения, приводят к снижению всех, без исключения, технико-экономических показателей ИТ. При этом, в частности, увеличивается объем магнитных, проводниковых и изоляционных материалов, растут потери мощности в МС и обмотках, ухудшаются условия теплоотвода. В свою очередь, любые изменения конструкции МС и обмоток, имеющие целью улучшить теплоотвод, дополнительно снижают технико-экономические показатели, усложняют конструкцию и снижают технологичность ИТ. Противоречива также и сама задача уменьшения искажений формы трансформированного импульса. Например, уменьшение искажений вершины, как это следует из критерия

осуществимости ИТ, приводит к увеличению искажений фронта и наоборот. Увеличение напряжения трансформированного импульса всегда увеличивает искажения вершины и фронта импульса. В целом можно констатировать, что всякие изменения конструкции с целью повышения функциональных показателей приводят к снижению технико-экономических и, наоборот, повышение технико-экономических показателей снижает функциональные.

Таким образом, задача проектирования ИТ выглядит весьма сложной и неоднозначной. По этой причине вне зависимости от выбранной методики и способа расчета проектирование всегда состоит из ряда последовательных расчетных приближений, после выполнения каждого из которых проводится оценка и сопоставление полученных результатов и вносятся необходимые поправки.

В связи со сложным и противоречивым характером задач, решаемых в процессе проектирования ИТ, особенно важно выбрать некоторую стратегическую линию проектирования. Для этого необходим простой, но достаточно общий критерий качества ИТ, которым бы учитывались главные технико-экономические показатели ИТ. Этот вопрос подробно исследовался, в результате чего был выработан критерий качества в виде минимума объема активной части ИТ, т. е. минимума объема стали МС и меди обмоток [28]. Обоснованием выбора такого критерия послужило то, что объему активной части пропорциональны потери мощности, стоимость, массогабаритные и другие характеристики ИТ. Если иметь в виду в основном мощные ИТ, критерий в виде минимума объема активной части тем более целесообразен.

Особенности ИТ позволяют упростить этот критерий. Вследствие того что число витков в обмотках ИТ, особенно мощных, относительно невелико, объем меди обмоток значительно, обычно в 10 ... 100 раз, меньше объема МС. Поэтому объем активной части ИТ фактически определяется" объемом его МС и критерием качества ИТ может служить объем МС. Таким образом, стратегия проектирования ИТ может состоять в выборе конструкции с минимальным объемом МС. Как будет показано далее, в такой конструкции ИТ обеспечивается также и минимальный объем проводниковых и изоляционных материалов, минимальные потери энергии и искажения вершины импульса. Единственным неблагоприятным следствием такого подхода к проектированию ИТ является возрастающая с уменьшением объема МС тепловая нагрузка ее поверхности. Однако конкретные характеристики теплового режима становятся известными только по завершении всех конструктивных расчетов, и поэтому заранее вводить тут какие-либо ограничения нецелесообразно, тем более что для нормализации теплового режима могут быть приняты различные дополнительные меры, мало влияющие на основные конструктивные параметры ИТ.

Целесообразность критерия качества ИТ в виде минимума объема МС связана также и с методическими соображениями, состоящими

в том, что объем МС удается связать простыми функциональными зависимостями как с параметрами трансформированного импульса, так и с основными конструктивными характеристиками ИТ. Благодаря этому задача проектирования ИТ приобретает аналитичность, позволяющую оценивать взаимное влияние многообразных факторов и целенаправленно изменять конструкцию.

По изложенным причинам стратегическая линия проектирования ИТ определяется далее как выбор конструкции с минимальным объемом МС и безусловно удовлетворяющей предъявляемым к ИТ функциональным требованиям.

Проектирование ИТ включает в себя следующие основные этапы: анализ исходных данных и патентно-информационный поиск с целью выявления аналогов; оценку выполнимости требований; расчет электромагнитных параметров схемы замещения и установление принципиальной возможности или невозможности реализации ИТ с заданными параметрами искажений формы трансформированного импульса; выбор конструктивной схемы ИТ; расчет или выбор главных размеров МС, обмоток, числа витков; расчет теплового режима МС и обмоток; разработку мер по нормализации теплового режима; выбор конструкции бака и охлаждающих устройств; поверочный расчет, на основании которого вносятся необходимые изменения и уточнения; оценку технико-зкономических и функциональных показателей ИТ; принятие решения о целесообразности или нецелесообразности применения ИТ в составе импульсной установки; разработку исходных данных на опытно-конструкторские работы.

1
Оглавление
email@scask.ru