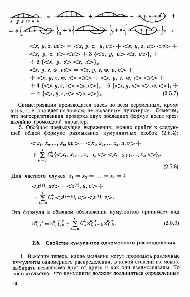
Главная > Кумулянтный анализ случайных негауссовых процессов и их преобразований
НАПИШУ ВСЁ ЧТО ЗАДАЛИ
СЕКРЕТНЫЙ БОТ В ТЕЛЕГЕ
<< Предыдущий параграф Следующий параграф >>
Пред.
След.
Макеты страниц

Распознанный текст, спецсимволы и формулы могут содержать ошибки, поэтому с корректным вариантом рекомендуем ознакомиться на отсканированных изображениях учебника выше

Также, советуем воспользоваться поиском по сайту, мы уверены, что вы сможете найти больше информации по нужной Вам тематике

ДЛЯ СТУДЕНТОВ И ШКОЛЬНИКОВ ЕСТЬ
ZADANIA.TO

8.3. Спектры высших порядков

1. Спектр случайного стационарного процесса определяется как сопряженная Фурье от корреляционной функции . Поэтому

Первое слагаемое в правой части является спектральной плотностью центрированного случайного процесса . Введем для нее специальное обозначение

(8.3.1)

Таким образом,

(8.3.2)

Второе слагаемое описывает спектр постоянной составляющей случайного процесса , а первое — спектр его флуктуационной части.

2. При оперировании с кумулянтными функциями нетрудно построить обобщение спектральной плотности на высшие порядки, рассматривая -мерную трансформацию Фурье [10]

(8.3.3)

Вследствие симметричности кумулянтной функции по отношению к функция , которую мы будем называть спектральной плотностью s-го порядка, также является симметрической функцией аргументов .

Таким образом, заданному набору кумулянтных функций

,

исчерпывающим образом представляющему стационарный случайный процесс, соответствует набор спектральных плотностей (или будем говорить — набор спектров)

(8.3.4)

представляющий случайный стационарный процесс также исчерпывающим образом.

Если набор спектральных плотностей (8.3.4) задан, то кумулянтные функции находятся в соответствии с обратным преобразованием Фурье:

(8.3.5)

Таким образом, высшие спектральные плотности существуют только для негауссовых случайных процессов.

Эго обстоятельство имеет интересное следствие. Как известно, спектральная плотность (8.3.2) не дает исчерпывающей информации о случайном процессе. Обращение к ряду (8.3.4) позволяет увидеть причину этого. Для исчерпывающей информации о стационарном случайном процессе необходимо знание всех спектральных плотностей .

Вместе с этим, если стационарный случайный процесс гауссов, то все высшие спектральные плотности равны нулю, и теперь уже спектральная плотность вместе с полностью описывают процесс.

Пример 8.3.1. Если рассмотреть дельта-процесс, обладающий кумуляитными функциями (7.4.4)

то, как элементарно следует из (8.3.3), набор соответствующих спектральных плотностей имеет вид

(8.3.6)

Таким образом, основной чертой дельта-процесса является независимость от частоты всех его спектральных плотностей. Можно сказать, что этот негауссов случайный процесс является «сверхбелым» процессом.

3. Кроме , приходится рассматривать еще один вид спектральных плотностей, связанный с кумулянтными функциями . К этому приводит нас задача отыскания спектров случайных процессов, подвергнутых нелинейному преобразованию. В самом деле, рассмотрим, например, преобразование и корреляционную функцию

С помощью формул (3.2.7), (4.3.1) получим

При вычислении сопряженной Фурье от (разлагая экспоненту в ряд и используя операции свертки) мы придем к необходимости оперирования с сопряженными Фурье от .

Эти величины будут входить слагаемыми в спектр и поэтому могут считаться некоторыми спектральными плотностями. Назовем

(8.3.7)

спектральной плотностью порядка стационарного случайного процесса .

Тогда случайный стационарный процесс в ряде случаев полезно представлять набором спектральных плотностей:

4. Очевидно, что спектральные плотности должны быть связаны с , поскольку последние исчерпывающим образом описывают случайный стационарный процесс. Прежде всего ясно, что

Для нахождения спектральных плотностей третьего порядка и проинтегрируем по одной из переменных:

Сравнивая полученный результат с (8.3.7) и учитывая симметрию функций и , найдем

(8.3.8)

Аналогичным образом получим

(8.3.9)

В общем случае спектральная плотность , где , следующим образом выражается через :

(8.3.10)

5. Симметрия кумулянтных функций случайного стационарного процесса, представленная формулами (7.2.1) — (7.2.6), должна привести к подобной же симметрии спектральных плотностей .

Если рассмотреть , то из (8.3.1) и условия вытекает полученное ранее свойство четности спектральной плотности второго порядка: .

Из условий симметрии

можно получить соотношения

(8.3.11)

которым должна подчиняться спектральная плотность третьего порядка любого случайного стационарного процесса. Отсюда следует, что

Для спектральной плотности четвертого порядка аналогично найдем

Это приведет к

В общем случае на основании (7.2.6) и (8.3.3)

Таким образом, мы нашли общие условия симметрии, которым подчиняются спектральные плотности высших порядков произвольного стационарного случайного процесса. В этом плане четность спектральной плотности выглядит как частный случай.

6. Полученные условия симметрии спектральных плотностей должны, в свою очередь, привести к симметрии спектральных плотностей .

Используя (8.3.8), (8.3.9) и (8.3.11), получим, например,

Аналогичным образом придем к общей формуле , описывающей свойства симметрии спектральных плотностей . Следовательно, сумма спектральных плотностей есть четная функция частоты, так же как и спектральные плотности . Эти обстоятельства тесно связаны с тем, что согласно (7.2.9) суммы

так же как и , являются четными функциями .

7. Рассмотрим теперь стационарную совокупность двух случайных процессов и определим ее спектры высших порядков. На основании § 7.5 эта совокупность исчерпывающим образом представляется набором совместных кумулянтных функций

Определим совместные спектральные плотности высших порядков соотношением

(8.3.12)

По заданным спектральным плотностям совместные кумулянтные функции найдем как обратное преобразование Фурье

(8.3.13)

Таким образом, наряду с набором совместных кумулянтных функций стационарную совокупность двух случайных процессов исчерпывающим образом представляет и набор совместных спектральных плотностей

(8.3.14)

Исходя из свойств симметрии совместных кумулянтных функций, нетрудно получить и свойства симметрии совместных спектральных плотностей. Если учесть, что первая группа аргументов относится к первым индексам, а вторая группа — ко вторым индексам, то очевидно, что, во-первых, спектральная плотность (8.3.14) не изменится при любой перестановке аргументов внутри каждой группы и, во-вторых,

Если, наконец, принять во внимание формулу (7.5.3), то из (8.3.12) следует

(8.3.15)

Здесь обозначено . Закон составления соотношений (8.3.15) очевиден: ноль перемещается с места первого аргумента первой группы (на это место всегда ставится ) последовательно до места последнего аргумента последней группы. Напомним также, что внутри соответствующей группы аргументы можно перемещать как угодно.

1
Оглавление
email@scask.ru