Главная > Основы анализа поверхности и тонких пленок
НАПИШУ ВСЁ ЧТО ЗАДАЛИ
СЕКРЕТНЫЙ БОТ В ТЕЛЕГЕ
<< Предыдущий параграф Следующий параграф >>
Пред.
След.
Макеты страниц

Распознанный текст, спецсимволы и формулы могут содержать ошибки, поэтому с корректным вариантом рекомендуем ознакомиться на отсканированных изображениях учебника выше

Также, советуем воспользоваться поиском по сайту, мы уверены, что вы сможете найти больше информации по нужной Вам тематике

ДЛЯ СТУДЕНТОВ И ШКОЛЬНИКОВ ЕСТЬ
ZADANIA.TO

Глава 8. ПОГЛОЩЕНИЕ ФОТОНОВ В ТВЕРДЫХ ТЕЛАХ И EXAFS

8.1. Введение

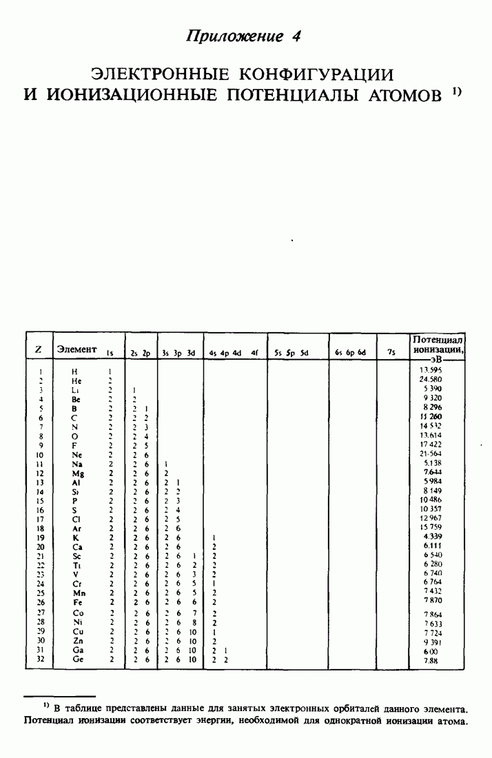
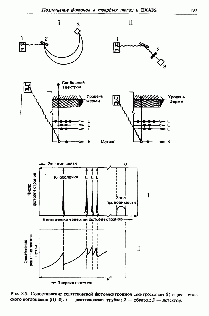
При анализе поверхности и тонких пленок самым важным процессом поглощения фотонов является фотоэлектрический эффект. В этом процессе налетающий фотон с энергией передает всю свою энергию связанному атомному электрону. Энергия вылетающего электрона Ее равна

где — энергия связи атомного электрона. Поскольку энергии связи электронов хорошо известны и различны для каждого элемента, измерение для атомов твердого тела является одной из методик материаловедения. В настоящей главе мы будем рассматривать энергию связи электронов в атомах и поперечное сечение поглощения фотонов связанным электроном.

Фотоэлектрический эффект способствовал развитию квантовой теории вещества на ранних этапах. В настоящее время теория этого эффекта развита до высокой степени совершенства, что позволяет не только исследовать элементный состав материалов, но и детально описывать энергию и импульсы электронов в твердых телах.

Для рассмотрения фотоэлектрического процесса необходимо знание волновых функций электронов в атоме. Эти волновые функции находятся путем решения основного уравнения квантовой механики — уравнения Шредингера, которое описывает свойства квантовой системы с помощью волнового уравнения. В этой главе мы рассмотрим уравнение Шредингера и его решения, чтобы получать численные значения поперечного сечения фотоэффекта.

1
Оглавление
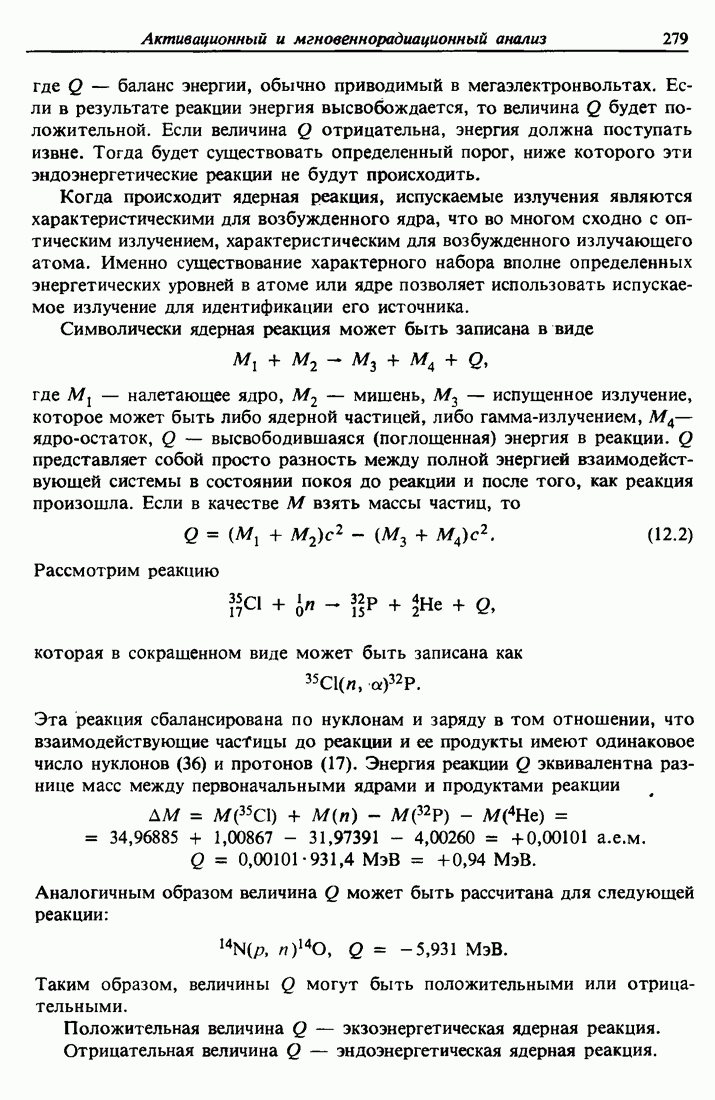
email@scask.ru