Главная > Кластерный анализ
НАПИШУ ВСЁ ЧТО ЗАДАЛИ
СЕКРЕТНЫЙ БОТ В ТЕЛЕГЕ
<< Предыдущий параграф Следующий параграф >>
Пред.
След.
Макеты страниц

Распознанный текст, спецсимволы и формулы могут содержать ошибки, поэтому с корректным вариантом рекомендуем ознакомиться на отсканированных изображениях учебника выше

Также, советуем воспользоваться поиском по сайту, мы уверены, что вы сможете найти больше информации по нужной Вам тематике

ДЛЯ СТУДЕНТОВ И ШКОЛЬНИКОВ ЕСТЬ
ZADANIA.TO

ГЛАВА 3. МАТЕМАТИЧЕСКОЕ ПРОГРАММИРОВАНИЕ И КЛАСТЕРНЫЙ АНАЛИЗ

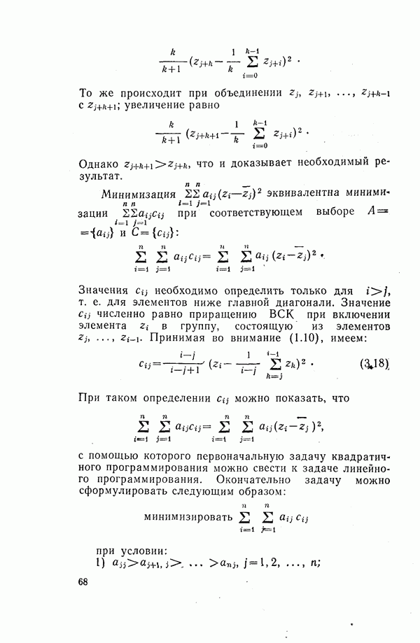
Напомним, что решением кластерной задачи является такое разбиение объектов на , непересекающихся подмножеств, которое удовлетворяет некоторому критерию однородности внутри кластеров. Один из способов отыскания такого разбиения был рассмотрен в предыдущей главе: он заключался в полном переборе всех возможных разбиений на кластеров и выбора из них оптимального. К сожалению, указанный метод практически неосуществим даже для небольших .

В качестве альтернативы метода полного перебора можно предложить другие методы, составляющие содержание так называемого математического программирования; эти методы позволяют сократить общий объем вычислений и в то же время приводят к оптимальному решению. Заметим, что большинство из ранее рассмотренных методов кластеризации (гл. 1) дает оптимальное решение в классе меньшем, чем класс всех возможных разбиений (кластеров), поэтому нет гарантии, что найденное решение будет оптимально в классе всех разбиений. Различные применения математического программирования читатель найдет, например, у Дженсена [183], Вайнода [380] и Рао [291].

3.1. Применение динамического программирования к кластерному анализу

В этом параграфе мы рассмотрим задачу разбиения множества из 6 объектов на 3 подмножества; в качестве меры расстояния между объектами выберем евклидову метрику, что соответствует критерию минимизации внутригрупповой суммы квадратов (ВСК).

Напомним, что ВСК вычисляется по формуле

где обозначает матрицу рассеяния кластера, . Таким образом, имеем:

где

Суть методов динамического программирования состоит в целенаправленном поиске разбиения, дающего минимальное значение величины W, при этом разбиения, которые приводят к большему значению W, отбрасываются.

Подробнее остановимся на проблеме разбиения объектов на группы с помощью полного перебора. На этом же примере мы рассмотрим применения методов динамического программирования, которые приведены в работе Дженсена [183].

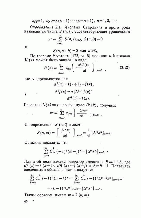
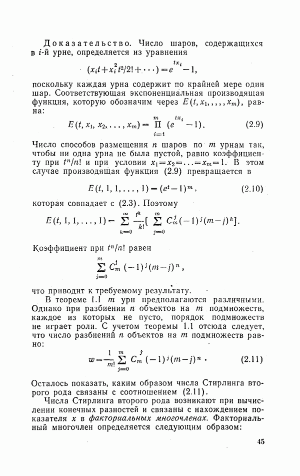
Общее число способов разбиения 6 объектов на 3 группы определяется из уравнения (2.11):

90 альтернатив кластеризации может быть классифицировано соответственно формам распределения [183]. В нашем примере существуют три формы распределения, которые обозначим,

Каждая компонента формы распределения обозначает число объектов в некотором кластере. Компоненты в форме распределения всегда будем записывать в убывающем порядке. В нашем примере имеется 90 альтернатив разбиения и 3 формы распределения. В общем

случае число форм распределения значительно меньше чем число возможных разбиений.

Всего существует видов разбиения, соответствующих первой форме распределения видов разбиения, соответствующих второй форме распределения соответствующих третьей форме . Приведем теперь полный список разбиений, соответствущих всем видам распределений.

Форма распределения {4}, {1}, {1}

    (1)

Форма распределения {3}, {2}, {1}

    (6)

Продолжение

    (3)

Форма распределения {2}, {2}, {2}

При полном переборе целевую функцию (ВСК) необходимо вычислить для каждой из 90 альтернатив разбиения, приведенных выше; затем отыскивается такоз разбиение, которое приводит W к минимуму. Из приведенного списка возможных альтернатив разбиения видно, что ВСК для некоторых кластеров, например для (1, 2, 3), будет вычисляться больше одного раза.

Применение методов динамического программирования к проблеме кластеризации представляет собой последовательное нахождение оптимальной группировки, на каждом шаге которой вычисляется целевая функция; при этом лишние вычисления, присутствующие при методике полного перебора, исключаются. Другими словами, оптимальное решение находится поэтапно. Подход с помощью динамического программирования ускоряет обработку массива информации.

Описанный выше пример рассмотрим в качестве иллюстраций применения динамического программирования. Прежде всего все альтернативы кластеризации классифицируются соответственно формам распределения. Напомним, что компоненты форм распределения располагаются в убывающем порядке. На первом шаге для каждой компоненты первой формы распределения вычисляется и запоминается соответствующая целевая функция. На втором шаге для кластеров, соответствующих первым двум компонентам формы распределения вычисляются новые значения целевых функций; при этом привлекается вся информация, полученная на первом шаге; таким образом, внутригрупповая сумма квадратов не вычисляется заново для каждого кластера, а ее значение берется из предыдущего шага.

Для иллюстрации решения с помощью динамического программирования рассмотрим табл. 3.1. Второй столбец таблицы соответствует первой компоненте формы распределения, т. е. кластерам, образованным на первом шаге. Число кластеров первого шага равно: . Функция W на первом шаге вычисляется для каждых из пяти кластеров. На втором шаге мы будем иметь 2 кластера, соответствующих первым двум компонентам формы распределения, размеры этих кластеров будут или или . Таким образом, общее число объектов на втором шаге равно 5 или 4. Число способов получения 5 объектов равно: . Число способов получения 4 объектов равно: , а общее число объектов на втором шаге равно 240. На втором шаге существует способов образования кластеров с компонентами формы распределения это означает, что мы имеем 45 повторений. На третьем шаге необходимо к компонентам из второго шага добавить еще , что приведет к форме или эквивалентно . Таким образом, общее число способов разбиения на втором шаге равно:

вместо 105.

Число различных множеств, содержащих 4 или 5 объектов, на втором шаге равно: Эти множества приведены в табл. 3.1 (шаг 2) и называются состояниями. Итак, на втором шаге имеется 21 состояние. На первом шаге число состояний равно 50. В табл. 3.1 показано 5 из 135 допустимых способов получения состояний на втором шаге.

Третий шаг является окончательным. Он состоит из 3 кластеров. На последнем этапе имеется одно состояние, содержащее все 6 объектов. Число способов получения шести объектов на последнем шаге равно:

т. е. имеется допустимая дуга, связывающая шаг 2 с шагом 3.

Например, если , то общее число допустимых дуг равно: . При включении первоначальных состояний число их будет:

Таблица 3.1

(см. скан)

Каждая допустимая дуга приводит к переходным вычислениям по формуле

где обозначает группу из объектов, — расстояние между .

В нашем примере всего 90 альтернатив разбиения, для каждой из которых необходимо произвести 3 переходные вычисления (всего 270). Решение с помощью динамического программирования требует 206 или по крайней мере 64 переходных вычислений.

Предположим, что на некотором шаге k имеется некоторое распределение объектов . В процедуре динамического программирования запоминается оптимальный способ разбиения q объектов на k непустых непересекающихся подмножеств. На следующих шагах, на которых требуется разбить q объектов на k групп, уже не будет необходимости решать эту задачу, перебирая все возможные способы их разбиения.

В качестве иллюстрации рассмотрим наш пример, в котором

Таблица 3.2

Напомним, что при и имеется альтернатив разбиения. Три из 90 возможных альтернатив приведены в табл. 3.2. При полном переборе для трех альтернатив потребовалось бы 9 переходных вычислений. При оптимальном разбиении множества (1, 2, 3, 4) на две группы размера 2 требуется только 6 переходных вычислений. Если запомнить оптимальное разбиение , то для определения требуется только одно вычисление . Для трех альтернатив применение динамического программирования дает возможность, таким образом, сократить число вычислений на Естественно, при увеличении число сокращаемых вычислений

значительно увеличивается, однако по отношению к общему числу переходных вычислений это увеличение может быть не столь значительным.

1
Оглавление
email@scask.ru