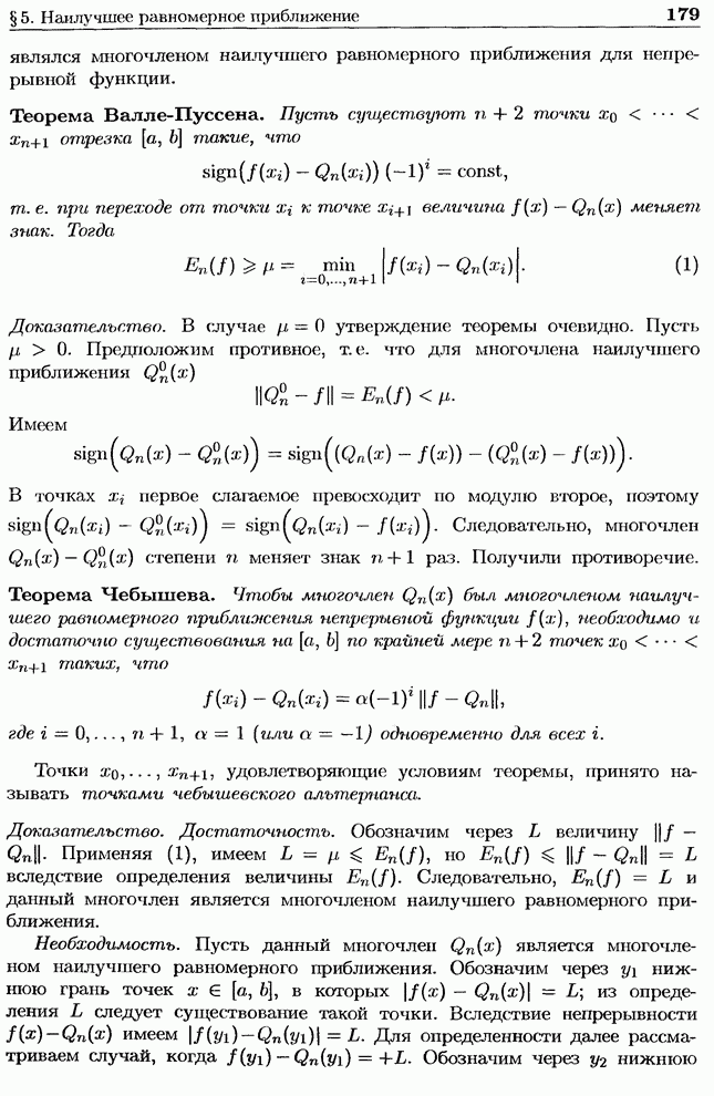
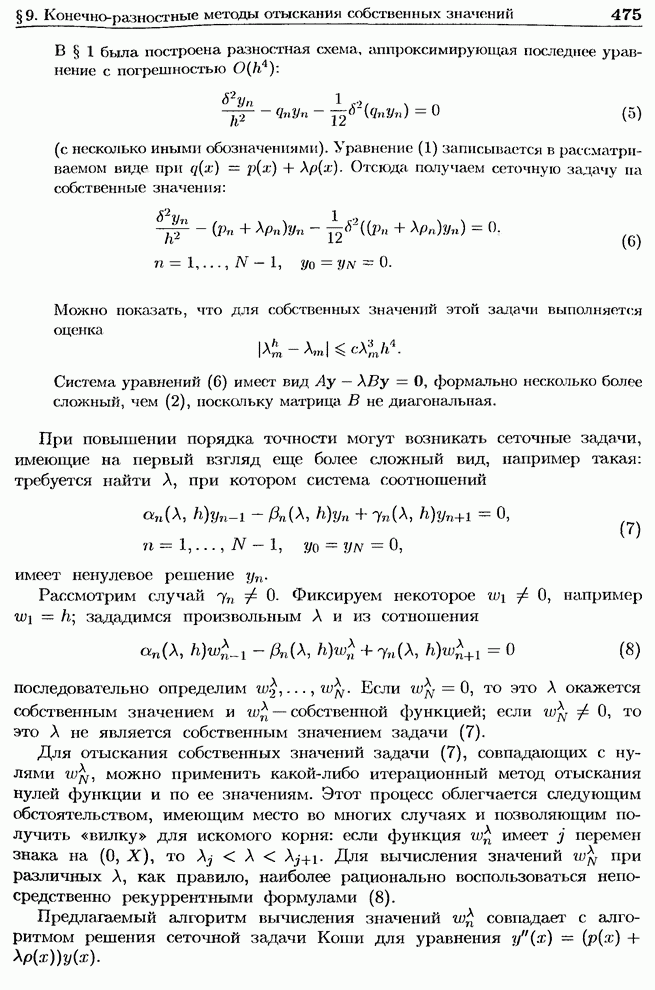
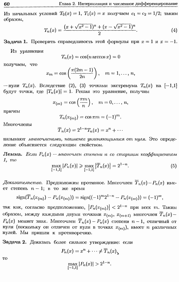
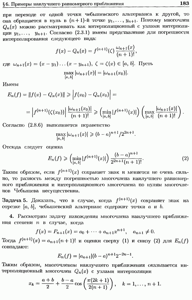
Главная > Численные методы
НАПИШУ ВСЁ ЧТО ЗАДАЛИ
СЕКРЕТНЫЙ БОТ В ТЕЛЕГЕ
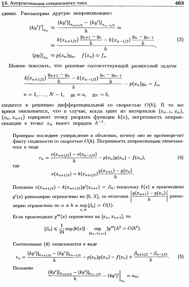
<< Предыдущий параграф Следующий параграф >>
Пред.
След.
Макеты страниц

Распознанный текст, спецсимволы и формулы могут содержать ошибки, поэтому с корректным вариантом рекомендуем ознакомиться на отсканированных изображениях учебника выше

Также, советуем воспользоваться поиском по сайту, мы уверены, что вы сможете найти больше информации по нужной Вам тематике

ДЛЯ СТУДЕНТОВ И ШКОЛЬНИКОВ ЕСТЬ
ZADANIA.TO

Введение

Попытаемся определить место теории численных методов в системе других областей знаний и рассказать о проблемах, возникающих в связи с ее применением, прежде чем переходить к непосредственному ее изложению.

Математика как наука возникла в связи с необходимостью решения практических задач: измерений на местности, навигации и т.д. Вследствие этого математика была численной математикой, ее целью являлось получение решения в виде числа.

Численное решение прикладных задач всегда интересовало математиков. Крупнейшие представители прошлого сочетали в своих исследованиях изучение явлений природы, получение их математического описания, как иногда говорят, математической модели явления, и его исследование. Анализ усложненных моделей потребовал создания специальных, как правило численных или асимптотических методов решения задач. Названия некоторых из таких методов — методы Ньютона, Эйлера, Лобачевского, Гаусса, Чебышева, Эрмита, Крылова — свидетельствуют о том, что их разработкой занимались крупнейшие ученые своего времени.

Настоящее время характерно резким расширением приложений математики, во многом связанным с созданием и развитием средств вычислительной техники. В результате появления ЭВМ (электронно-вычислительных машин или, как часто говорят, компьютеров) с программным управлением менее чем за пятьдесят лет скорость выполнения арифметических операций возросла от 0,1 операции в секунду при ручном счете до операций на современных серийных ЭВМ, т. е. примерно в раз.

Рост возможностей в связи с созданием вычислительной техники носит качественный характер и иногда сравнивается с промышленной революцией, вызванной изобретением паровой машины. Уместно вспомнить, что в итоге промышленной революции и последующего на протяжении двух веков развития науки и техники скорость передвижения возросла от скорости пешехода 6 км/ч до скорости космонавта 30000 км/ч, т.е. в 5000 раз.

Распространенное мнение о всемогуществе современных ЭВМ часто порождает впечатление, что математики избавились почти от всех хлопот, связанных с численным решением задач, и разработка новых методов для их решения уже не столь существенна. В действительности дело обстоит иначе, поскольку потребности эволюции, как правило, ставят перед наукой задачи, находящиеся на грани ее возможностей.

Расширение возможностей приложения математики обусловило математизацию химии, экономики, биологии, геологии, географии, психологии, экологии, метеорологии, медицины, конкретных разделов техники и др. Суть математизации состоит в построении математических моделей процессов и явлений и в разработке методов их исследования.

В физике или механике, например, построение математических моделей для описания различных явлений и изучение этих моделей с целью объяснения старых или предсказания новых эффектов являются традиционными.

Однако в целом работа в этом направлении зачастую продвигалась относительно медленно, поскольку обычно не удавалось получить решение возникающих математических задач и приходилось ограничиваться рассмотрением простейших моделей. Применение ЭВМ и расширение математического образования резко увеличило возможности построения и исследования математических моделей. Все чаще результаты расчетов позволяют обнаруживать и предсказывать ранее никогда не наблюдавшиеся явления; это дает основания говорить о математическом эксперименте. В некоторых исследованиях доверие к результатам численных расчетов так велико, что при расхождении между результатами расчетов и экспериментов в первую очередь ищут погрешность в результатах экспериментов.

Современные успехи в решении таких, например, проблем как атомные и космические вряд ли были бы возможны без применения ЭВМ и численных методов.

Требование численного решения новых задач привело к появлению большого количества новых методов. Наряду с этим последние полвека происходило интенсивное теоретическое переосмысливание и старых методов, а также систематизация всех методов. Эти теоретические исследования оказывают большую помощь при решении конкретных задач и играют существенную роль в наблюдаемом сейчас широком распространении сферы приложений ЭВМ и математики вообще.

Как уже отмечалось, с помощью современных ЭВМ удалось успешно решить ряд важных научно-технических задач. У непосвященного человека может возникнуть превратное впечатление, что успехи в применении ЭВМ обусловлены только повышением их быстродействия. Реально дело обстоит иначе и сложнее.

Правильнее будет сказать, что достижения в области использования ЭВМ обусловлены сочетанием ряда существенных факторов, без пропорционального развития которых они были бы много скромнее:

1) увеличение быстродействия ЭВМ, расширение памяти, совершенствование структуры ЭВМ, неуклонное снижение стоимости арифметической операции и единицы памяти;

2) разработка программных средств общения с ЭВМ, включающая создание операционных систем, языков программирования, библиотек и пакетов стандартных программ, снижение требований (в случае персональных ЭВМ) к математической и программистской культуре;

3) рост понимания процессов и явлений науки, техники, природы и общества и создание их математических моделей;

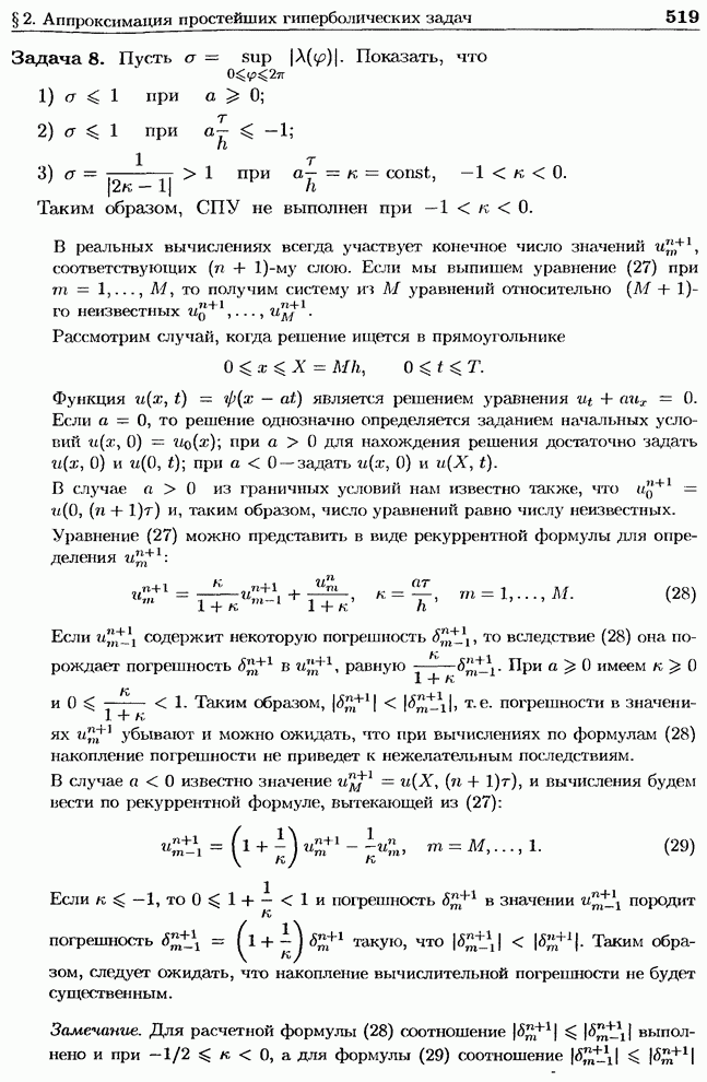
4) совершенствование методов решения традиционных математических и прикладных задач и создание методов решения новых задач;

5) рост понимания возможностей применения ЭВМ среди широких слоев общества; распространение так называемой компьютерной грамотности; координация усилий специалистов разного профиля по использованию вычислительной техники.

Достижения, перечисленные в пп. 3), 5), позволяют ответить на вопрос, какие задачи следует решать с помощью ЭВМ, и организовать их решение, в пп. 2), 4) - как их решать, и в пп. 1), 2) — дают для этого технические и программные средства.

Просмотр методов решения сложных прикладных задач показывает, что, как правило, эффект, достигаемый за счет совершенствования численных методов, по порядку сравним с эффектом, достигаемым за счеа повышения производительности ЭВМ. Трудно сформулировать критерий, по которому можно было бы оценивать эффект применения новых численных методов, и еще труднее дать его достоверную количественнук оценку. Все же, если сказать, что эффект от применения новых численных методов (при измерении эффекта в логарифмической шкале) при решении прикладных естественнонаучных задач дает 40% общего эффекта, достигаемого за счет применения новой вычислительной техники и новых численных методов, то эта оценка не будет завышенной.

Рассмотрим пример, иллюстрирующий это утверждение. Решение дифференциальных уравнений в частных производных сводится к решению систем линейных алгебраических уравнений с матрицей, в каждой строке которой имеется 5-10 ненулевых элементов. Накануне появления ЭВМ такие системы уравнений решали в случае числа неизвестных порядка сейчас нередки случаи, когда решаются системы с числом неизвестных порядка . В гипотетическом случае решения этих задач на современных ЭВМ методами, известными тридцать лет назад, пришлось бы ограничиться системами уравнений с числом неизвестных порядка (при тех же затратах времени ЭВМ). Конечность скорости распространения сигнала — 300 000 км/с — ставит уже сейчас существенное ограничение на возможный рост быстродействия однопроцессорных ЭВМ, поэтому значение дальнейшего развития теории численных методов грудно переоценить. В частности, становится все более актуальной проблема разработки численных методов и программных средств для многопроцессорных ЭВМ.

Быстрое проникновение математики во многие области знания, в частности, объясняется тем, что математические модели и методы их исследования применимы сразу ко многим явлениям, сходным по своей формальной структуре. Часто математическая модель, описывающая какое-либо явление, появляется при изучении других явлений или при абстрактных математических построениях задолго до конкретного рассмотрения данного явления.

В частности, и в теории численных методов, так же как в «чистой» математике, полезна разработка общих построений. Однако есть разница в подходе «чистого» и «прикладного» математика к решению какой-либо проблемы. На языке первого понятие «решить задачу» означает доказать существование решения и предложить процесс, сходящийся к решению. Сами по себе эти результаты полезны для прикладника, но, кроме этого, ему нужно, чтобы процесс получения приближения не требовал больших затрат, например времени или памяти ЭВМ. Ему важно не только то, что процесс сходится, но и то, как быстро он сходится. При численном решении задач возникают также новые вопросы, связанные с устойчивостью результата относительно возмущений исходных данных и округлений при вычислениях.

Наряду с теорией численных методов период бурного развития переживает и ряд других разделов математики, непосредственно обязанных ЭВМ своим возникновением. Применение численных методов и ЭВМ к решению естественнонаучных задач оказывает влияние и на традиционные разделы математики.

Математика возникла и развивается как часть естествознания, и долгое время ее развитие существенным образом определялось потребностями физики и механики. Требование математизации новых разделов науки неизбежно приводит к обратному влиянию этих разделов на развитие математики и должно существенно изменить лицо самой математики.

Развитие как теоретических, так и прикладных разделов математики в конечном счете определяется потребностями общества и его материальным вкладом в развитие науки, в частности в образование. Несколько десятилетий назад отношение вложений в науку к общим вложениям в народное хозяйство составляло доли процента. Сейчас в индустриально развитых странах это отношение настолько велико, что его дальнейший существенный рост невозможен. Поэтому происходит перераспределение вложений в различные направления науки. Это обуславливает еще один канал влияния прикладной стороны математики на развитие ее теоретических разделов. Прикладные исследования имеют непосредственную отдачу; это усиливает доверие общества к математике, расширяет понимание ее проблем и как следствие способствует увеличению вложения средств с целью ее развития.

При реальной работе в области приложений математики возникает большое количество осложнений самого различного, зачастую нематематического характера.

Хотя трудно надеяться, что какие-либо теоретические нравоучения могут заменить собственный опыт работы, попытаемся обратить внимание на некоторые вопросы общего характера, важные для работы в области приложений математики. Проводимая ниже систематизация этих вопросов является довольно случайной, условной; по-видимому, можно предложить еще добрый десяток подобных классификаций, имеющих не меньшее право на существование.

1. Первостепенное значение имеет выбор направления исследования. Свобода выбора обычно довольно невелика, так как основные контуры направления исследования обычно задаются «извне».

При выборе направления исследования в пределах имеющихся возможностей полезно иметь в виду следующее «правило трех частей», по своему внешнему виду похожее на шутку Проблемы делятся на: I — легкие, II — трудные, III — очень трудные. Проблемами I заниматься не стоит, они будут решены в ходе событий и без вашего вмешательства, проблемы III вряд ли удастся решить в настоящее время, поэтому стоит обратиться к проблемам II.

2. Нужно уметь сформулировать на языке математики конкретные задачи физики, механики, экономики, инженерные задачи и т.д., т.е. построить математическую модель рассматриваемого явления.

В теоретической науке исследователь, умеющий правильно формулировать, как говорят, ставить новые задачи, как правило ценится выше, чем исследователь, умеющий решать кем-то поставленные задачи. Еще более возрастает роль таких ученых в прикладной науке.

Начинающий работу математик часто жалуется на трудности контактов с представителями других наук, которые «даже» не могут сформулировать стоящих перед ними задач. Правильное формулирование задачи — это научная проблема, не менее сложная, чем само решение задачи, и не нужно надеяться, что кто-то другой целиком сделает это за вас. При постановке проблемы первостепенное внимание должно быть уделено выяснению цели исследования; принимаемая математическая модель явления не есть что-то однозначное, раз навсегда связанное с этим явлением, а зависит от цели исследования. Прежде чем выписывать дифференциальные уравнения, выбирать метод решения и обращаться к ЭВМ, стоит подумать, а не будут ли бесполезны все результаты вычислений? В то же время надо воспринимать как должное, что большая часть результатов вычислений будет выброшена сразу же после их получения. Дело в том, что производимая работа зачастую носит исследовательский характер и трудно заранее предсказать, что и в какой форме следует получить, на каком пути нужно искать численное решение задачи. Цель исследования и описание проблемы обычно уточняются в процессе контактов представителей конкретных наук или руководства организаций (заказчиков) и математиков (исследователей или исполнителей).

3. Успех в прикладной науке требует широкой математической подготовки, поскольку только такая подготовка может обеспечить приспособляемость к непрерывно меняющимся типам задач, предъявляемых к решению. Одной из причин необходимости изучения на первый взгляд «бесполезных» для практики разделов математики является достижение более уверенного и более свободного владения «нужными» разделами математики.

При построении и анализе математических моделей привычка математика «докапываться до конца», подвергать все сомнению, обусловленная его строгим математическим образованием, часто не менее важна, чем интуиция и соображения здравого смысла. Типичное для человека с математическим образованием стремление к общности охвата различных явлений часто помогает выделить наиболее существенные черты явления и отбросить второстепенные.

4. Не следует думать, что совершенное знание математики, численных методов и навыки работы с ЭВМ позволяют сразу решить любую прикладную математическую задачу. Во многих случаях требуется «доводка» методов, приспособление их к решению конкретных задач. При этом типична обстановка, когда используются методы, применение которых теоретически не обосновано, или теоретические оценки погрешности численного метода неприемлемы для практического использования вследствие их громоздкости; при выборе метода решения задачи и анализе результатов приходится полагаться на опыт предшествующего решения задач, на интуицию и сравнение с экспериментом и при этом приходится отвечать за достоверность результата. Поэтому для успеха в работе необходимы развитое неформальное мышление, умение рассуждать по аналогии, дающие основания ручаться за достоверность результата там, где с позиций логики и математики, вообще говоря, ручаться нельзя.

В рассматриваемом вопросе есть и другая сторона. При численном решении конкретных трудных задач, возникающих в других областях знаний, математик действует как естествоиспытатель, полагаясь во многом лишь на опыт и «правдоподобные» рассуждения. Крайне желательно, чтобы такая эмпирическая работа подкреплялась теоретическими разработками методов, аккуратной проверкой качества методов на контрольных задачах с известным решением или частным сравнением с экспериментом. При длительном продвижении в каком-то направлении без такого подкрепления может теряться перспектива работы, уверенность в правильности получаемых результатов. Известное высказывание, что хороший теоретик может истолковать в желаемом направлении любые результаты как расчетов, так и эксперимента, содержит большую долю истины.

5. После завершения расчетов наступает этап использования результатов вычислений в практической деятельности, или, как часто говорят, этап внедрения результатов. Правильнее будет сказать, что подготовка к использованию результатов начинается уже с анализа постановки задачи и в процессе ее решения и, по существу, все моменты решения задачи и внедрения результатов неразрывно связаны между собой; в процессе формулирования задачи и ее решения заказчик и исполнитель взаимно уточняют постановку задачи и тем самым подготавливают почву для приложения полученных результатов.

Поскольку математика в сочетании с ЭВМ используется в самых разнообразных областях, то часто приходится иметь дело с заказчиками, не имеющими опыта применения ЭВМ. В процессе контакта с такими «начинающими» заказчиками особенно важно преодолеть их первоначальное недоверие к вторжению математики в их области исследования; результаты вычислений будут использоваться только тогда, когда заказчик осмыслит их со своих позиций и убедится в том, что их действительно можно и нужно использовать. При правильном подходе к взаимным контактам к концу процесса решения задачи «начинающий» заказчик приходит к пониманию, что ЭВМ и математика могут дать ему не все, по довольно много, а «начинающий» математик — к пониманию того, что он дает заказчику кое-что, но далеко не все нужное для реального решения задачи.

Большое значение имеет наглядность, доступность представления заказчику промежуточных и окончательных результатов исследования: таблицы, графики, вывод информации на экран: нельзя предполагать наличия или требовать от заказчика большего объема знаний, чем это требуется существом дела. Целесообразнее, чтобы биолог использовал свое умение дифференцировать для построения и исследования математической модели, а не для оценки погрешности метода численного интегрирования.

Математик должен принять во внимание образование и психологию людей, применяющих разработанные им методы и программы. Например, простейшая программа численного интегрирования, предназначенная для широкого круга нематематиков, использующих ЭВМ в своих конкретных исследованиях, должна быть рассчитана на человека, потолок математических знаний которого находится на интуитивном понимании того, что интеграл —это площадь. Чтобы не затруднять пользователя, в описании простейших программ даже ничего не говорится о точности результата. Предполагается, что пользователя удовлетворит невысокая точность результата, и программа реализуется, например, так, чтобы в большинстве случаев относительная погрешность результата не превосходила 1% (так называемая графическая точность).

6. Существенным моментом в прикладной работе является необходимость получения результатов в установленный срок. Заказчик, для которого проводятся исследования, расчеты, часто ограничен сроком завершения исследований и принятия решения на их основе. Если исследования не будут завершены к сроку, то решение все равно будет принято, но на основе более грубого, эмпирического или просто «волевого» подхода. Потерянное в таком случае доверие со стороны заказчика часто бывает невозможно восстановить.

В такой ситуации лучше найти по возможности удовлетворительное решение задачи, но в срок, чем получить полное решение задачи к тому времени, когда оно станет бесполезным. Поэтому, в частности, целесообразно начинать исследование новых задач с рассмотрения простейших моделей, применяя при численном рехпении испытанные методы.

7. Также существенным моментом в прикладной работе является то обстоятельство, что работа, как правило, проводится коллективом. Одна из причин этого состоит в том, что построение математической модели, выбор метода решения, непосредственное общение с ЭВМ и анализ результатов требуют различных знаний и квалификации. Другая причина кроется в упомянутой уже необходимости решения задачи в установленный срок. Это требование приводит к необходимости распараллеливания даже однотипной работы между большим числом исполнителей, например путем независимого написания различных блоков программы отдельными исполнителями. Параллельно могут идти отработка различных методов на модельных задачах, обсчет упрощенных моделей, подготовительная работа по написанию окончательной программы решения задачи.

Можно привести много реальных примеров неудачного решения больших вычислительных задач и работ по созданию программного обеспечения, вызванных следующей причиной. Распределение обязанностей между исполнителями не было в достаточной степени формализовано, т. е. не было выдано однозначного описания окончательного результата работы каждого исполнителя. В результате или основная доля времени уходила на непрерывное согласование отдельных частей работы, или после истечения существенного промежутка времени оказывалось, что эти части работы не стыкуются. Поэтому организаторские способности ученого, осуществляющего общее руководство решением задачи, зачастую не менее важны, чем его математические способности.

Приведенные выше рассуждения в определенной степени иллюстрируют специфику работы в области прикладной математики и показывают, что специалисты в этой области кроме широкой математической эрудиции должны обладать также другими важными свойствами человеческого интеллекта и характера.

1
Оглавление
email@scask.ru