Главная > Измерение электрической мощности в звуковом диапазоне частот
НАПИШУ ВСЁ ЧТО ЗАДАЛИ
СЕКРЕТНЫЙ БОТ В ТЕЛЕГЕ
<< Предыдущий параграф Следующий параграф >>
Пред.
След.
Макеты страниц

Распознанный текст, спецсимволы и формулы могут содержать ошибки, поэтому с корректным вариантом рекомендуем ознакомиться на отсканированных изображениях учебника выше

Также, советуем воспользоваться поиском по сайту, мы уверены, что вы сможете найти больше информации по нужной Вам тематике

ДЛЯ СТУДЕНТОВ И ШКОЛЬНИКОВ ЕСТЬ
ZADANIA.TO

Ваттметры с электронными усилителями во входных цепях.

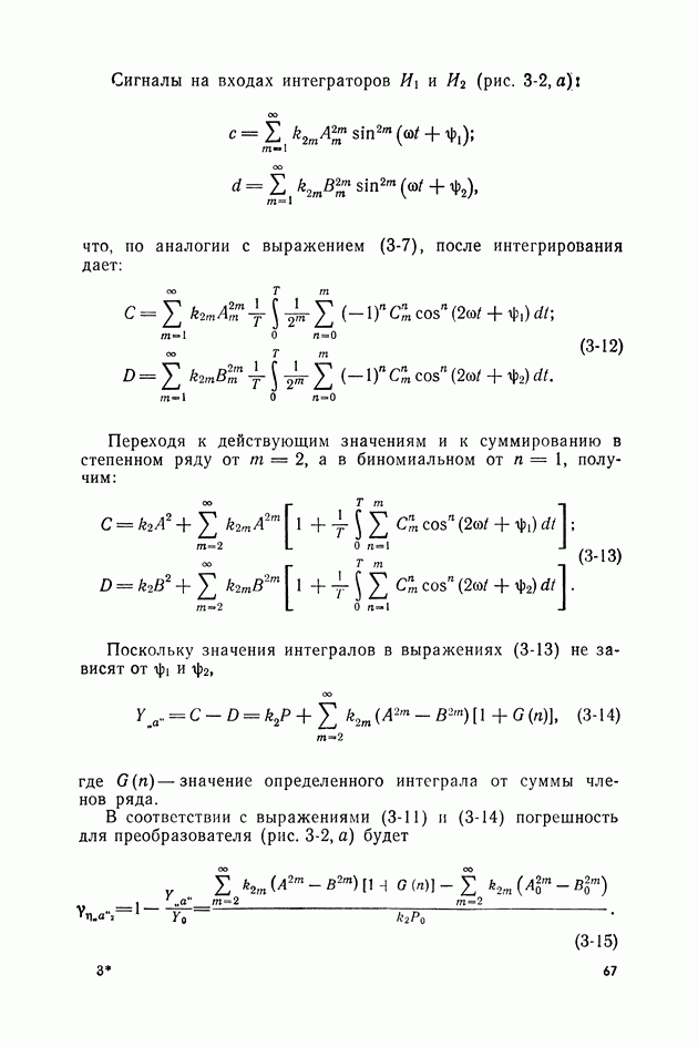
Применение электронных измерительных усилителей во входных цепях ЭДВ и ФДВ позволяет решить три основные задачи:

расширение пределов измерения в сторону малых значений входных величин;

компенсация ряда погрешностей: увеличение сопротивления параллельной цепи ваттметра и уменьшение сопротивления последовательной.

Рис. 2-3

Поскольку вращающие моменты ЭДВ и ФДВ пропорциональны произведению токов в их контурах, желательным с точки зрения уменьшения всех составляющих погрешности, обусловленных изменением сопротивлений контуров, является включение обоих контуров в цепи источников тока, т. е. источников, выходные сопротивления которых много больше сопротивлений контуров. Это условие реализуется путем подключения подвижной и неподвижной катушек прибора к выходам электронных усилителей с последовательной (рис. 2-3, а) или параллельной (рис. 2-3,б) отрицательной обратной связью по току (о. о. с.). При условии, что коэффициенты усиления разомкнутых усилителей для обеих схем достаточно велики а их коэффициенты усиления после охвата о. о. с. Ко. где — глубина обратной связи, выходные сопротивления усилителей

где с — сопротивление о. о. с.

Если номинальный ток подвижной катушки ваттметра 12 равен, например, 10 мА при ее сопротивлении , то при работе без усилителя номинальное напряжение ваттметра равно 10 В, а входное сопротивление его параллельной цепи

. При включении подвижной катушки того же ваттметра в соответствии с рис. 2-3, а, где , эквивалентное сопротивление параллельного контура в соответствии с формулой (2-12) равно 100 кОм, а минимальное напряжение равно 1 В. Сопротивление и в этом случае определяется входным сопротивлением усилителя где входное сопротивление усилителя без о. о. с. Для современных усилителей с последовательной о. о. с. составляет десятки мегаом. Как следует из выражений (2-5) — (2-10) и анализа влияния температуры, погрешности убывают пропорционально увеличению сопротивления Приведенный пример показывает, каким образом применение усилителя во входной цепи решает сформулированные выше задачи. Усилители с параллельной обратной связью по току (рис. 2-3,б) отличаются в данном случае только входным сопротивлением . С их помощью трудно обеспечить столь же высокое входное сопротивление, как в усилителях с последовательной о. о. с. Такие усилители могут использоваться в токовых входных цепях ваттметра, где выходное сопротивление источника входного сигнала — шунта — невелико.

В гл. 5 показано, что при усилении напряжения шунта усилителем с параллельной о. о. с. облегчается компенсация угловых, частотных и температурных погрешностей шунта. Основным назначением усилителя в параллельной цепи ЭДВ является снижение потребления прибора и уменьшение пределов измерения, а также компенсации .

Необходимо отметить, что введение в эти ваттметры усилителей почти не оказывает влияния на погрешность, вызванную вихревыми токами, и может увеличить погрешности, вызванные емкостями, шунтирующими катушки, влияние которых [см. выражение (2-6)] возрастает с увеличением сопротивлений контуров прибора. Кроме того, усилители вносят погрешности, вызванные их собственной реактивностью, нестабильностью коэффициента усиления, шумами и дрейфом нуля. Анализ этих погрешностей приведен в гл. 3, где рассмотрено использование усилителей во входных цепях термоэлектрических ваттметров.

Несмотря на очевидную возможность улучшения отдельных метрологических параметров таких ваттметров при использовании усилителей в их входных цепях, практического применения такие ваттметры в качестве рабочих приборов не нашли и серийно не выпускаются.

Использование усилителей в ваттметрах не всегда оправдано. В ферродинамических ваттметрах, где при повышенных частотах доминирующей является погрешность от вихревых токов, применение усилителей существенного повышения точности не дает. Поскольку эти приборы в основном используются в энергетических сетях в узком диапазоне частот [(50 ± 5) Гц] и при достаточно больших значениях напряжения и тока и

, снижение потребления и расширение пределов измерения для них не существенно.

В электродинамических ваттметрах повышение точности и широкополосности, обеспечиваемое усилителями, сопровождается существенным усложнением прибора, необходимостью введения в него источников питания и в отдельных случаях снижением помехоустойчивости. В связи с этим ЭДВ с усилителями в основном находят применение только в качестве образцовых приборов. Известны уникальные экземпляры широкополосных ЭДВ с усилителями для диапазона частот 50—104 Гц с погрешностью измерения 0,02-0,1%, исследованные Д. И. Зориным [36], Д. Хиллом [74], Г. Шустером [91].

Наиболее точный из этих приборов, реализующий метод сравнения, рассмотрен в § 3-2.

1
Оглавление
email@scask.ru