Главная > Метод статистического моделирования
НАПИШУ ВСЁ ЧТО ЗАДАЛИ
СЕКРЕТНЫЙ БОТ В ТЕЛЕГЕ
Следующий параграф >>
Пред.
След.
Макеты страниц

Распознанный текст, спецсимволы и формулы могут содержать ошибки, поэтому с корректным вариантом рекомендуем ознакомиться на отсканированных изображениях учебника выше

Также, советуем воспользоваться поиском по сайту, мы уверены, что вы сможете найти больше информации по нужной Вам тематике

ДЛЯ СТУДЕНТОВ И ШКОЛЬНИКОВ ЕСТЬ
ZADANIA.TO

ВВЕДЕНИЕ

Социалистическое народное хозяйство развивается высокими темпами. С каждым годом усложняется управление экономикой нашей страны. Оно превращается в важнейший объект механизации и автоматизации, становится исключительно широкой сферой для реализации новейших научных идей, для применения вычислительной техники и различных информационно - технических комплексов.

Очень остро подчеркнул значение этой проблемы декабрьский (1969 г.) Пленум ЦК КПСС. На Пленуме отмечалось, что современные условия требуют совершенствования методов, самой системы управления, в частности работы, связанной со сбором, быстрой обработкой и анализом информации, дальнейшей разработки научно обоснованных методов принятия решений, существенных поправок в структуре управления, что позволяет строить ее более рационально, избавляясь от ненужных звеньев, устанавливая правильное соотношение прав и обязанностей, власти и ответственности на всех уровнях.

Основу применения электронной вычислительной техники в области переработки плановой и учетной информации, в системах управления экономическими и производственными процессами составляют математические методы. К настоящему времени широкие круги экономистов, работников учета, статистики уже хорошо познакомились с методологическими особенностями решения экономических задач при помощи математических методов. Широко освещены в литературе идеи и практическая реализация линейного программирования, построения сетевых графиков. Однако этим далеко не

исчерпывается арсенал математических средств, которыми уже сегодня могут пользоваться в экономике для решения многих актуальных задач. Метод статистического моделирования в этом случае приобретает особое значение.

Реализуемый на быстродействующих электронных вычислительных машинах (ЭВМ) метод статистического моделирования уже находит применение при исследованиях, связанных с совершенствованием организации производства, технологии, автоматизации, планирования, учета и управления в промышленности, на транспорте и в других областях народного хозяйства. Популярность этого метода является одним из многочисленных следствий современного характера развития науки и техники. За последние годы в народном хозяйстве появились и продолжают появляться крупные технологические, энергетические, транспортные, информационные и другие комплексы, представляющие собой весьма сложные системы, содержащие большое количество составных частей (элементов) и снабженные средствами автоматизированного управления. К ним относятся новейшие станки - автоматы, автоматические технологические линии, системы оперативного управления предприятиями, крупные энергетические узлы и сети связи, информационные и вычислительные центры, некоторые транспортные и экономические системы и т. д.

Проектирование, эксплуатация и модернизация такого рода систем порождают новые научно - технические проблемы, связанные не только с функционированием отдельных элементов и звеньев, но и систем в целом; существенное значение приобретают проблемы структуры систем, взаимодействия их элементов, совокупной взаимосвязи с внешней средой и др. Становится очевидным, что умозрительным путем, без инженерного расчета или точного эксперимента, невозможно решить задачи, выдвигаемые практикой социалистического строительства.

Точный эксперимент в области сложных систем связан с большими затратами времени и средств и во многих случаях сопряжен со значительными организационными трудностями. Можно привести примеры, когда натурный эксперимент вообще становится малоэффективным и использование его нецелесообразно.

«Классические» математические методы, применяемые для инженерного расчета простых систем, оказываются практически малоэффективными при решении задач в области сложных систем. Здесь играют роль не только сложность исследуемых систем, но и стохастический характер процессов их функционирования. Действие большого числа случайных факторов приводит, как правило, к тому, что отклонения в поведении системы далеко не всегда оказываются «малыми» и не могут быть учтены в виде поправок. Эта проблематика породила ряд новых математических методов, среди которых видное место занимает метод статистического моделирования. Сущность его заключается в том, что процесс функционирования сложной системы имитируется при помощи арифметических и логических операций на ЭВМ в той последовательности элементарных актов, которая характерна для моделируемого процесса. Имитация случайных факторов производится при помощи случайных чисел, формируемых ЭВМ. Таким образом, в качестве математической модели процесса функционирования сложной системы выступает некоторый алгоритм, реализуемый на ЭВМ, позволяющий по заданным значениям параметров системы и начальным условиям вычислять характеристики, необходимые для решения практических задач. Наличие алгоритма принципиально позволяет не только вычислять конкретные значения интересующих нас характеристик, необходимых для количественного исследования, но проводить также и качественные исследования системы.

Метод статистического моделирования с практической точки зрения является в первую очередь численным методом. Именно как численный метод он был использован для решения широкого круга задач, связанных с исследованием и расчетом сложных систем. В настоящей брошюре мы не будем касаться других сторон и свойств метода статистического моделирования.

Наличие статистической модели для данной системы позволяет решать важные для практики задачи. Среди них существенная роль принадлежит оценке эффективности, надежности и других свойств систем. Кроме того, метод статистического моделирования широко применяется для оценки качества управления в сложных системах и совершенствования методов управления.

Большое значение приобретает метод статистического моделирования для обработки данных, получаемых путем обследования состояний сложной системы и экспериментального изучения процессов ее функционирования. Существо этого вопроса состоит в следующем. В последнее время обследованиям подвергаются весьма сложные системы, функционирование которых зависит от большого числа параметров. К сожалению, во многих случаях некоторые параметры системы могут быть оценены лишь косвенно, по результатам их влияния на характеристики системы, непосредственная регистрация которых не представляет затруднений. Очевидно, что для оценки такого рода параметров необходимы соотношения между регистрируемыми и оцениваемыми величинами. Эти соотношения могут быть получены в результате статистического моделирования системы.

Приемы машинной обработки данных с использованием статистических моделей в настоящее время интенсивно разрабатываются.

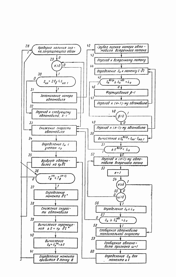
Глава V посвящена сравнительно новой проблеме — моделированию автомобильного движения — и является в известном смысле практической иллюстрацией применения метода статистического моделирования для решения весьма сложных задач. Она написана В. Н. Бусленко по материалам, разработанным совместно с Э. В. Кручининой.

1
Оглавление
email@scask.ru