Главная > Техническая оптика
НАПИШУ ВСЁ ЧТО ЗАДАЛИ
СЕКРЕТНЫЙ БОТ В ТЕЛЕГЕ
<< Предыдущий параграф Следующий параграф >>
Пред.
След.
Макеты страниц

Распознанный текст, спецсимволы и формулы могут содержать ошибки, поэтому с корректным вариантом рекомендуем ознакомиться на отсканированных изображениях учебника выше

Также, советуем воспользоваться поиском по сайту, мы уверены, что вы сможете найти больше информации по нужной Вам тематике

ДЛЯ СТУДЕНТОВ И ШКОЛЬНИКОВ ЕСТЬ
ZADANIA.TO

§ 123. Репродукционные ортоскопические объективы

Обычные фотографические объективы предназначаются для работы с объектами съемки, удаленными от объектива на расстояния, равные нескольким десяткам его фокусных расстояний; в подобных случаях при изменении положения предмета ход лучей через объектив изменяется сравнительно мало, что делает почти неощутимым происходящее при этом изменение аберраций.

При работе репродукционного объектива положения предмета и его изображения измеряются единицами фокусных расстояний, что может приводить при изменении положения предмета к значительному изменению аберраций, не учитывать которое становится уже невозможным.

Использование репродукционных объективов большей частью связано с производством того или иного вида измерений; для обеспечения высокой точности измерений следует, по возможности, добиваться устранения дисторсии репродукционного объектива, что усложняется еще и тем, что работа подобных объективов может протекать в достаточно широком диапазоне изменения увеличения.

Разбирая вопрос о работе симметричных объективов, было установлено, что при устранении аберрации в зрачках происходит автоматическое устранение дисторсии при произвольных увеличениях; кроме того, устранение аберрации в зрачках обеспечивает стабильность анастигматической коррекции.

Поэтому при использовании для целей репродукции объективов симметричных типов в первую очередь следует позаботиться о возможности устранения у них аберрации в зрачках.

В § 102 были рассмотрены схемы четырехлинзовых симметричных систем следующих типов

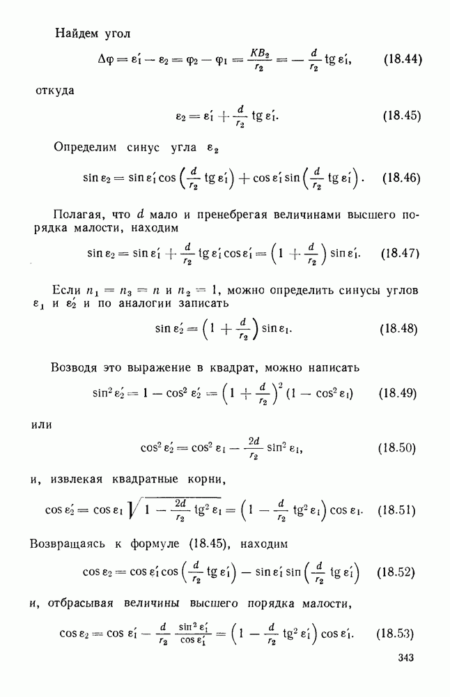
Первая из этих трех схем обладала рядом положительных свойств — возможностью развития большого поля зрения при улучшенном светораспределении и хорошем исправлении полевых аберраций; однако этой схеме присуща значительная положительная сферическая аберрация в зрачках, что неблагоприятно влияет на изменение дисторсии и астигматизма при изменении увеличения.

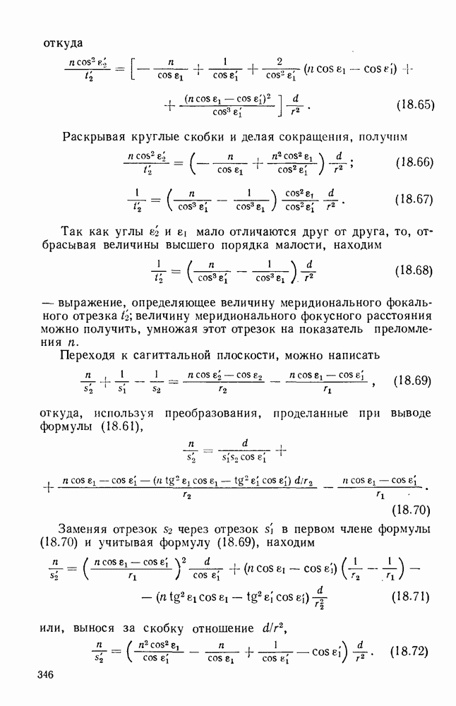
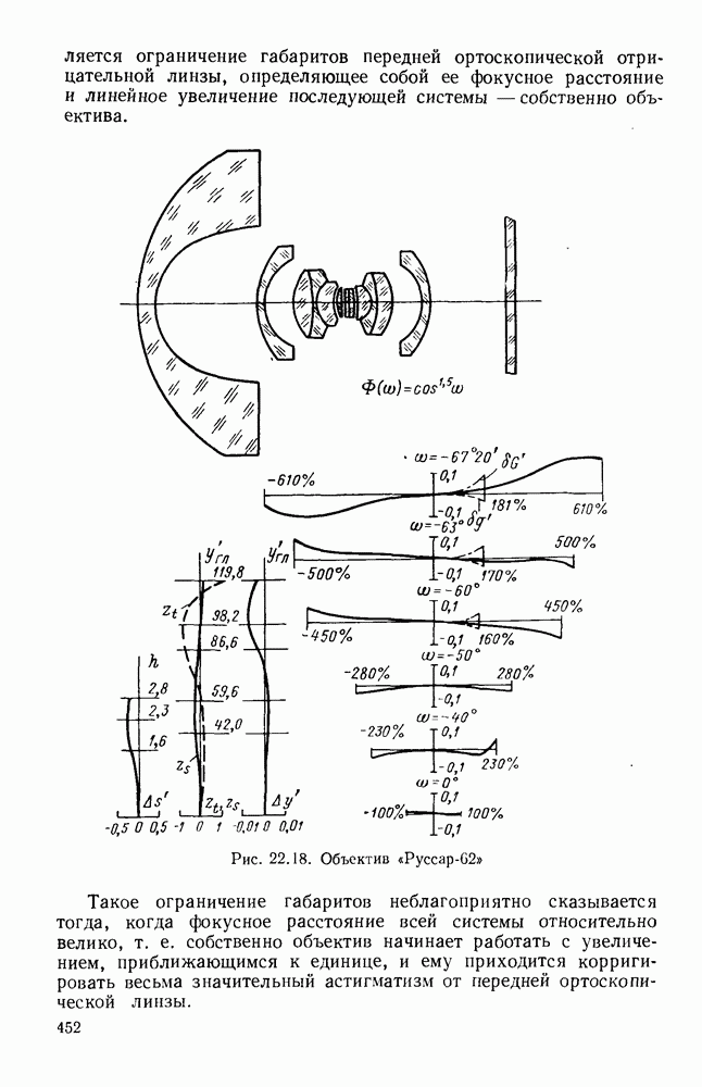
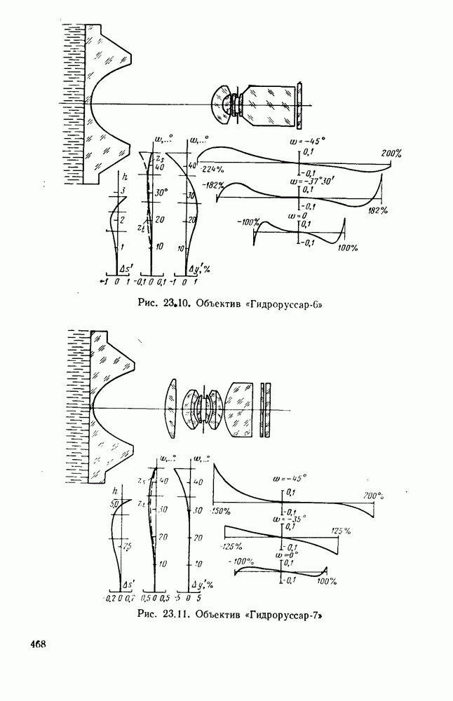
Рис. 24.3. Репродукционный объектив

Вторая схема объективов типа Гаусса обладает небольшой отрицательной аберрацией в зрачках, устранение которой может быть легко осуществлено за счет введения до и после объектива плоскопараллельных пластинок соответственной толщины. Объективы, построенные по этой схеме, обладают хорошими возможностями исправления полевых аберраций и поэтому могут быть рекомендованы для использования их в качестве репродукционных объективов.

Дополнительные плоскопараллельные пластинки с введенными в них хроматическими склеенными поверхностями облегчают исправление хроматизма положения.

Объективы подобной конструкции могут быть зашифрованы в виде

Схема такого объектива и графики его аберраций представлены на рис. 24.3.

Третий шифр соответствует, как отмечалось ранее, объективам «Догмар» (или «Целор»), которые в данном случае не представляют интереса.

Рассматривая кому симметричного объектива, видели, что отступление от увеличения, равного минус единице, приводит к возникновению комы, величина которой не зависит от конструкции объектива и определяется лишь величиной его поля зрения и увеличением,

Ранее была получена универсальная формула для симметричных систем

и для пропорциональных систем

Для симметричных систем величина радиуса может быть выражена через величину изображения в фокальной плоскости по следующей приближенной формуле, которую приводим без вывода:

Тогда формула (24.22) преобразуется

Для пропорциональной системы, корригированной на кому для какого-то увеличения величины могут быть связаны друг с другом через это увеличение. Так, обращаясь к формуле (24.23), находим

откуда

Из приведенной выше формулы (24.25) следует, что развитие углового поля зрения в репродукционных объективах неблагоприятно сказывается на величине комы, возникающей за счет изменения увеличения, так как радиус комы возрастает при росте полевого угла.

Переходя к рассмотрению поперечной комы в плоскости, перпендикулярной оси объектива, видим, что ее реет будет протекать обратно пропорционально квадрату косинуса полевого угла.

Заметим, что в репродукционных объективах, работающих с увеличениями, близкими к единице, можно было бы избежать большого изменения комы при изменении увеличения. Такие объективы должны строиться на основе систем симметричного типа с уменьшенным промежуточным изображением, расположенным в плоскости симметрии, и телецентрическим ходом лучей в пространстве между обеими половинками такой системы. При этом изменение увеличения достигается за счет изменения расстояния между половинками системы. К сожалению, систем подобного рода пока еще не имеется.

1
Оглавление
email@scask.ru