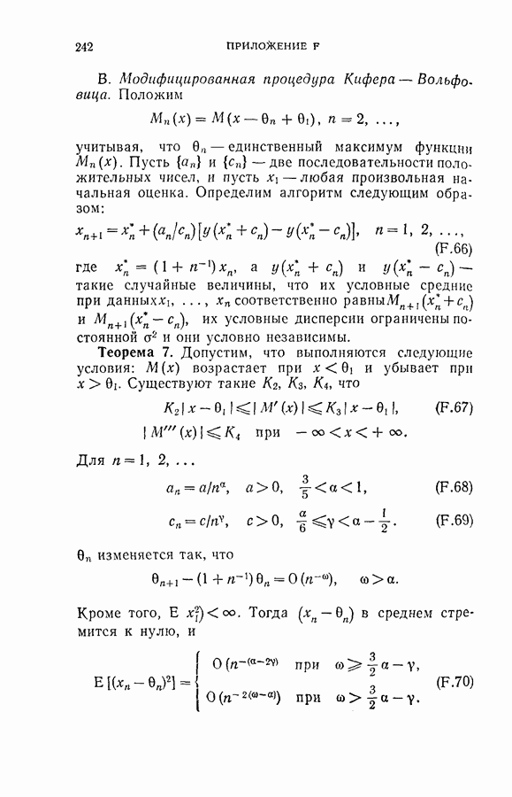
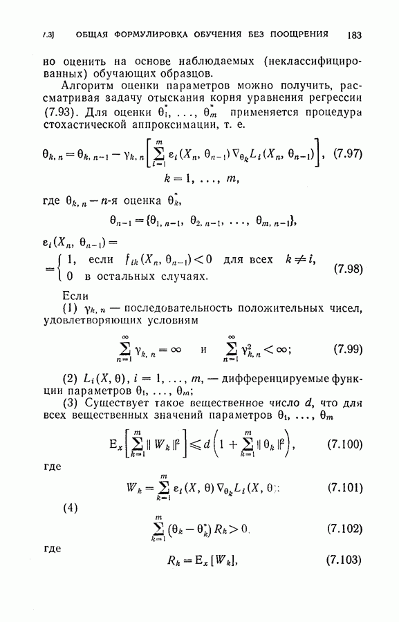
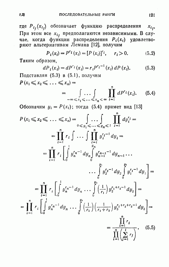
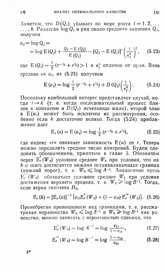
Главная > Последовательные методы в распознавании образов и обучении машин
НАПИШУ ВСЁ ЧТО ЗАДАЛИ
СЕКРЕТНЫЙ БОТ В ТЕЛЕГЕ
<< Предыдущий параграф Следующий параграф >>
Пред.
След.
Макеты страниц

Распознанный текст, спецсимволы и формулы могут содержать ошибки, поэтому с корректным вариантом рекомендуем ознакомиться на отсканированных изображениях учебника выше

Также, советуем воспользоваться поиском по сайту, мы уверены, что вы сможете найти больше информации по нужной Вам тематике

ДЛЯ СТУДЕНТОВ И ШКОЛЬНИКОВ ЕСТЬ
ZADANIA.TO

2.4. Заключение

В этой главе были рассмотрены два специальных метода отбора и упорядочения признаков, использующих концепцию энтропии и расхождения, а также разложение Карунена — Лоэва. Для иллюстрации процедур последовательной классификации при упорядоченных и неупорядоченных измерениях было использовано моделирование на ЭЦМ. При изучении задач отбора и упорядочения признаков, кроме расхождения, можно также использовать некоторые другие меры расстояния [3, 12—16].

Точное соотношение между расхождением и вероятностью ложного распознавания легко выводится для гауссова распределения классов признаков с равными ковариационными матрицами. Было бы полезно изучить эту точную связь при неравных ковариационных матрицах или при негауссовом распределении образов [21, 22].

Аналогично процедура отбора признаков, основанная на разложении Карунена — Лоэва, использует только статистики второго порядка и, конечно, предполагает лишь линейное преобразование пространства признаков. Ватанабе [8] доказал эквивалентность разложения Карунена — Лоэва и факторного анализа, обычно применяемого в экспериментальной психологии. Во многих задачах для лучшего использования информации о признаках было бы желательно учитывать статистики более высокого порядка и нелинейные преобразования [17]. Однако это связано с большими трудностями.

Литература

(см. скан)

(см. скан)

1
Оглавление
email@scask.ru