Главная > Нелинейно-оптические преобразователи инфракрасного излучения
НАПИШУ ВСЁ ЧТО ЗАДАЛИ
СЕКРЕТНЫЙ БОТ В ТЕЛЕГЕ
<< Предыдущий параграф Следующий параграф >>
Пред.
След.
Макеты страниц

Распознанный текст, спецсимволы и формулы могут содержать ошибки, поэтому с корректным вариантом рекомендуем ознакомиться на отсканированных изображениях учебника выше

Также, советуем воспользоваться поиском по сайту, мы уверены, что вы сможете найти больше информации по нужной Вам тематике

ДЛЯ СТУДЕНТОВ И ШКОЛЬНИКОВ ЕСТЬ
ZADANIA.TO

§ 3. ПРИБЛИЖЕНИЕ ГЕОМЕТРИЧЕСКОЙ ОПТИКИ ПРИ ВЗАИМОДЕЙСТВИИ НЕПЛОСКИХ ВОЛН В НЕЛИНЕЙНЫХ ОПТИЧЕСКИХ СРЕДАХ

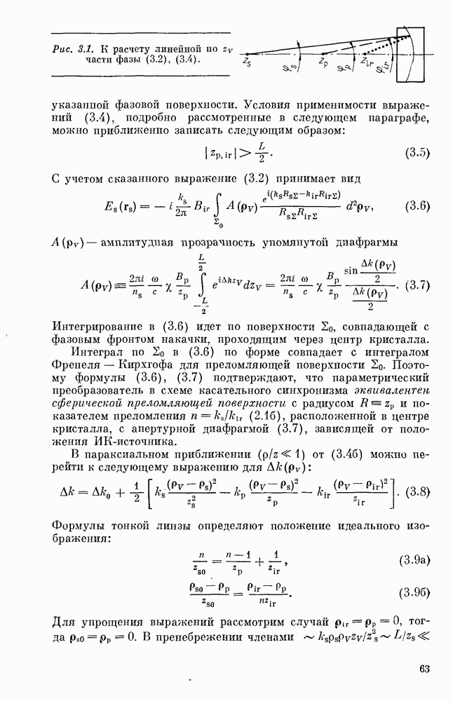
Есть два способа построения геометрической оптики. Первый, наиболее общий, связан с уравнением эйконала [1, 7, 8]. Второй — с вычислением интеграла Френеля — Кирхгофа методом стационарной фазы. Преимущество этого способа состоит в том, что он позволяет рассматривать геометрические и дифракционные эффекты с единой точки зрения (см. приложение 1). Именно таким образом строится дифракционная теория аберраций [7]. В нелинейной оптике первому способу соответствует

приближение, когда пренебрегают вторыми производными в уравнениях для медленных амплитуд взаимодействующих волн (см. гл. 1, § 4). Сформулированный выше подход функций Грина (2.27), (2.35) позволяет ввести приближение геометрической оптики в форме, удобной для расчета параметрических преобразователей излучения [177, 223]. Для этого перепишем (2.27) в виде

где медленная амплитуда, фаза ИК-излучения. Далее, разделим нелинейный кристалл на области, большие по сравнению с длиной волны, столь малые, чтобы фазу в подынтегральном выражении (2.36)

можно было считать линейной функцией координат.

Разлагая функцию (2.37) внутри каждой такой области в ряд Тейлора и принимая во внимание, что где к -волновое число, единичный вектор в направлении луча, находим

Интегрирование в формуле (2.36) проведем теперь в таком порядке: сначала возьмем интегралы по координатам внутри каждой области, затем сложим поля от всех таких областей. Наибольший вклад в поле излучения на суммарной частоте для данной точки наблюдения дадут те области, в которых

Вклады от областей, где равенство (2.38) не выполняется, в пределе обращаются в нуль из-за быстрой осцилляции фазового множителя подынтегрального выражения (2.36). Рассмотренный подход аналогичен обычному приближению геометрической оптики (см. (П1.15)) с той лишь разницей, что теперь интеграл трехмерный. Этим, в частности, обусловлена следующая особенность формирования изображения. Если при интегрировании по поверхности для каждого участка найдется точка наблюдения, по отношению к которой фаза на этом участке стационарна, то в трехмерном случае некоторые области вообще не излучают на суммарной частоте, и их можно не рассматривать.

Формула (2.38) описывает пространственное распределение преобразованного излучения. Она показывает, что излучение на суммарной частоте генерируется главным образом в тех областях нелинейного кристалла, где лучи накачки и инфракрасного излучения пересекаются под углом синхронизма между накачкой и ИК-излучением, как при векторном взаимодействии плоских волн (см. рис. 4.1):

Уравнение (2.39) в общем случае определяет некоторую поверхность в кристалле, называемую поверхностью синхронизма [212, 223]. Генерация преобразованного излучения происходит в основном слое, непосредственно примыкающем к поверхности (2.39) (слой синхронизма). Каждая элементарная область, расположенная на поверхности синхронизма, генерирует луч частоты направленный по отношению к лучам ИК-сигнала и накачки так, что

Уравнение луча идущего из данной точки поверхности синхронизма, удобно записать в виде

Равенства (2.39), (2.41) полностью описывают работу преобразователя в приближении геометрической оптики.

Отметим, что в случае касательного синхронизма поверхность (2.39) вырождается в отрезок прямой линии вдоль оси Таким образом, в рассматриваемом приближении нелинейный кристалл генерирует только один луч, идущий вдоль оси . В этом смысле преобразователь в схеме касательного синхронизма напоминает камеру обскуру.

1
Оглавление
email@scask.ru