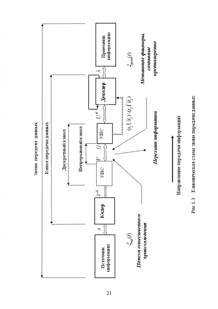
Главная > Основы теории мягкого декодирования избыточных кодов в стирающем канале связи
НАПИШУ ВСЁ ЧТО ЗАДАЛИ
СЕКРЕТНЫЙ БОТ В ТЕЛЕГЕ
<< Предыдущий параграф
Пред.
След.
Макеты страниц

Распознанный текст, спецсимволы и формулы могут содержать ошибки, поэтому с корректным вариантом рекомендуем ознакомиться на отсканированных изображениях учебника выше

Также, советуем воспользоваться поиском по сайту, мы уверены, что вы сможете найти больше информации по нужной Вам тематике

ДЛЯ СТУДЕНТОВ И ШКОЛЬНИКОВ ЕСТЬ
ZADANIA.TO

ЗАКЛЮЧЕНИЕ

В настоящей монографии рассмотрены основы применения мягких декодеров помехоустойчивых кодов, используемых в широком классе инфокоммуникационных систем. Главное внимание уделено принципам построения таких систем, которые базируются на использовании свойств стирающего канала связи. Применение канала подобного типа оправдано с точки зрения минимизации вероятности ошибочных решений и простоты программно-аппаратной реализации решающей схемы приемника, позволяющей извлечь достаточно полную информацию о сигнале в ходе его обработки. Новые подходы в организации стирающего канала связи, описанные в работе, способствуют минимизации влияния ложных стираний, являющихся главным негативным фактором при попытке построения подобного канала в соответствии с классической схемой.

 В первую очередь к одному из таких новых направлений следует отнести теоретически обоснованный принцип применения широкого симметричного интервала стирания в решающей схеме, которая в процессе формирования индексов достоверности символов функционирует на основе заданной линейной характеристики, не зависящей от отношения сигнал-шум. Подобное техническое решение обеспечивает эффективное использование решающей схемы в классе систем связи, характеризующихся быстрыми изменениями условий прохождения сигнала по непрерывному каналу. Применение этого способа позволило впервые простыми аппаратными средствами решить задачу ранжирования  ложных стираний за счет назначаемых приоритетов в множестве неопределенных решений. Важной особенностью подобного технического решения является возможность его применения к произвольным видам модуляции и сигнально-кодовым конструкциям.

Другим новым направлением следует считать представленный в монографии метод минимизации вероятности появления ложных стираний на основе применения процедуры рандомизации к выработке решения о стертой позиции. Его применение в системе формирования индексов достоверности символов с использованием скользящих окон способствует повышению эффективности приемника, в смысле более точного совпадения  низких значений индексов достоверности с ошибками. При этом доля ложных стираний может быть снижена на один, два порядка.

 Эффективность различных методов формирования индексов достоверности символов предлагается оценивать по единому критерию, в качестве которого используется коэффициент правдоподобия, являющийся, по сути, верхней границей для соотношения правильных и ошибочных решений относительно стертых позиций взятого для  уровня сигнал-шум 0 дБ. Получены аналитические выражения для выявления граничных значений коэффициента правдоподобия в случае оценивания произвольных  градаций надежности из заданного диапазона оценок и любых отношений сигнал-шум.

В монографии представлен и подробно описан новый подход к решению проблем  списочного декодирования помехоустойчивых кодов, в котором используется лексикографический метод для объединения групп кодовых комбинаций в кластеры. Показано преимущество применения подобного подхода к процедуре декодирования как блоковых, так и сверточных кодов за счет более полной реализации  введенной в код избыточности. Это положительно отражается на интегральных характеристиках систем каскадного кодирования или систем турбокодирования с последовательным включением кодеров.  Показаны пути реализации  схем для  мягкой  обработки комбинаций избыточных кодов на основе принципов итеративных  преобразований проверочных соотношений блоковых кодов и использовании алгоритма распространения доверия от надежных символов к менее надежным позициям.

Естественно, что для отдельных типов высокоскоростных систем передачи информации, функционирующих в физической среде с низкой вероятностью ошибки на бит, применение стирающего канала связи  не является конструктивным. Однако многие современные системы передачи информации наряду с принципами фиксированной связи широко используют  принципы беспроводного доступа к сетевым и информационным ресурсам. Основой таких систем являются радиоканалы, которые в силу своих физических особенностей требуют применения специальных мер повышения достоверности данных, главные из которых, по мнению ведущих специалистов, связываются с  помехоустойчивым  кодированием.

Развитие микропроцессорных технологий позволяет утверждать, что процедуры кодирования и декодирования информации становятся в современных условиях экономически оправданными и рациональными с технологической точки зрения, поскольку могут быть легко внедрены практически в любую цифровую систему связи.

 Следует указать, что активное изучение принципов турбокодирования с параллельным включением кодеров показало ряд недостатков характерных для подобных систем. Эти недостатки заключатся в большом количестве итеративных преобразований для достижения потенциально возможных результатов, в задержках сигналов при реализации процедур перемежения (деперемежения) символов, в больших длинах кодовых комбинаций, в трудностях реализации параметрической адаптации. Перечисленные отрицательные качества становятся менее заметными в высокоскоростных системах связи. Однако во многих востребованных практикой системах связи целесообразно использовать  иные конструкции кодеков, которые реализуют короткие коды, но для которых остаются высокие требования к достоверности обрабатываемой в них информации. Именно в таких системах возможно эффективное применение стирающих каналов связи с реализацией мягких методов декодирования кодовых векторов.

 

1
Оглавление
email@scask.ru