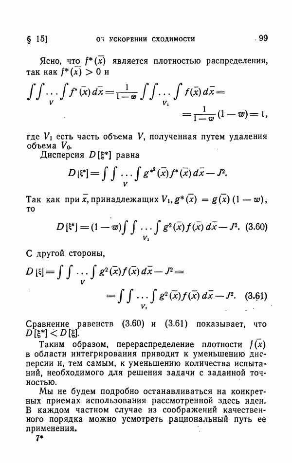
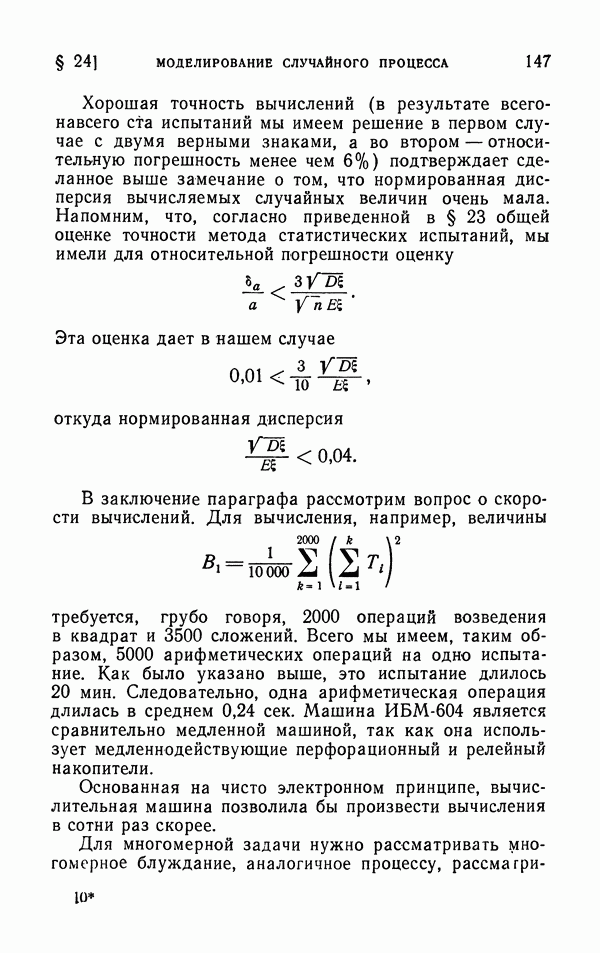
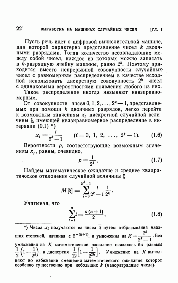
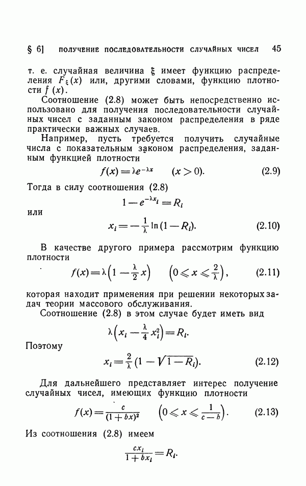
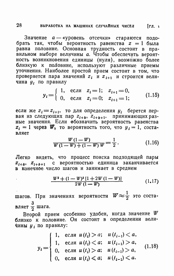
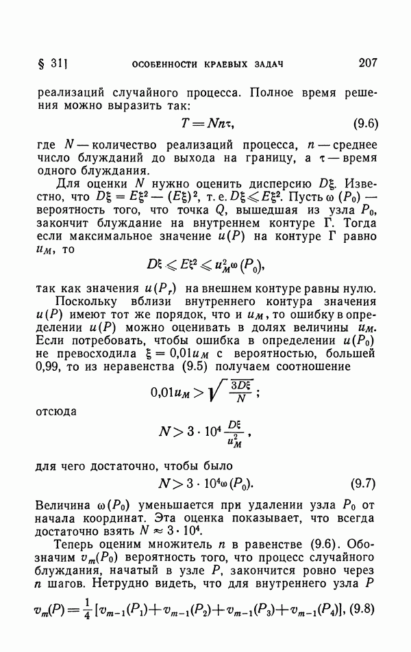
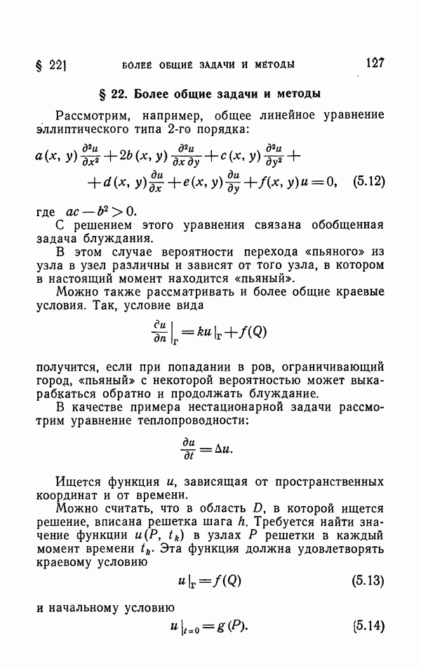
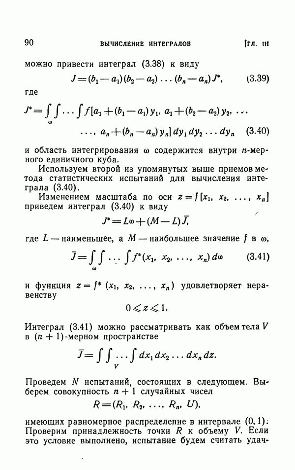
Главная > Метод статистических испытаний (Монте-Карло) и его реализация на ЦВМ
НАПИШУ ВСЁ ЧТО ЗАДАЛИ
СЕКРЕТНЫЙ БОТ В ТЕЛЕГЕ
Следующий параграф >>
Пред.
След.
Макеты страниц

Распознанный текст, спецсимволы и формулы могут содержать ошибки, поэтому с корректным вариантом рекомендуем ознакомиться на отсканированных изображениях учебника выше

Также, советуем воспользоваться поиском по сайту, мы уверены, что вы сможете найти больше информации по нужной Вам тематике

ДЛЯ СТУДЕНТОВ И ШКОЛЬНИКОВ ЕСТЬ
ZADANIA.TO

ПРЕДИСЛОВИЕ

Предлагаемая книга посвящена изложению метода статистических испытаний, иначе называемого методом Монте-Карло. Этот метод в настоящее время применяется для решения многих научных и инженерных задач самого различного характера. Цель книги состоит в том, чтобы ознакомить инженеров и научных работников с основными особенностями метода Монте-Карло, с его возможностями и областями применения. Книга рассчитана как на людей с математической подготовкой в объеме программы технических учебных заведений, так и на специалистов математиков, интересующихся применениями метода Монте-Карло и способами его реализации на машинах. В силу этого отдельные главы несколько разнородны по стилю написания. Наряду с очень подробным описанием техники обращения со случайными числами имеются и более сжатыеописания некоторых областей применения метода.

Главы I (§§ 1 и 4), II, III (§§ 10, 11, 12 и 13) и VIII написаны Н. П. Бусленко. Введение и главы I (§§ 2, 3), III (§§ 14, 15, 16), IV, V, VI, VII и IX написаны Ю. А. Шрейдером.

Ввиду того, что применения метода статистических испытаний носят очень широкий характер (вплоть до задач математической биологии), авторы не могут претендовать на полноту охвата всех областей и даже на полноту описания всех приемов, применяемых в этом

методе. Однако основные идеи метода статистических испытаний нашли свое отражение в этой книге. Подробное освещение некоторых областей применения метода Монте-Карло и используемых приемов можно найти в литературе, список которой приведен в конце книги.

Авторы выражают благодарность В. Д. Розенкнопу за ряд полезных замечаний, сделанных при редактировании этой книги. Авторы пользуются случаем выразить благодарность А. А. Ляпунову, побудившему их написать эту книгу.

1
Оглавление
email@scask.ru