Главная > Основы метрологии и электрические измерения
НАПИШУ ВСЁ ЧТО ЗАДАЛИ
СЕКРЕТНЫЙ БОТ В ТЕЛЕГЕ
<< Предыдущий параграф Следующий параграф >>
Пред.
След.
Макеты страниц

Распознанный текст, спецсимволы и формулы могут содержать ошибки, поэтому с корректным вариантом рекомендуем ознакомиться на отсканированных изображениях учебника выше

Также, советуем воспользоваться поиском по сайту, мы уверены, что вы сможете найти больше информации по нужной Вам тематике

ДЛЯ СТУДЕНТОВ И ШКОЛЬНИКОВ ЕСТЬ
ZADANIA.TO

15-4. ИЗМЕРЕНИЯ ПАРАМЕТРОВ ЦЕПЕЙ ПОСТОЯННОГО И ПЕРЕМЕННОГО ТОКА

Измерение сопротивления постоянному току.

Диапазон измеряемых в настоящее время сопротивлений достаточно широк (от до Ом) и имеет тенденцию к дальнейшему расширению. Для измерений в столь широком диапазоне применяют самые разнообразные средства измерений, позволяющие прямо или косвенно находить значения неизвестных сопротивлений. Выбор средств и способов измерений в значительной мере зависит как от значений сопротивлений, так и от требуемой точности, условий измерений и других факторов. Особенности измерений сопротивлений в различных диапазонах обусловили существенное различие в достигнутой точности измерений. Так, если в диапазоне 1 —106 Ом относительная погрешность измерения может составлять тысячные доли процента, то при измерении малых и больших сопротивлений она увеличивается до единиц процентов и более.

Прямые измерения. Сопротивления в диапазоне от единиц ом до единиц и десятков мегом измеряют мостами (одинарными) постоянного тока, цифровыми, электронными и магнитоэлектрическими омметрами. Промышленность выпускает различные типы этих приборов, различающиеся точностью, удобством эксплуатации, габаритами, массой и другими характеристиками. В табл. 15-7 приведены классы точности или допускаемые основные погрешности (в процентах) на верхних пределах измерений, достигнутые в настоящее время для широко используемых средств измерений сопротивления постоянному току.

Для измерения с высокой точностью применяют мосты постоянного тока. Так, мосты в диапазоне 1 —106 Ом позволяют измерять сопротивления с относительной погрешностью ±0,005. Такие мосты имеют ручное уравновешивание и

Таблица 15-7 (см. скан)


требуют внешних источников питания и высокочувствительных нуль-индикаторов, в качестве которых наиболее часто используют гальванометры. Выпускают переносные мосты со встроенными гальванометром и источником питания. Однако они имеют меньшую точность измерений. Имеются также автоматические мосты, которые используются в основном для измерений сопротивлений терморезисторов (см. § 7-7).

Высокую точность измерений можно получить, применяя цифровые приборы (см. табл. 15-7). Например, универсальный вольтметр типа в режиме измерений сопротивления на поддиапазонах 1; 10 и 100 кОм имеет пределы допускаемой основной погрешности где — верхний предел поддиапазона; — измеряемое сопротивление. В отличие от мостов постоянного тока с ручным уравновешиванием в цифровых приборах измерение производится автоматически, что является их существенным достоинством. Кроме того, они имеют специальные выходы, позволяющие подключать цифровые печатающие устройства для регистрации или ЭВМ для обработки результатов измерения.

При измерениях, когда не требуется высокой точности, применяют электронные и магнитоэлектрические омметры, выпускаемые в виде отдельных приборов, например или или в составе комбинированных универсальных приборов, например

предназначенных также для измерений токов и напряжений. Наиболее точные из этих приборов имеют класс точности табл. 15-7). Следует иметь в виду, что такие омметры часто имеют неравномерную шкалу с диапазоном показаний Ом. Погрешности в таких приборах устанавливаются в процентах от длины шкалы (см. § 4-3).

Измерение малых сопротивлений. Сопротивления в диапазоне от единиц ом до Ом измеряют двойными мостами постоянного тока, одинарными мостами и электронными миллиомметрами. При измерении таких сопротивлений существенное влияние на результат измерения оказывают сопротивления контактов и подводящих проводов, а также контактная термо-ЭДС. Для уменьшения этого влияния применяют четырехзажимную схему подключения исследуемого объекта к приборам, а измерения производят при разных направлениях постоянного тока (в мостах) или на переменном токе (в электронных миллиомметрах).

Наиболее точными в данном диапазоне являются двойные мосты. В табл. 15-7 приведены классы точности и диапазоны измерений для двойных мостов, в частности для моста типа

При измерении очень малых сопротивлений для обеспечения необходимой чувствительности моста требуется через исследуемый объект пропускать большие токи. Так, при измерении мостом в диапазоне Ом питание моста осуществляется током 200 А, при измерении сопротивлений Ом — 15 А. Это ограничивает область его применения.

Измерение малых сопротивлений одинарными мостами производят в более узком диапазоне — начиная с 10-4 Ом. Точность измерения такими мостами малых сопротивлений ниже точности измерения двойными мостами (см. табл. 15-7).

В электронных миллиомметрах измерения производятся на переменном токе, что позволяет значительно снизить мощность, выделяемую на объекте измерений (см. § 6-5). Обычно напряжение на исследуемом объекте составляет десятки милливольт.

Измерение больших сопротивлений. При измерении сопротивлений, больших 106—108 Ом, применяют одинарные мосты постоянного тока, электронные тераомметры (мегомметры), цифровые омметры и магнитоэлектрические мегомметры. Сложность измерения больших сопротивлений определяется прежде всего шунтирующим влиянием сопротивления изоляции между входными зажимами приборов, которое при изготовлении и дестабилизирующем влиянии внешних факторов (температуры, влажности, загрязнения и др.) не может быть обеспечено постоянным. Кроме того, токи, протекающие через объекты с большим сопротивлением, становятся весьма малыми, что предъявляет высокие

требования к чувствительности средств измерений. В связи с этим приходится повышать напряжение на исследуемом объекте до сотен и даже тысяч вольт. Это предъявляет соответствующие требования к измеряемым объектам.

Для измерения таких сопротивлений с наибольшей точностью применяют одинарные мосты постоянного тока (см. табл. 15-7). Верхние пределы измерений таких мостов равны 1015 Ом Ом Цифровые омметры существенно уступают мостам по верхнему пределу измерений (1012 Ом) и по точности. Широкий диапазон измерений имеют электронные тераомметры — до 1017 Ом Однако погрешности измерений ими составляют единицы процентов и более. Наиболее простыми являются магнитоэлектрические мегомметры, построенные на основе логометрического механизма. Диапазон измерений таких приборов весьма узок (105—109 Ом).

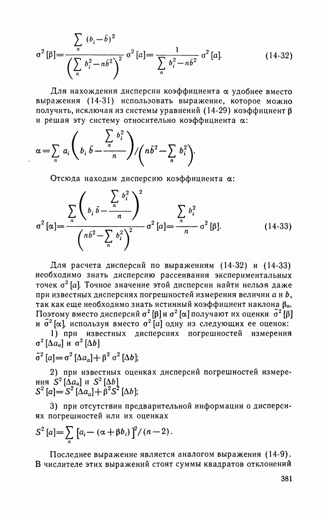
Для измерений относительного отклонения сопротивлений от требуемого (или установленного) значения применяют процентные омметры и компараторы сопротивлений. Процентные омметры применяют для измерений относительного отклонения сопротивлений в процентах от номинальных значений. Компараторы сопротивлений применяют для измерений относительной разности сопротивлений двух резисторов один из которых является образцовым. Компараторы сопротивлений могут обеспечить очень высокую точность определения относительной разности сопротивлений — до

Косвенные измерения. Наиболее распространенным является способ амперметра и вольтметра (см. рис. 15-19). Этот способ может применяться для измерения различных по значению сопротивлений. Достоинство этого способа заключается в том, что через резистор можно пропускать такой же ток, как и ток, протекающий через объект в рабочих условиях, что важно при измерении нелинейных сопротивлений, т. е. таких сопротивлений, значения которых зависят от тока. Значение сопротивления можно определить по закону Ома: Однако при этом возникает погрешность за счет шунтирующего влияния вольтметра (рис. 15-19, с) и внутреннего сопротивления амперметра (рис. Действительные значения сопротивления: для схемы рис. 15-19, а

для схемы рис. 15-19, б

Поэтому погрешности при определении значений сопротивления по формуле равны, соответственно,

Рис. 15-19. Схемы измерений сопротивлений способом амперметра — вольтметра

Отсюда следует, что схема рис. 15-19, а предпочтительна для измерения относительно малых сопротивлений, а схема рис. — относительно больших сопротивлений. В тех случаях, когда требуется точное определение сопротивления, следует пользоваться формулами (15-4).

Схемой рис. 15-19, а можно пользоваться для измерений весьма малых сопротивлений. В этом случае исследуемый объект необходимо подключать по четырехпроводной схеме. Для повышения чувствительности через пропускают большой ток, а напряжение на нем измеряют микровольтметром.

Способ амперметра и вольтметра может быть использован и для измерения очень больших сопротивлений, например сопротивления изоляционных материалов. Технические условия и стандарты на различные электроизоляционные материалы предъявляют определенные требования к допустимым значениям удельного объемного и поверхностного сопротивлений. На рис. 15-19, в приведена схема для измерения объемного сопротивления образца О листового материала. Образец помещают между двумя металлическими электродами Ли Б. Электрод Л находится внутри так называемого охранного кольца В. Поверхностные токи на образце отводятся охранным кольцом непосредственно к источнику питания, минуя гальванометр. Через гальванометр протекает только «объемный» ток, и, следовательно, подсчитанное сопротивление будет объемным. Если проводники, идущие от гальванометра к точкам поменять местами, то можно определить поверхностное сопротивление.

Для точных измерений сопротивлений и для измерений нелинейных сопротивлений могут быть использованы схемы, основанные на методе сравнения.

В схеме рис. 15-20, а, последовательно изменяя положение переключателя В, измеряют токи протекающие через объект и образцовый резистор При постоянном напряжении справедливо равенство

При точных измерениях может быть использована схема рис. 15-20, б, где последовательно измеряют напряжения

Рис. 15-20. Схемы измерений сопротивлений методом сравнения

на компенсатором постоянного тока КПТ. Очевидно, что Достоинствами таких схем являются относительно невысокие требования, предъявляемые к стабильности источника питания (требуется неизменность только на время измерений и возможность точных измерений при использовании высокоточных резисторов

Большие сопротивления можно измерять, используя заряд конденсатора С (см. рис. 15-21) через объект с неизвестным сопротивлением с последующим измерением баллистическим гальванометром накопленного количества электричества за некоторое время Для этого переключатель В на время устанавливают в положение 1. Полученное конденсатором за это время количество электричества Затем переключатель В ставят в положение 2.

Первое максимальное отклонение баллистического гальванометра где -баллистическая постоянная гальванометра. Отсюда

или

Для измерения таким способом требуется конденсатор с хорошим сопротивлением изоляции.

Погрешности измерения сопротивлений определяют по методике оценки погрешностей косвенных измерений (см. § 14-2).

Рис. 15-21. Схема измерений больших сопротивлений по заряду и разряду конденсатора

Измерение емкости, тангенса угла потерь, индуктивности, добротности и взаимной индуктивности.

Диапазоны измерений емкости С и индуктивности средствами измерений, выпускаемыми промышленностью, весьма широки и составляют ориентировочно для емкости и для индуктивности Точность измерений существенно зависит от средств измерений и от значений измеряемых С и

Прямые измерения. Для измерения емкости и индуктивности наибольшее распространение получили мосты переменного тока с ручным уравновешиванием, цифровые мосты, куметры, приборы, работа которых основана на резонансном методе с индикацией нулевых биений, комбинированные приборы и некоторые другие.

Наиболее точными приборами для измерения С и являются мосты переменного тока. Имеются специальные мосты переменного тока, предназначенные для измерения (поверки) емкости образцовых конденсаторов и индуктивности образцовых катушек. Погрешности таких мостов могут составлять тысячные доли процента. Имеются также измерительные установки для точного измерения С и Так, измерительная установка в составе которой имеется мост переменного тока, позволяет измерять емкость в диапазоне с относительной погрешностью и индуктивность в диапазоне с погрешностью где С — емкость, — индуктивность,

Мосты переменного тока широкого применения имеют классы точности 0,1; 0,2; 0,5; 1,0; 2,0; 5,0. Кроме основных параметров С и мосты предназначены также для измерения тангенса угла потерь конденсаторов и добротности катушек. Одним из наиболее точных мостов является мост типа имеющий класс точности 0,1 и диапазон измерений емкости индуктивности тангенса угла потерь , добротности Основная погрешность мостов нормируется для диапазона измерений и не должна превышать (в процентах) для универсальных мостов при измерении емкости при измерении индуктивности где — класс точности моста; С — емкость, — индуктивность, Погрешности измерений и также зависят от класса точности и составляют единицы и десятки процентов.

Наибольшую сложность представляет измерение малых емкостей и индуктивностей. Это обусловлено влиянием паразитных реактивных параметров, токов утечки и других факторов. При измерении малых С и приходится переходить на относительно высокие частоты питания моста, что еще более усиливает влияние

паразитных параметров. Применяя специальные конструкции мостов и используя различные схемные решения, удается существенно снизить погрешность при измерении малых С и . В этом диапазоне одним из лучших мостов является имеющий диапазон измерений емкости с погрешностью, не превышающей

Важным параметром мостов является диапазон рабочих частот. Существуют низкочастотныё мосты, работающие в звуковом диапазоне, и высокочастотные, работающие на частотах до сотен мегагерц. Это вызвано необходимостью измерения параметров на частотах, близких или равных их рабочим частотам. Кроме того, как уже отмечалось, малые значения параметров могут быть измерены на высоких частотах. Частота питающего напряжения моста оказывает влияние на точность измерений. Наибольшую точность измерения мосты имеют на частоте

Высокую точность измерения имеют цифровые мосты, близкие по точности к мостам с ручным уравновешиванием. Автоматизация процесса измерения и наличие кодового выхода делают их более удобными в эксплуатации. Один из наиболее точных цифровых мостов имеет диапазоны измерений: для С — от до для — от до для — от до 1. Минимальная погрешность измерения С, равная достигается в диапазоне а погрешность измерения равная в диапазоне на частоте Эти погрешности существенно возрастают при измерении в других диапазонах и на других частотах. Например, при измерении емкости в диапазоне и индуктивности в диапазоне на частоте погрешность достигает и более.

На повышенных частотах параметры можно измерять куметрами (измерителями добротности) и измерителями, работа которых основана на резонансном методе с индикацией нулевых биений. Наиболее точным и относительно низкочастотным является измеритель типа имеющий погрешность измерения емкости в диапазоне (на частотах и погрешность измерения индуктивности в диапазоне (на частотах

Измерять емкость также можно комбинированными приборами с магнитоэлектрическим измерительным механизмом, имеющими класс точности 2,5 и 4. Такие приборы имеют, как правило, один или два верхних предела измерений для емкости (0,03; 0,5 мкФ). Наибольшее число пределов измерений (0,05; 0,5; 5; 50; 500 мкФ) имеет прибор класса точности 2,5.

Косвенные измерения. На рис. 15-22 приведены схемы измерения в общем случае комплексного сопротивления с помощью

Рис. 15-22. Схемы косвенных измерений параметров цепи переменноного тока

трех приборов — амперметра, вольтметра и ваттметра. Если пренебречь потреблением мощности измерительными приборами, то можно записать При измерении индуктивности и добротности катушек при измерении емкости и тангенса угла потерь конденсатора — для параллельной схемы замещения конденсатора (см. § 7-4) и — для последовательной схемы замещения. Точность измерений в этом случае невысока — она определяется точностью измерительных приборов и их потребляемой мощностью, а также точностью установки частоты. Для уменьшения влияния потребляемой мощности приборами схема рис. 15-22, а используется для относительно больших а схема рис. — для малых Основное достоинство этих схем — возможность измерения неизвестных параметров в требуемом режиме по току и напряжению что важно при исследовании нелинейных элементов.

Измерение взаимной индуктивности. Для измерения взаимной индуктивности М могут быть использованы способы измерения индуктивности При этом производят измерение индуктивностей и катушек при их согласном и встречном включениях (рис. 15-23, а). Поскольку то Погрешность такого измерения М зависит от погрешностей измерений и и может быть значительной при малых М, когда

Взаимную индуктивность можно также измерять, используя соотношение где — коэффициент связи. Измерение производят по схеме рис. 15-23, б. Если и сопротивление вольтметра то где — число витков катушек

Для достоверности можно дважды измерить 6, поменяв обмотки катушек местами. При этом где штрихами обозначаются результаты измерений в первом и втором опытах.

Если требуется определить М катушки при определенном токе в ее обмотке, можно воспользоваться схемой, приведенной на

Рис. 15-23. Схемы измерений взаимной индуктивности

рис. 15-23, в. При большом сопротивлении вольтметра можно записать

Взаимную индуктивность можно измерять с помощью баллистического гальванометра или веберметра (рис. 15-23, г). При замыкании ключа В имеем где — постоянная баллистического гальванометра или веберметра; — первое максимальное отклонение указателя баллистического гальванометра или изменение показания указателя веберметра.

Точность измерений М рассмотренными способами определяется точностью используемых средств измерений и принятыми допущениями и может быть оценена по методике, приведенной в § 14-2.

1
Оглавление
email@scask.ru