Главная > Прикладная теория цифровых автоматов
НАПИШУ ВСЁ ЧТО ЗАДАЛИ
СЕКРЕТНЫЙ БОТ В ТЕЛЕГЕ
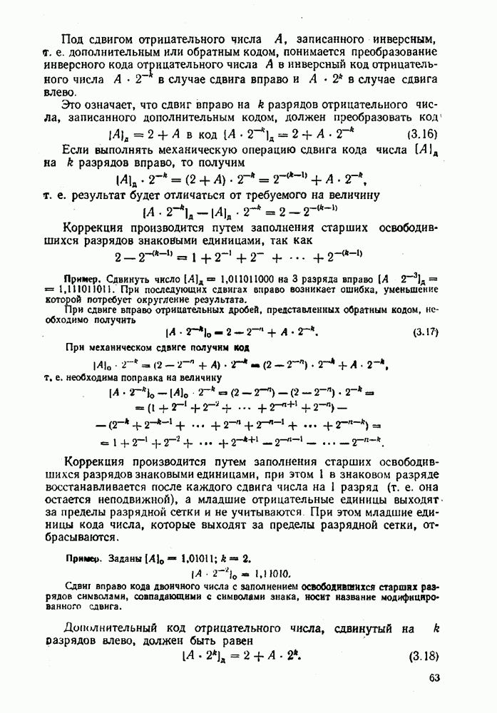
<< Предыдущий параграф Следующий параграф >>
Пред.
След.
Макеты страниц

Распознанный текст, спецсимволы и формулы могут содержать ошибки, поэтому с корректным вариантом рекомендуем ознакомиться на отсканированных изображениях учебника выше

Также, советуем воспользоваться поиском по сайту, мы уверены, что вы сможете найти больше информации по нужной Вам тематике

ДЛЯ СТУДЕНТОВ И ШКОЛЬНИКОВ ЕСТЬ
ZADANIA.TO

2.7. ПЕРЕВОД ЧИСЕЛ ИЗ ОДНОЙ СИСТЕМЫ СЧИСЛЕНИЯ В ДРУГУЮ

Существует два основных метода перевода числа из одной системы счисления в другую: табличный и расчетный.

Табличный метод прямого перевода основан на сопоставлении таблиц соответствия чисел различных систем счисления. Этот метод очень громоздок и требует большого объема памяти для хранения таблиц» но применим для любых систем счисления (не только для позиционных). Суть другого вида табличного метода состоит в том, что имеются таблицы эквивалентов в каждой системе только для цифр, т. е. баз, этих систем и степеней основания (положительных и отрицательных), т. е. базиса систем. Задача перевода сводится к тому, что в выражения полиномов (2.2) и (2.3) для исходной системы счисления представляют эквиваленты ил новой системы для всех цифр и их весов разрядов и производят действия (умножения и сложения) по правилам арифметики по новому основанию Полученный при этом результат будет изображать число в новой системе счисления.

Пример. Число перевести в систему с

Таблица эквивалентов

Тогда

Этот метод применим только к позиционным системам счисления.

Расчетный метод применим только к однородным позиционным системам счисления.

Перевод целых, чисел из одной позиционной системы счисления в другую

Пусть задано число А в произвольной позиционной системе счисления по основанию и его необходимо перевести в новую систему с основанием т. е. преобразовать к виду

где база новой системы счисления.

Выражение (2.5) можно записать в виде

где — делая часть частного; — остаток от деления А на который является цифрой младшего разряда искомого числа, записанной в символах старой системы счисления.

При делении числа А, на тем же способом получим остаток и т. д. Иными словами, выражение (2.5) записывается по схеме Горнера:

после чего его правая часть последовательно делится на основание новой системы

Таким образом, в результате серии делений исходного числа на основание новой системы счисления находим коэффициенты

При этом деление продолжается до тех пор, пока не окажутся выполненными соотношения;

Правило перевода целых чисел из системы в систему формулируется следующим образом: чтобы перевести целое число из одной позиционной системы счисления в другую, необходимо исходное число последовательно делить на основание новой системы счисления, записанное в исходной системе, до получения частного, равного нулю Число в новой системе счисления записывается из остатков от деления, начиная с последнего.

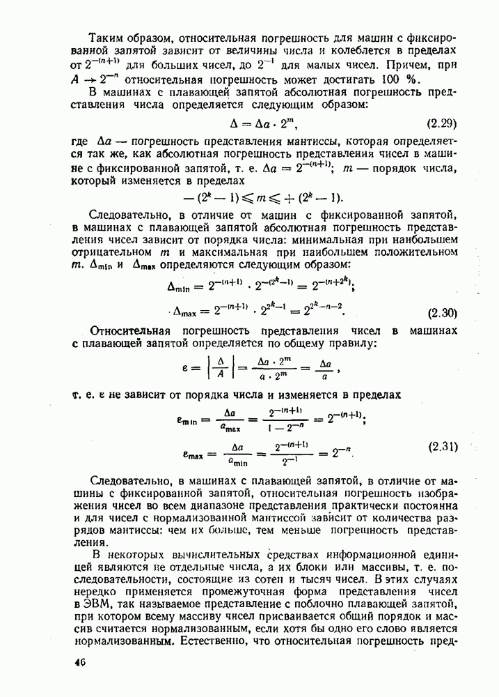
Пример. Перевести десятичное число 138 в двоичную и восьмеричную систему и произвести обратный перевод:

а) при переводе из десятичной системы последовательно делим исходное число на основания 2 и 8:

т. е. получим

б) при переводе из двоичной системы счисления в десятичную исходное число не обходимо делить на основание новой системы, т. е. 1010.

Деление выполнять в двоичной системе трудно. Поэтому на практике при необходимости перевода чисел из системы с малым основанием в систему с большим основанием удобно пользоваться общей записью чисел в виде полинома (2.5). В общем случае можно вычислить многочлен непосредственно в виде

представив в системе по основанию и (и выполнив все действия по правилам арифметики основания Например, при переводе двоичных чисел в десятичную систему счисления на практике обычно подсчитывают сумму степеней основании 2, при которых коэффициенты си равны единице. Расчеты ведутся при этом в десятичной системе счисления.

Пример. Перевести число в десятичную систему:

Перевод правильных дробей

Пусть правильную дробь Л, заданную в произвольной позиционной системе счисления по основанию I, необходимо перевести в новую систему с основанием т. е. преобразовать ее к виду

Если, аналогично переводу целых чисел, разделить обе части выражения (2.6) на т. е. умножить на то получим

где — дробная часть произведения; — целая часть результата.

Полученная при этом цифра целой части результата и будет первой цифрой искомого числа.

Умножив дробную часть результата снова на получим

где — дробная часть произведения (нового); — следующая цифра искомого числа.

Следовательно, при переводе выражение (2.6) представляется по схеме Горнера:

Умножая его последовательно раз на основание получим искомое число в новой системе счисления.

В отличие от целых чисел, точный перевод возможен не для всех правильных дробей. Погрешность при этом составляет младшего разряда числа в новой системе.

Чтобы перевести правильную дробь из одной позиционной системы в другую, необходимо исходное число последовательно умножать на основание новой системы счисления, записанное в старой системе счисления до получения заданной точности. Дробь в новой системе счисления запишется в виде целых частей произведений, начиная в первой части.

Пример. Перевести правильную дробь 0,536 из десятичной системы счисления В двоичную и восьмеричную и выполнить обратный перевод:

а. При переводе из десятичной системы в двоичную умножаем исходную дробь на 2, а при переводе в восьмеричную — на 1010:

Получим: .

6. При переводе из двоичной системы в десятичную умножаем исходное двоичное число на

В результате получим:

Расхождение в младшем разряде объясняется усечением результатов прямого и обратного переводов. Можно перевести правильную дробь в новую систему счисления, представив ее в виде

При этом все действия выполняются по правилам арифметики нового основания представляются по основанию . В этом случае необходимо внимательно следить за ошибками, которые могут появиться в результате усечения или округления при делении на I.

Перевод неправильных дробей

При переводе неправильных дробей необходимо отдельно перевести целую и дробную части числа по вышеприведенным правилам перевода и записать в новой системе счисления, оставив неизменным положение запятой. В тех случаях, когда желательно единообразие действий, необходимых для перевода, заданное число А вначале либо делят на целое положительное) так, чтобы , либо умножают на — число требуемых разрядов дробной части числа А, представленного в новой системе счисления по основанию и округляют до ближайшего целого числа. Затем полученную дробь или целое число переводят в -ичную систему счисления. Для сохранения количественного эквивалента полученный -ичный результат надо умножить или разделить соответственно на или Практически это означает перенос запятой на разрядов вправо в первом случае и на разрядов влево во втором случае.

Перевод чисел из системы счисления в систему с кратным основанием

Если основания систем счисления кратны друг другу, т. е. связаны зависимостью

то каждая цифра системы счисления о основанием может быть изображена цифрами в системе с основанием

Следовательно, для того чтобы перевести число из исходной системы счисления в новую систему, основание которой кратно основанию исходной системы, достаточно каждую цифру переводимого числа записать при помощи цифр в новой системе счисления, если основание исходной системы больше основания новой системы. В противном случае каждые цифр исходного числа необходимо записать при помощи одной цифры в новой системе счисления, начиная для целых чисел с младшего разряда и со старшего для правильных дробей.

Например, при переводе восьмеричного числа в двоичную систему счисления достаточно каждую цифру восьмеричного

числа записать в виде двоичной триады, так как

При переводе, например, двоичного числа в шестнадцатеричное достаточно каждую тетраду исходного числа записать в виде шестнадцатеричной цифры

С целью сокращения количества действий, необходимых для перевода из -ичной системы в -ичную, можно вначале произвести перевод в -ичную систему счисления, а затем из в -ичню, что выполняется легко. Например, при переводе из десятичной системы в восьмеричную и наоборот можно воспользоваться следующими простыми приемами.

При преобразовании из восьмеричной системы в десятичную записываем заданное в восьмеричной системе число, затем на шаге удваиваем первые цифр, пользуясь десятичной арифметикой, и отнимаем полученный результат от первых цифр по правилам десятичной арифметики. Если заданное число состоит из цифр, то этот процесс заканчивается через шагов. С целью избежания возможных ошибок вводят разделительную точку, чтобы выделить удваиваемые цифры.

Пример. Преобразовать число 2128 к десятичному виду

Для преобразования целых чисел, представленных в десятичной системе счисления, в восьмеричную систему можно применить аналогичную процедуру. Записываем заданное в десятичной системе число. На шаге, пользуясь восьмеричной арифметикой, удваиваем первые цифр и прибавляем, также при помощи восьмеричной арифметики, эти удвоенные цифры к первым цифрам. Если заданное число состоит из цифр, то этот процесс закончится через шагов.

Пример. Преобразовать число 13810 к восьмеричному виду.

Таким образом, для перехода от восьмеричного представления к десятичному нужно производить вычитание, так как десятичная запись короче, чем восьмеричная; аналогичным образом при переходе от десятичного представления к восьмеричному следует суммировать. При проведении вычислений используется новое основание.

1
Оглавление
email@scask.ru