Главная > Нелинейная оптика молекулярных кристаллов
НАПИШУ ВСЁ ЧТО ЗАДАЛИ
СЕКРЕТНЫЙ БОТ В ТЕЛЕГЕ
<< Предыдущий параграф Следующий параграф >>
Пред.
След.
Макеты страниц

Распознанный текст, спецсимволы и формулы могут содержать ошибки, поэтому с корректным вариантом рекомендуем ознакомиться на отсканированных изображениях учебника выше

Также, советуем воспользоваться поиском по сайту, мы уверены, что вы сможете найти больше информации по нужной Вам тематике

ДЛЯ СТУДЕНТОВ И ШКОЛЬНИКОВ ЕСТЬ
ZADANIA.TO

5.2. Векторный синхронизм в молекулярных кристаллах

Перед тем как перейти к рассмотрению случаев выполнений условий коллинеарного синхронизма в конкретных молекулярных кристаллах, рассмотрим более общий случай синхронизма — векторный синхронизм. В случае векторного синхронизма векторы в соотношении (2) не коллинеарны.

Векторный синхронизм изучен значительно меньше, чем коллинеарный. С одной стороны, направления векторного синхронизма гораздо более многочисленны, чем направления коллинеарного синхронизма, и их труднее изучать. С другой стороны, невозможно получить эффективное преобразование в режиме векторного синхронизма в кристаллах KDP и некоторых других хорошо изученных неорганических кристаллах. Последнее связано с тем, что взаимодействие основного и преобразованного

излучения наблюдается лишь в области пересечения пучков, участвующих в преобразовании. Эта область определяется углом между к, и и сравнительно велика лишь вблизи направления линейного синхронизма, когда угол пересечения лучей сравнительно мал.

В случае молекулярных кристаллов ситуация иная. Многие них имеют очень большие значения поэтому возможно эффективное преобразование даже при небольшой области взаимодействия пучков света. Поэтому использование векторного синхронизма оказывается полезным для практики. Иногда оказывается, что кристалл удобнее использовать для эффективного преобразования в режиме векторного, а не коллинеарного синхронизма. Во-первых, направления векторного синхронизма обычно многочисленнее, чем направления линейного синхронизма, поэтому легче выбрать направление, в котором велико значение Кроме того, многие молекулярные кристаллы имеют совершенные плоскости спайности (см. разд. 2.7, 2.8). Поэтому часто трудно вырезать из них пластины, которые можно было бы использовать для преобразования в режиме линейного синхронизма. Для преобразований же в режиме векторного синхронизма можно использовать пластины, ограниченные плоскостями спайности. Наконец, векторный синхронизм иногда можно использовать для нелинейного преобразования в волоконном световоде [112]. При этом отраженные от стенок световода лучи могут взаимодействовать в режиме векторного синхронизма.

Все вышеперечисленные соображения привели к тому, что векторный синхронизм в молекулярных кристаллах сравнительно часто исследуют и используют. Например, наблюдалось практически полное преобразование излучения неодимового лазера в его вторую гармонику на кристалле .мега-нитро анилина толщиной несколько миллиметров [227] при использовании режима векторного синхронизма. В режиме линейного синхронизма получили лишь 30%-ное преобразование (на кристаллах мета-нитро-анилина [228], метил-2,4-динитрофениламинопропаноата [123] и некоторых других).

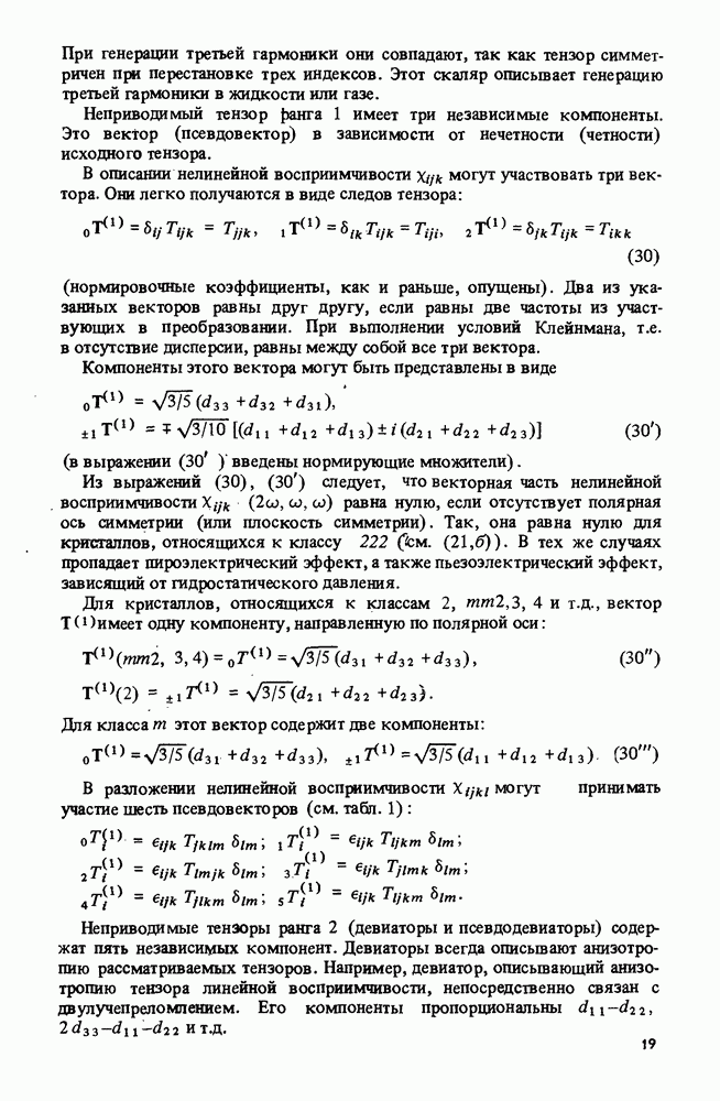
Рассмотрим способы расчета направлений векторного синхронизма. Выражение (2) можно переписать в виде [229]

( единичные векторы волновых нормалей) или

Имеются аналитические выражения [229, 230], по которым можно рассчитать углы векторного синхронизма в одноосных кристаллах, т.е. углы относительно оптической оси, под которыми надо пусгать лучи основного излучения, чтобы получить эффективное преобразование в режиме векторного синхронизма. Подобные выражения для двуосных кристаллов не получены.

Возможно, однако, и численное решение уравнений (127, 128). Кроме того, их можно интерпретировать геометрически.

Наглядная геометрическая интерпретация полезна для качественного

описания картин, наблюдаемых при сложении основного излучения с излучением, рассеянным в кристалле (см. разд. 3.7). Для этого строят поверхности индексов, аналогичные описанным в предыдущем разделе, откладывая от начала координат в направлении единичного вектора и величины, пропорциональные (рис. 39). Для упрощения построений на рисунке показана лишь "однослойная" поверхность, т.е. для каждого отложено лишь одно значение Поверхность индексов, соответствующая строится не из начала координат, а относительно конца произвольно выбрагаюго вектора Поверхность индексов, соответствующая строится снова относительно начала координат.

Если поверхности II и III пересекаются (такой случай показан на рисунке), то для всех точек на кривой пересечения выполняется условие векторного синхронизма. Следовательно, если исходное излучение распространяется по направлению в направлениях, определенных кривой пересечения (на рисунке эта область заштрихована), может наблюдаться излучение, преобразованное в режиме векторного синхронизма.

Многие молекулярные кристаллы, используемые в настоящее время, рассеивают свет вследствие наличия микроскопических неоднородностей, например микротрещин, параллельных плоскости спайности. Поэтому при распространении мощнйго излучения лазера в них всегда имеется излучение, рассеянное по всевозможным направлениям. Рассеянное излучение взаимодействует с основным пучком. Если эффективность нелинейного взаимодействия достаточна, то в направлениях, для которых выполняется условие векторного синхронизма, наблюдается преобразованное излучение, например излучение второй гармоники неодимового лазера. Направления преобразованного излучения определяются пересечением поверхностей II и III рис. 39.

Конусы излучения в режиме векторного синхронизма наблюдались в кристаллах мета-нитроанилина [114], окскхинолина [119], этилового эфира пара-аминобензойной кислоты [128] и многих других.

Очевидно, что конусы векторного синхронизма, соответствующие синхронным преобразованиям первого и второго типов, различны. Действительно, для взаимодействия волн одинаковой поляризации поверхности индексов I и II различаются только началом координат, а при взаимодействии волн разной поляризации различаются также формы этих поверхностей. Во втором случае (взаимодействие волн разной поляризации) для каждого направления могут наблюдаться два конуса векторного синхронизма, так как поверхности имеющие разную форму, можно менять местами (если каждому вектору к ставить в соответствие два значения сразу получатся обе поверхности пересечения).

Таким образом, при распространении пучка света в направлениях, для которых возможно неколлинеарное взаимодействие только первого типа, будет наблюдаться лишь один конус излучения второй гармоники в режиме векторного синхронизма. Эти условия выполняются для всех направлений, лежащих внутри конической поверхности, определяющей возможные направления коллинеарного синхронизма типа

При распространении пучка света в. направлениях, лежащих внутри конической поверхности, определяющей возможные направления

Рис. 39. Геометрическая интерпретация векторного синхронизма I - поверхность индексов для основного излучения, II — поверхность индексов для рассеянного внеосевого излучения той же частоты, III — поверхность индексов для излучения удвоенной частоты. Заштрихованы возможные направления излучения удвоенной частоты, усиленного за счет векторного синхронизма

Рис. 40. Зависимость угла при вершине конуса излучения в режиме векторного синхронизма от угла у между лучом лазера и осью в кристалле мета-нитроанилина

коллинеарного синхронизма типа II, будут наблюдаться два конуса излучения второй гармоники. Если возможно и преобразование типа I, то таких конусов может быть три.

В соответствии с вышесказанным в кристаллах мега-нитроанилина, в которых возможно только преобразование типа I, наблюдается один конус излучения второй гармоники неодимового лазера [114]. В кристаллах анестезина в зависимости от направления распространения света наблюдается от одного до трех конусов излучения второй гармоники [128].

Можно рассматривать выполнения условий неколлинеарного синхронизма не только для удвоения частот, но и для их сложения. Однако наблюдаемая картина еще усложняется за счет того, что

Поэтому уже при взаимодействии волн одной поляризации будут наблюдаться два конуса векторного синхронизма.

Рассмотрим конкретный пример выполнения условий векторного синхронизма в кристалле мета-нитроанилина [114, 231]. Картина векторного синхронизма этого кристалла сравнительно проста, так как двулучепреломление относительно мало, и условия синхронизма выполняются лишь при взаимодействии волн одной поляризации.

Особенно легко наблюдается конус преобразованного излучения при распространении основного излучения вдоль оси у кристалла, перпендикулярно плоскости спайности При использовании неодимового лазера излучение второй гармоники наблюдается в виде почти кругового полого конуса с углом 28° при вершине.

При изменении угла у между направлением основного излучения и

осью у кристалла угол при вершине конуса векторного синхронизма уменьшается от 28° до нуля для направлений коллинеарного синхронизма. Зависимость угла при вершине конуса от угла у при распространении излучения в плоскости дана на рис. 40. При уменьшении угла конуса увеличивается его яркость. Подобные картины неоднократно наблюдались и в неорганических кристаллах [229, 230], однако в случае молекулярного кристалла вследствие большей эффективности взаимодействия конус векторного синхронизма можно наблюдать практически при любых возможных направлениях распространения излучения накачки, а не только вблизи направлений линейного синхронизма.

В кристаллах мета-нитроанилина наблюдались также конусы векторного синхронизма при сложении и умножении излучения других частот. Исследовался синхронизм при падении на кристалл излучения неодимового лазера вместе с излучением стоксовых и антистоксовых компонент ВКР в органических жидкостях [231]. Наблюдались разноцветные конусы излучения в режиме векторного синхронизма. В соответствии с вышесказанным при сложении частот наблюдается два конуса излучения: внутренний получается в результате векторного сложения основного излучения, распространяющегося по оси конуса, с рассеянным в кристалле внеосевым излучением ВКР, а внешний — в результате взаимодействия осевого излучения ВКР с рассеянным в кристалле излучением лазера. Кроме того, наблюдаются конусы излучения второй гармоники неодимового лазера и ВКР.

На рис. 41 представлены зависимости половины угла при вершине конусов векторного синхронизма для сложения и умножения частот от длины волны излучения (получены при распространении основного излучения вдоль оси у кристалла).

Интересно отметить большую дисперсию углов при вершине конусов, отражающую дисперсию углов векторного синхронизма. Наличие значительной дисперсии позволяет использовать мет-нитроанилин в качестве преобразователя и дисперсионного элемента. При сложении и умножении частот в кристаллах мета-нитроанилина наблюдались также конусы преобразованного излучения в направлениях, по которым толщина кристалла кратна длине когерентности для данной частоты [231], — "частотные" полосы Мейкера.

При численном решении уравнений (127), (128) для тех же построений используются ЭВМ. Задаются углы, описывающие направление распространения излучения второй гармоники. По формулам (126), зная значения определяются соответствующие показатели преломления. После этого, варьируя углы, задающие направления распространения основного излучения, и используя те же формулы для поисков показателей преломления, находят условия пересечения соответствующих поверхностей.

Расчеты можно, например, проводить для частного случая, когда все три вектора лежат одной плоскости, причем предполагается, что эта плоскость проходит через одну из координатных осей (для определенности — ось Положение этой плоскости задается утлому, который она образует с одной из двух других координатных осей, например с осью х. Описанным выше способом проводится построение зависимости угла

Рис. 41. Частотная дисперсия половины угла при вершине конусов излучения в режиме векторного синхронизма при сложении и удвоении (3) частот в кристалле мета-нитроанилина

Рис. 42. Схема расположения векторов использованная при расчете углов векторного синхронизма

определяющего направление т.е. направление распространения преобразованного излучения, от угла между векторами (рис. 42) Строится семейство кривых, относящихся к разным углам у, задающим положение плоскости.

Полученные зависимости имеют ряд интересных особенностей. При сравнительно малом двулучепреломлении полученные зависимости могут образовьюать ряд вложенных друг в друга полуовалов. На рис. 43 представлены такие полуовалы, полученные при расчете направлений синхронизма в кристаллах мета-нитроанилина. Использованные при расчетах значения главных показателей преломления приведены в подписи к рисунку. Как уже упоминалось, разные авторы получали различные главные показатели преломления этих кристаллов, однако использование при расчетах любых из них приводит к качественно идентичным зависимостям Подобные картины получены также для ацетата кадмия, мета-динитробензола и -резорцинола.

При большом двулучепреломлении зависимости образуют семейства полуовалов и искаженных гипербол, сгруппированных вокруг особой точки типа седла. На рис. 44 представлены такие семейства, полученные при расчете направлений синхронизма типа I и II в кристаллах -нитроурацила. Особая точка на рисунках — точка С. Область линейного синхронизма на рисунках представлена отрезком проходящим через точку С. Подобные картины получены для кристаллов фенола, гиппуровой кислоты, этилового эфира пара-аминобензойной кислоты (анестезина), 7-диэтиламино-4-метилкумарина, 2-хлор-4-нитроанилина, оксалата аммония и многих других.

Пользуясь семействами кривых векторного синхронизма, можно найти области наибольшей и наименьшей чувствительности ориентации кристалла к изменению геометрии преобразования, т.е. области, в которых максимальны и минимальны производные

Рис. 43. Зависимости для кристаллов мета-нитроанилина в плоскости

При ориентации, соответствующей точкам С, эффективность процесса преобразования может сильно зависеть от геометрических и внешних условий. Поэтому кристалл соответствующей ориентации может стать чувствительным датчиком внешних параметров, влияющих на условия синхронизма, например температуры.

Области наименьшей ориентационной чувствительности, т.е. наименьших значений производных на графиках отражаются сокращением "расстояний" между близкими к вертикали линиями зависимостей при разных Особенно интересна ближайшая окрестность точек находящихся в области, близкой к Малая величина при ориентации кристаллов, соответствующей этим областям, может быть использована для создания нелинейных преобразователей частоты в виде эпитаксиальной пленки, мозаики или керамики из нецентросимметричных двуосных кристаллов с одинаковой ориентацией одной из кристаллографических осей. Например, мозаика или керамика, изготовленная из кристаллов -нитроурацила, оксалата аммония или гиппуровой кислоты, ориентированных таким образом, чтобы к {металлографические оси х составляющих ее кристаллов были параллельны друг другу, может быть использована для удвоения частоты излучения в режиме векторного синхронизма при углах между направлениями распространения преобразуемых пучков, равных при синхронизме первого типа и и 15° при синхронизме второго типа.

Для создания волоконно-оптического преобразователя частоты с кристаллической световедущей жилой, ориентированной вдоль оси кристалла, из рассмотренных материалов больше всего подходит гиппуровая кислота. Для этого материала для синхронизма первого типа и

(кликните для просмотра скана)

для синхронизма второго типа. Угол захвата для световода, состоящего из гиппуровой кислоты в кварцевом капилляре кварца составляет Этот угол с избытком покрывает требования, связанные с выполнением условий векторного синхронизма.

Очевидно, что условия векторного синхронизма могут выполняться в значительно большем числе случаев, чем условия коллинеарного синхронизма (область последних представлена на каждом рисунке небольшим отрезком оси ординат). В связи с этим можно предположить, что при оценке интенсивностей преобразования с помощью порошковой методики основной вклад в регистрируемый сигнал вносит преобразованное лазерное излучение, генерируемое в результате выполнения условий векторного синхронизма для некоторых направлений распространения лазерного излучения, диффузно рассеянного в порошке исследуемого материала. Это должно особенно сказываться на кристаллах, относящихся к классу , в которых некритический синхронизм запрещен по симметрии, но возможен по показателям преломления, например в кристаллах -нитроурацила и анестезина.

1
Оглавление
email@scask.ru