Главная > Электроакустика
НАПИШУ ВСЁ ЧТО ЗАДАЛИ
СЕКРЕТНЫЙ БОТ В ТЕЛЕГЕ
<< Предыдущий параграф Следующий параграф >>
Пред.
След.
Макеты страниц

Распознанный текст, спецсимволы и формулы могут содержать ошибки, поэтому с корректным вариантом рекомендуем ознакомиться на отсканированных изображениях учебника выше

Также, советуем воспользоваться поиском по сайту, мы уверены, что вы сможете найти больше информации по нужной Вам тематике

ДЛЯ СТУДЕНТОВ И ШКОЛЬНИКОВ ЕСТЬ
ZADANIA.TO

Глава 6. Запись звука

6.1. ВВЕДЕНИЕ

Исторически первой была механическая запись звука (фонограф Эдисона, 1876 г.). Претерпевшая ряд модификаций и изменений механическая запись звука в настоящее время — это широко распространенная граммофонная запись. Несколько позднее была предложена магнитная запись звука на проволоку (Паульсен, 1899 г.). Граммофонная и магнитная записи звука включают в себя не только регистрацию звуковых колебаний, но и возможность воспроизведения этих колебаний в виде звука.

Существует, кроме того, запись акустических колебаний в виде осциллограмм (фонавтограф Скотта, 1859 г.). Осциллограммы представляют собой автоматически полученные графики (кривые) зависимости колебательной величины от времени. В настоящее время для этой цели почти исключительно используются электронные осциллографы и, в отдельных случаях, шлейфовые осциллографы. Некоторое видоизменение способа записи с помощью шлейфового осциллографа в сочетании с применением фотоэлементов для считывания фотографической записи привело к появлению еще одного вида записи — воспроизведения звука — оптической записи. Итак, основные виды звукозаписи — механическая, оптическая, магнитная.

Общим для всех видов записи является то, что при записи мимо записывающего устройства равномерно движется лента, диск или проволока, так называемый звуконоситель, на котором записывающее устройство оставляет след — фонограмму. Фонограмма может быть либо в виде прочерченной резцом извилистой или переменной по глубине канавки (механическая запись), либо в виде переменного по длине носителя Остаточного намагничения (магнитная запись), либо в виде засвеченной полоски, переменной по плотности почернения или по ширине, оставляемой пишущим лучом на фотоэмульсии звуконосителя (оптическая запись). При последующем воспроизведении фонограмма равномерно движется с той же скоростью около звукоснимателя, либо приводя в движение иглу, опущенную в канавку (механическое воспроизведение), либо

индуцируя переменное магнитное поле в звукоснимающей катушке (магнитное воспроизведение), либо модулируя световой поток от проектора, падающий на фотоэлемент (оптическое воспроизведение).

Обычным звуконосителем в механической записи являются тонкие лаковые (шеллак или искусственные амолы) диски-пластинки, в магнитной — тонкая ферромагнитная проволока или лента из пластика «с эмульсией из ферромагнитного порошка, в оптической

— узкая полоска («звуковая дорожка») вдоль края кинопленки, на которую снимается фотографическое изображение.

В настоящее время введено и стандартизовано несколько типов механической граммофонной записи широкого потребления: обычная запись со скоростью вращения пластинки 78 об/мин, с пониженной скоростью вращения 45 об/мин и долгоиграющая запись — 33 об/мин и как ее разновидность — стереофоническая долгоиграющая запись. Реже применяются также скорости 16 об/мин,

Оптическая запись звука получила исключительное применение в технике звукового кино. Это «связано с тем, что оптическая фонограмма удобно располагается на той же самой фотографической ленте, на которую производится съемка оптического изображения. Этим обеспечивается полная синхронность видимого кадра и звука при последующем воспроизведении. Стандарты оптической записи определяются стандартами кинопроекции. С развитием техники магнитной записи, техники монтажа звуковых кинофильмов и техники стереофонии в кинематографии стала широко применяться и магнитная запись.

Магнитная запись вошла в практику не сразу. Первые аппараты записи на проволоку, хметаллические диски и ленты обладали очень плохими характеристиками — вносили большие искажения в записываемый сигнал из-за нелинейности процессов намагничения. Существенный скачок в качестве записи был получен благодаря применению предварительного постоянного смещения начальной точки, от которой происходит намагничение материала при записи. Еще более удачным оказался прием, при котором к записываемому сигналу добавляется высокочастотное магнитное поле, так называемое ультразвуковое смещение.

Эти технические усовершенствования, естественно, были непосредственно связаны с развитием радиотехники и, в частности, техники усиления электрических колебаний, так что в современном ее виде магнитная запись появилась лишь в 30-х годах нашего столетия. С тех пор она получила широкое распространение в самых различных технических областях. Это связано с тем, что в современных аппаратах магнитнои записи удается на весьма небольшой площади материала — носителя записи разместить значительное количество записываемых сигналов. Так, например, распространенными стандартами являются записи на ленту со скоростью 4,7 и 9,5 см/с. При ширине ленты 6 мм на (ней укладываются две дорожки. 180 м ленты обычной толщины умещаются на кассете

диаметром около и позволяют консервировать на такой кассете; звукозаписи.

Кроме качественной иллюстрации емкости памяти, создаваемой магнитной записью, можно провести сравнительную количественную оценку магнитной и механической памяти. С этой целью используем выражение Шеннона для скорости передачи информации в канале связи, имеющем полосу частот мощность тшмех типа белого шума и мощность сигнала:

Современная магнитная запись при скорости 4,7 см/с позволяет передавать полосу частот около Шум, создаваемый магнитным звуконосителем на входе воспроизводящего усилителя, мало отличается от белого шума, а максимальные уровни сигнала в лучших аппаратах лежат на над уровнем шума. Средняя мощность сигнала будет превышать мощность помехи на величину, меньшую, чем Если принять, что максимальные уровни соответствуют трем стандартным отклонениям от средней мощности, то средняя мощность сигнала будет на ниже максимальной, т. е. в лучших аппаратах превышение составит не более или отношение тогда и для (6.1) получим:

На кусочке магнитной ленты шириной и длиной 4,7 см умещается в обычных магнитофонах две дорожки, каждая из которых по нашим подсчетам на этой длине вмещает бит. Таким образом, на общую площадь приходится 3,4105 бит или .

Такую же оценку можно дать долгоиграющей пластинке диаметром 30 см, полезная площадь записи которой составляет около при динамическом диапазоне (что соответствует , полосе частот и времени проигрывания 30 мин. Подсчет приводит к величине .

Еще отчетливее выступает преимущество магнитной записи по емкости памяти, если учесть толщину носителя. Как уже упоминалось, объем магнитной пленки среднего качества (не очень гонкой) такой, что на кассете диаметром около укладывается количество ленты, достаточное для двухчасового воспроизведения при скорости 4,7 см/с. Учитывая, что минимальный диаметр намотки на такой кассете составляет около можно получить, что секундный объем намотанной пленки составляет около На приходится около бит. Для пластинки толщиной секундный объем составит около Учитывая, что запись ведется с двух сторон пластинки, получим около бит

Следует все же отметить, что сравнительные оценки, приведенные выше, не предельные. В настоящее время разработана «сверх-мелкодорожечная» механическая запись, позволяющая уместить на

до Этого достаточно, чтобы записывать видеосигнал механическим способом и на пластинке диаметром в 30 см уместить -минутную телевизионную программу. В этом же направлении идет совершенствование и магнитной записи. У механической записи имеется весьма важное преимущество — процесс размножения копий механической записи (пластинок) черезвычайнэ производительный и относительно простой по технологии. Граммофонные пластинки остаются пока незаменимыми для широкого распространения записей музыки и речи весьма хорошего качества, доступных широкому контингенту потребителей — любителей музыки и профессионалов, для воспроизведения их в домашних условиях, для педагогических целей и составления радиовещательных программ.

Магнитная запись, в свою очередь, обладает важным достоинством — возможностью воспроизведения магнитограммы сразу же после записи, без промежуточной обработки ее, возможностью монтажа, удаления ошибок и текущего контроля при записи.

1
Оглавление
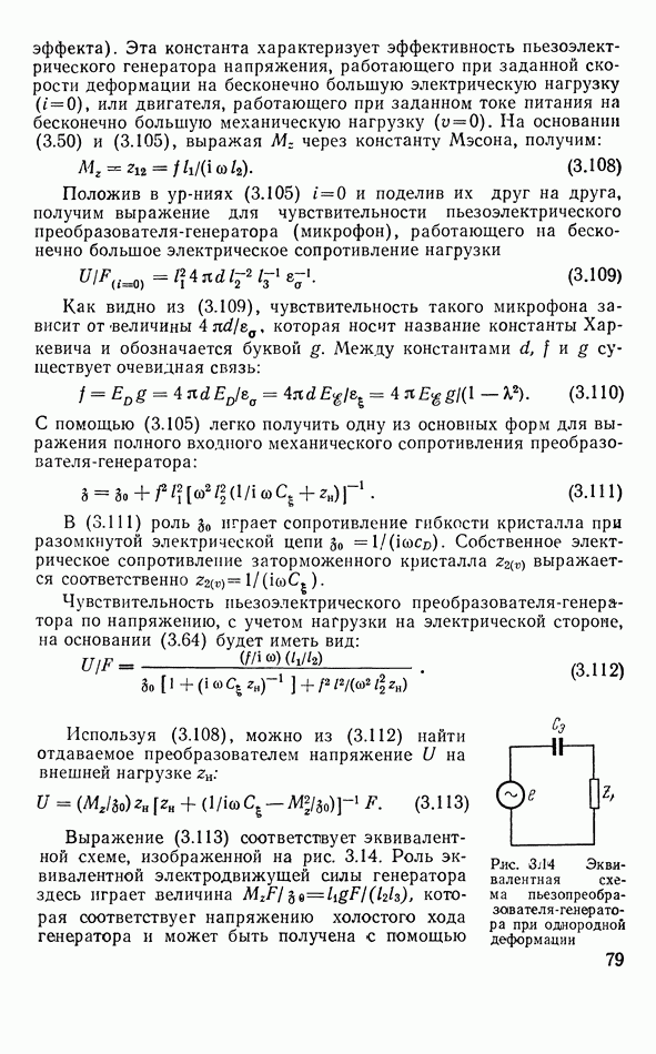
email@scask.ru