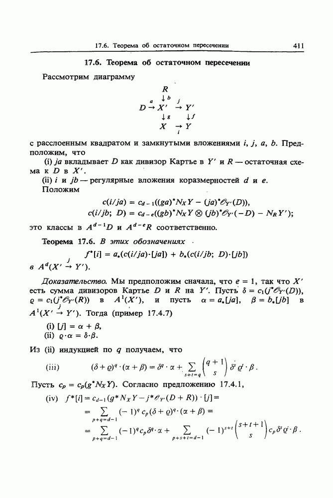
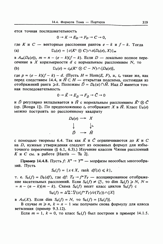
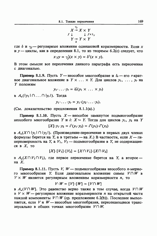
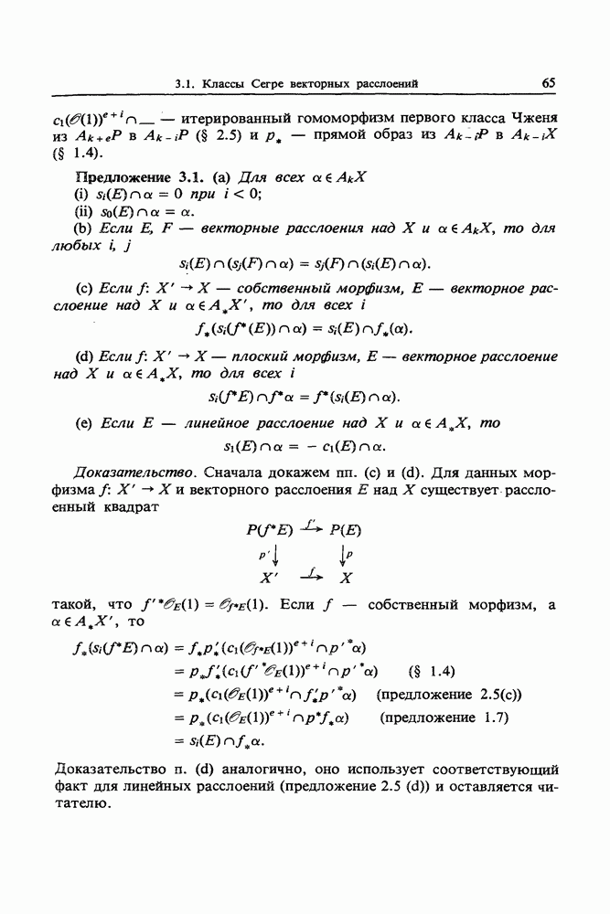
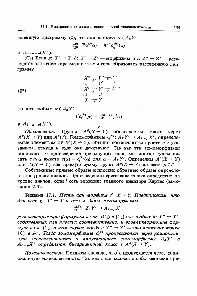
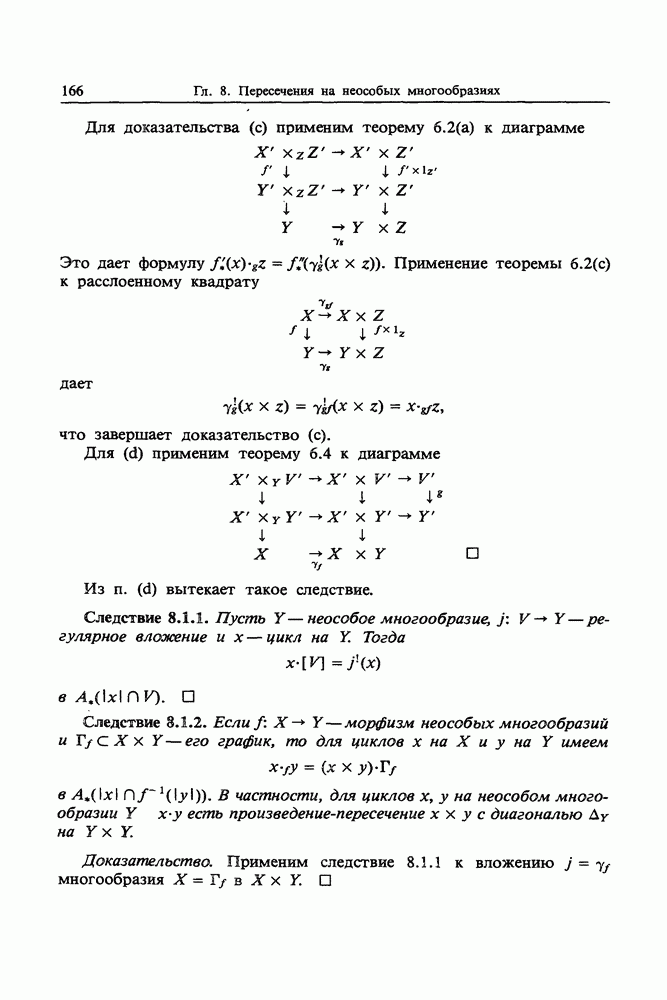
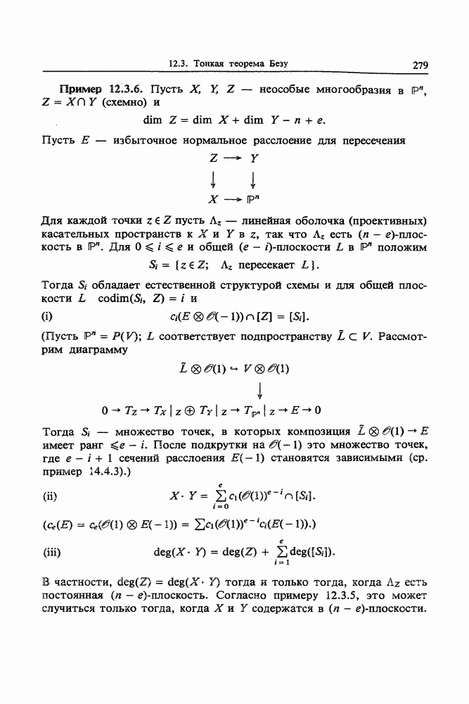
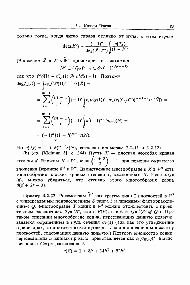
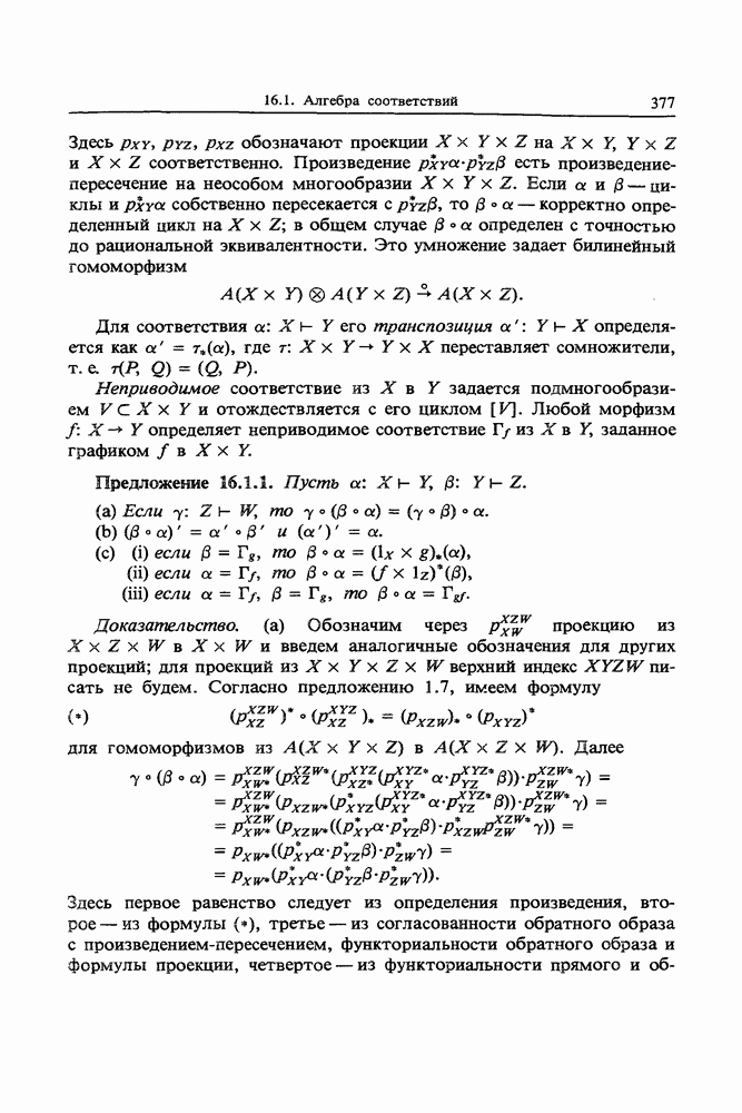
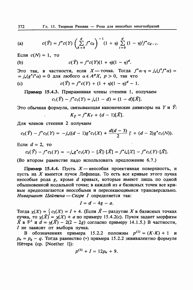
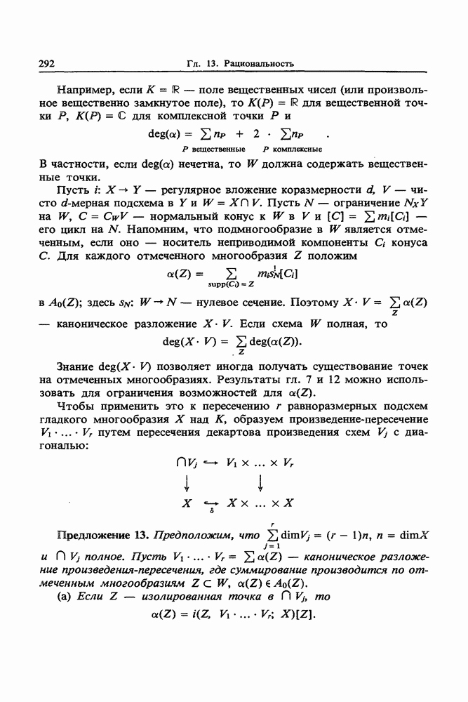
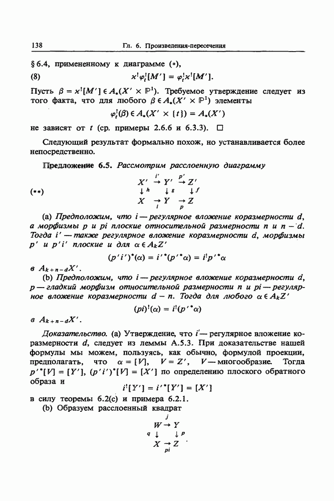
Главная > Теория пересечений
НАПИШУ ВСЁ ЧТО ЗАДАЛИ
СЕКРЕТНЫЙ БОТ В ТЕЛЕГЕ
<< Предыдущий параграф Следующий параграф >>
Пред.
След.
Макеты страниц

Распознанный текст, спецсимволы и формулы могут содержать ошибки, поэтому с корректным вариантом рекомендуем ознакомиться на отсканированных изображениях учебника выше

Также, советуем воспользоваться поиском по сайту, мы уверены, что вы сможете найти больше информации по нужной Вам тематике

ДЛЯ СТУДЕНТОВ И ШКОЛЬНИКОВ ЕСТЬ
ZADANIA.TO

11.1. Пределы классов пересечений

В этой главе основное поле предполагается алгебраически замкнутым. Мы рассматриваем семейства, параметризованные гладкой кривой снабженной точкой

Для схемы над ее слой над точкой обозначается Положим

Пусть замыкание Предельное множество определяется как слой над 0, т. е.

Если имеет неприводимые компоненты, расположенные в слое то будет меньше, чем Если чисто -мерны для общей точки то чисто -мерная (или пустая) замкнутая подсхема в В самом деле, выбрасывая конечное число слоев, можно предполагать, что все компоненты Ж! а значит и доминируют и имеют размерность к Слои их над — дивизоры Картье, поэтому их размерность равна k.

Пусть есть -цикл на где 7% — неприводимые подмногообразия Определим предельный цикл формулой

где замыкание схемный слой над 0. Это -цикл на

Предложение Если — рационально эквивалентные -циклы на то рационально эквивалентные -циклы на

Если а — цикл на с ограничением а на то рационально эквивалентен на

Здесь обозначает цикл, построенный в § 10.1.

Доказательство. Пусть вложение в Имеем диаграмму

где вложения и Ее строка — точная последовательность из § 1.8. Композиция равна нулю, так как (теорема и следствие 6.3) есть умножение на старший класс Чженя обратного образа на нормального расслоения к в которое тривиально. Поэтому существует индуцированный гомоморфизм со свойством (см. пример 6.3.7 для обобщений). В этих обозначениях есть Это доказывает (а), так как корректно определен на классах рациональной эквивалентности. Те же доводы, использующие вместо доказывают

Для любого класса а будем писать для класса, построенного предыдущей процедурой по любому циклу, представляющему а. Отметим, что этот предельный класс строится по классу а на пунктированном тотальном пространстве а не по классам на слоях.

Рассмотрим расслоенный квадрат

схем над Предположим, что семейство регулярных вложений коразмерности т. е. и все слои регулярные вложения коразмерности d. Предположим, что — плоская схема над

относительной размерности замкнутое вложение. Тогда для любого мы получаем класс пересечения

В частности, По предложению где Определим предельный класс пересечения полагая

Следствие 11.1. Вложение в переводит

Доказательство. Применим предложения 11.1 к

Если собственно пересекает для общих точек т. е. для общих точек то имеет чистую размерность Класс поэтому корректно определен как -цикл на Мы называем его предельным циклом пересечения. Так как — положительный цикл с носителем предельный цикл пересечения — неотрицательный цикл с носителем и он представляет

Пример 11.1.1 ([Fulton - MacPherson 2]). Если циклы имеют отрицательные коэффициенты, нужно соблюдать осторожность при переходе к пределу из-за возможных сокращений в пределе. Пусть рассмотрим два семейства плоских кривых

Пусть Положим Тогда

Поэтому корректно определенные циклы, различные как циклы. Если изменить добавляя постоянный цикл получается пример того же явления, когда оба предельных цикла имеют одинаковый носитель. Конечно, оба цикла рационально эквивалентны на так как рационально эквивалентен

Пример 11.1.2. Пусть сечение векторного расслоения над схемой подмногообразие в Образуем расслоенный квадрат

где вложение произведения. Тогда объединение так что хотя предельное множество есть Предельный класс равен По следствию отображается в в Эта дает другое доказательство следствия 6.5.

1
Оглавление
email@scask.ru