Главная > Электроника
НАПИШУ ВСЁ ЧТО ЗАДАЛИ
СЕКРЕТНЫЙ БОТ В ТЕЛЕГЕ
<< Предыдущий параграф Следующий параграф >>
Пред.
След.
Макеты страниц

Распознанный текст, спецсимволы и формулы могут содержать ошибки, поэтому с корректным вариантом рекомендуем ознакомиться на отсканированных изображениях учебника выше

Также, советуем воспользоваться поиском по сайту, мы уверены, что вы сможете найти больше информации по нужной Вам тематике

ДЛЯ СТУДЕНТОВ И ШКОЛЬНИКОВ ЕСТЬ
ZADANIA.TO

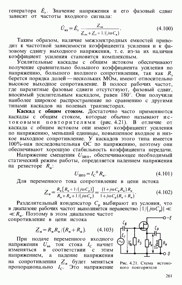
Инерционные свойства транзистора.

При быстрых изменениях входного сигнала, например , проявляются инерционные свойства транзистора. Они обусловлены конечным временем «пролета» носителей заряда через область базы, временем, необходимым на перезарядку емкостей эмиттерного и коллекторного переходов и на установление необходимых концентраций носителей зарядов. В итоге выходной сигнал (ток ) будет иметь искаженную форму. Если у транзистора, работающего в активной области, скачком изменить ток на (рис. 2.25, а), то вначале практически не меняется, а затем начинает нарастать до установившегося значения по сложному закону, увеличиваясь на (рис. 2.25, б).

В инженерной практике чаще всего считают, что изменения выходного сигнала происходят по экспоненте с задержкой на время . Экспоненциальная функция имеет постоянную времени , приблизительно равную времени, в течение которого выходной сигнал достигает 0,63 установившегося значения.

Рис. 2.25. Диаграмма изменения токов эмиттера (а) и коллектора (б)

Изменения выходного сигнала не соответствуют изменениям входного. Это свидетельствует о том, что коэффициент является функцией времени. Так как данная зависимость достаточно сложная, при практических расчетах ее заменяют более простыми функциями. В большинстве случаев считают, что в операторном виде изменение сигнала происходит в соот ветствии с выражением

где — статическое значение коэффициента передачи эмиттерного тока.

Постоянная времени , здесь — предельная частота, на которой коэффициент становится равным 0,7 своего статического значения (уменьшается на 3 дБ).

При необходимости учесть время задержки (2.55) несколько усложняют, вводя в числитель функцию :

Иногда применяют другое приближение, которое является более сложным и менее удобным, но позволяет точнее аппроксимировать передаточную характеристику

где .

Инерционные свойства транзистора, характеризуемые изменением коэффициента , находят путем подстановки в выражение изображения . После преобразований

где — коэффициент передачи базового тока в области низких частот; — предельная частота при включении транзистора по схеме с ОЭ.

Частотные свойства транзистора, включенного по схеме с ОЭ, значительно хуже, чем при включении по схеме с ОБ. как .

Иногда используют и другую аппроксимацию, полностью аналогичную аппроксимации (2.57):

В ряде случаев частотные свойства транзистора характеризуют не предельными частотами , на которых модуль коэффициентов передачи уменьшается в 2 раза, а так называемой граничной частотой на которой модуль коэффициента передачи тока базы становится равным единице. Найдем .

Так как из (2.58)

то при

Если , то и, следовательно,

Полная эквивалентная схема транзистора имеет сложный вид и неудобна для анализа и расчета электронных цепей. Поэтому при расчете режимов работы транзисторных каскадов на постоянном токе, когда требуется выбирать положение рабочей точки, характеризующей токи транзистора и падения напряжения на нем (режим большого сигнала), используют эквивалентные схемы транзистора для постоянного тока (рис. 2.26). В них учтены только основные факторы, влияющие на постоянные токи и падения напряжения на электродах транзистора.

Рис. 2.26. Упрощенные эквивалентные схемы включенных по схемам с ОБ (а) и ОЭ (б); нахождение напряжения (в).

В качестве напряжения , которое запирает идеализированный диод (эмиттерный переход) и является контактной разностью потенциалов, обычно используют пороговое напряжение . Значение его находят как точку пересечения прямой линии, аппроксимирующей входную вольт-амперную характеристику в области больших токов с осью абсцисс; — сопротивление , значение которого зависит от режима работы транзистора и меняется в активном режиме в пределах долей — десятков Ом; - омическое сопротивление тела базы (достигает 100—200 Ом).

Рис. 2.27. Малосигнальные эквивалентные схемы транзистора при включении по схемам с ОБ (а) и ОЭ (б)

В транзисторах типа n-p-n в эквивалентной схеме меняется направление генераторов тока, полярность включения диода и напряжения .

При анализе усилительных свойств устройства, работоспособность которого обеспечена выбором необходимых токов и напряжений, используют эквивалентные схемы для переменного тока, показанные на рис. 2.27. Так как значения напряжений и токов переменного сигнала обычно значительно меньше, чем постоянного, то такие эквивалентные схемы часто называют малосигнальными.

Все сопротивления, входящие в эквивалентные - дифференциальные, за исключением омического сопротивления базы .

Барьерная емкость коллекторного перехода определяется с помощью тех же выражений, что и для диодов и p-n-переходов, причем емкость С в схеме с ОЭ увеличивается в раз. Это вытекает из уравнения (2.51). Действительно, при учете емкости запертого коллекторного перехода его сопротивление для переменного тока определяется эквивалентным сопротивлением , состоящим из включенных параллельно сопротивлений гкдиф и :

В схеме с ОЭ сопротивление уменьшается в раз (так же, как это было показано ):

Следовательно, в схеме с ОЭ

При расчетах генератором напряжения обычно пренебрегают ввиду малости его напряжения.

1
Оглавление
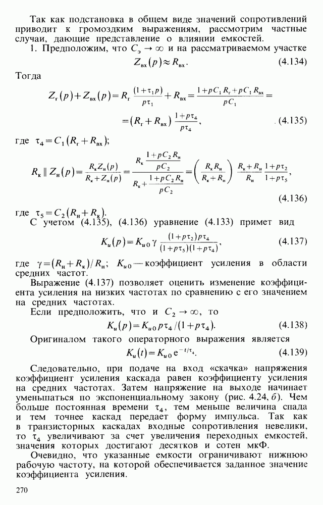
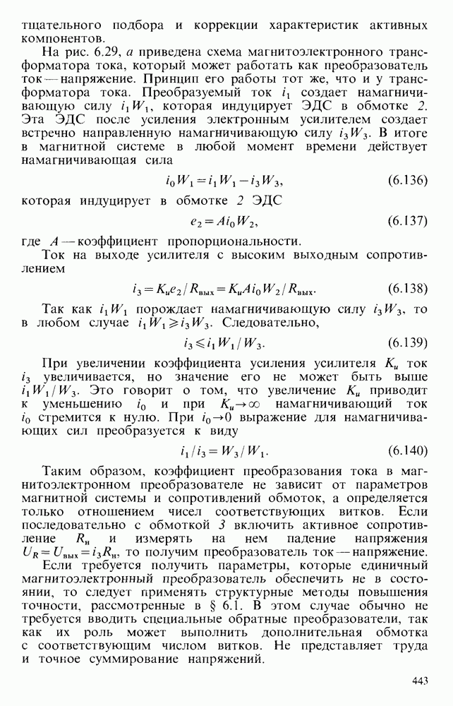
email@scask.ru