Главная > Восстановление изображений (Василенко Г. И., Тараторин А. М.)
НАПИШУ ВСЁ ЧТО ЗАДАЛИ
СЕКРЕТНЫЙ БОТ В ТЕЛЕГЕ
<< Предыдущий параграф Следующий параграф >>
Пред.
След.
Макеты страниц

Распознанный текст, спецсимволы и формулы могут содержать ошибки, поэтому с корректным вариантом рекомендуем ознакомиться на отсканированных изображениях учебника выше

Также, советуем воспользоваться поиском по сайту, мы уверены, что вы сможете найти больше информации по нужной Вам тематике

ДЛЯ СТУДЕНТОВ И ШКОЛЬНИКОВ ЕСТЬ
ZADANIA.TO

3.2. МЕТОД МАКСИМУМА ЭНТРОПИИ

Энтропия определяется как среднее значение собственной информации ансамбля

Метод максимума энтропии, аналогично методу максимума информации, строится на поиске среди всех возможных распределений вероятностей такого, которое обладает максимальной энтропией вида (3.19). Таким образом, критерий максимума энтропии используется для снятия неопределенности решения, а функционал (3.19) выступает как своеобразная «мера качества» изображения [94, 104].

Смысл такой меры качества можно понять, обратившись к задаче оценивания плотностей распределения вероятностей в математической статистике. В случае известных моментов случайного распределения оценка, получаемая максимизацией выражения (3.19), является наименее смещенной из всех возможных оценок. Можно ожидать, что максимум (3.19) при наложенных ограничениях на процесс формирования изображения будет давать хорошую оценку плотности распределения. Попытаемся рассмотреть процесс формирования изображения и выяснить физический смысл критерия максимума энтропии.

Пусть суммарная интенсивность источника равна причем из точки излучается интенсивность из Подсчитаем число способов, которыми данный объект может быть сформирован из лучей:

Теперь найдем такое распределение, которое будет сформировано в наибольшем числе случаев

Заменив на его логарифм (максимум при этом не сместится) и используя формулу Стирлинга, получим [93]:

Для решения задачи необходимо учесть также ограничения на уравнения формирования:

а также ограничение на суммарную интенсивность изображения, т. е.

Выражения составляют основу метода максимума энтропии. Физический смысл применения критерия максимума энтропии заключается в поиске такого распределения вероятностей на входе канала, которое в большинстве случаев формирует заданное выходное распределение или поиск наиболее правдоподобного распределения источника при заданных условиях формирования. В этом смысле метод максимума энтропии можно рассматривать как метод максимального правдоподобия для лучевой модели формирования изображений [117, 119].

Рассмотрим одну из наиболее часто встречающихся форм записи метода максимума энтропии. Будем рассматривать одновременно с формированием изображения параллельное формирование шумового поля :

На основании приведенных рассуждений получим, что шумовое поле может быть создано способами, где

Для решения задачи необходимо максимизировать совместную вероятность формирования изображения и шумового поля [75, 94]

Логарифмирование этого выражения дает сумму энтропий шума и изображения:

Учитывая ограничения на процесс формирования и сохранение числа лучей (суммарную интенсивность), получим следующую задачу оптимизации:

где величины и являются множителями Лагранжа задачи оптимизации. Для решения системы найдем частные производные (3.25) по и приравняем их к нулю:

Подставляя выражения для и из (3.26), (3.27) в уравнения ограничений, находим

Из уравнений вида (3.28) определяются множители Лагранжа которые используются для нахождения функции входного распределения:

Экспонента в (3.29) обеспечивает положительность решения Сам функционал энтропии существенно нелинеен, что обусловливает интересную особенность уравнений (3.29): они могут содержать пространственные частоты, которые отсутствовали в спектре искаженного изображения. Это позволяет говорить о возможности «сверхразрешения», т. е. восстановлении информации, уничтоженной системой формирования с ограниченной полосой (эффекту сверхразрешения и оценке его возможностей посвящена гл. 5). Отметим также, что решения, получаемые на основе (3.29), обладают повышенным качеством по сравнению с линейными алгоритмами восстановления, однако требуют решения сложной системы нелинейных уравнений.

Выражению для энтропии в форме (3.19) существует альтернатива, предложенная Бургом для оценок спектров мощности [60]. Эта форма энтропии имеет следующий вид:

Метод восстановления на основе выражения (3.30) также можно использовать в практике обработки изображений. Пусть нам известны зашумленные отсчеты спектра

где соответственно отсчеты спектров Наложим ограничение на расхождение истинных и зашумленных отсчетов спектра наблюдаемого изображения [115]:

Тогда для нахождения решения требуется максимизировать более простой функционал:

Необходимо отметить, что в последнее время появилось большое число алгоритмов на основе как (3.19), так и (3.30), использующих при этом самые разнообразные ограничения, вытекающие из постановки каждой конкретной задачи. Правда, наличие двух норм энтропии вызывает некоторое сомнение, во-первых, из-за того, что неясно, какую из них использовать на практике, а во-вторых, из-за недостаточно четкой постановки задачи восстановления.

Существует еще одна интересная особенность алгоритмов, основанных на поиске максимума энтропии. Обратимся к выражениям (3.27)-(3.29) для случая идеальной системы формирования, но при наличии аддитивного шума Нетрудно видеть, что применение алгоритма максимума энтропии в этом случае претендует на выделение изображения из шума без каких-либо априорных характеристик шума и сигнала. Однако более внимательный анализ показывает, что решение с помощью уравнений вида (3.28) дает парадоксальный результат: сигнал и шум оказываются связаны линейной зависимостью. Действительно, оценка сигнала здесь равна

а оценка шума будет:

В практических приложениях для избежания этого эффекта выражение для энтропии шума берут с некоторым весовым коэффициентом и вместо (3.24) рассматривают следующий функционал:

Этот прием, однако, оставляет неясным физический смысл производных преобразований.

Еще один недостаток метода максимума энтропии состоит в том, что наилучшие результаты с его помощью получаются при восстановлении объектов, состоящих из отдельных импульсов на однородном фоне, а попытки применения метода к пространственно протяженным объектам вызывают появление флуктуаций [60].

Изложенные результаты, касающиеся методов максимума энтропии и максимума информации, могут быть объединены

в единую схему, основанную на построении алгоритмов оценивания плотности распределения с помощью метода максимального правдоподобия. Тем самым рассмотренные алгоритмы можно включить в группу методов статистической регуляризации, описанных в § 2.4. Отличие лишь в том, что эти алгоритмы основаны на другой статистической модели — представлении самого изображения как плотности вероятности. Такая модель сразу же приводит к нелинейности рассматриваемых функционалов [98]. Однако отмеченные ранее недостатки заставляют искать алгоритмы, которые, сохраняя преимущества теоретико-информационных методов восстановления (неограниченность по полосе частот, неотрицательность решения и т. п.), позволяют восстанавливать более широкий класс изображений.

1
Оглавление
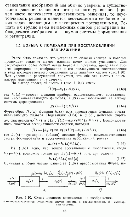
email@scask.ru