Главная > Оптическая голография, Т.2
НАПИШУ ВСЁ ЧТО ЗАДАЛИ
СЕКРЕТНЫЙ БОТ В ТЕЛЕГЕ
<< Предыдущий параграф Следующий параграф >>
Пред.
След.
Макеты страниц

Распознанный текст, спецсимволы и формулы могут содержать ошибки, поэтому с корректным вариантом рекомендуем ознакомиться на отсканированных изображениях учебника выше

Также, советуем воспользоваться поиском по сайту, мы уверены, что вы сможете найти больше информации по нужной Вам тематике

ДЛЯ СТУДЕНТОВ И ШКОЛЬНИКОВ ЕСТЬ
ZADANIA.TO

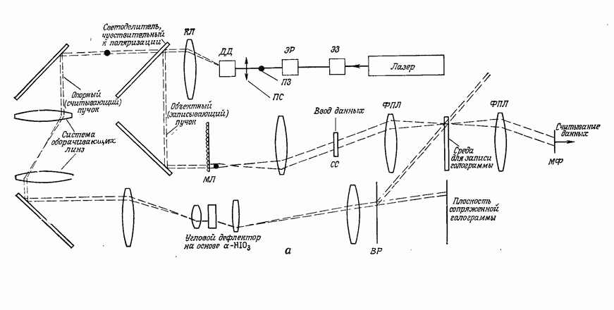
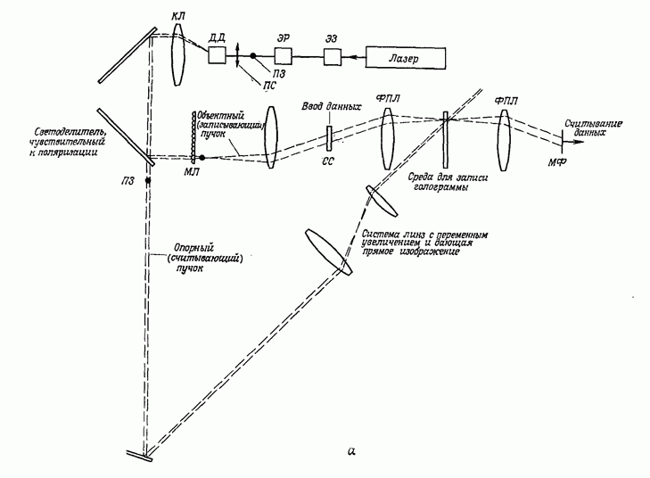
10.2.4. Применение голограмм сфокусированного изображения, записанных на рельефе поверхности

Этот мобильный тип голограмм допускает различные методы записи и считывания. Он позволяет получать как позитивные, так и негативные цветные системы, а также использовать схемы кодирования изменяющимся цветом.

10.2.4.1. Позитивная запись и восстановление

Гетерохромные цветные изображения с голограмм, записанных на рельефе поверхности, можно получить, применяя сложение цветов. По сравнению с процессом вычитания этот процесс дает гораздо больший диапазон цветов.

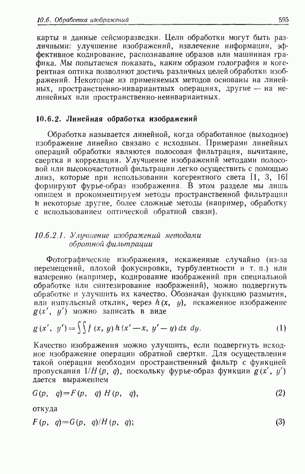
На рис. 6 показана цветовая диаграмма (Международной комиссии по освещению), определяющая положение различных цветов в координатах визуального отклика. Эта диаграмма

Рис. 6. (см. скан) Цветовая диаграмма показывающая, какие цвета можно получить при смешивании первичных цветов. Сплошной линией ограничена площадь, перекрываемая фильтрами и 25; штрих-пунктирной линией ограничена площадь, занимаемая всеми известными полиграфическими красками, и штриховой линией — площадь, занимаемая цветами в нулевом дифракционном порядке.

позволяет определить конкретную смесь первичных цветов, необходимую для получения данного цвета. Площадь, ограниченная спектральным локусом (положением цветов чистого спектра) и прямой линией, соединяющей крайние красную и синюю точки, включает в себя все видимые цвета.

Наиболее распространенный пример получения изображения путем сложения первичных цветов — это цветное телевидение. Первичные цвета здесь выбраны так, чтобы получить наибольший объем воспроизводимых цветов (наибольшую площадь, заключенную в треугольнике, вершины которого определяются первичными координатами красного, зеленого и синего цветов). Однако в действительности достижимые в телевидении цвета определяются характеристиками фильтров, применяемых в телекамере, и люминофором, нанесенным на экран приемной телевизионной трубки.

Первичные цвета для голографии можно выбрать таким образом, чтобы они располагались к локусу по крайней мере столь же близко, как и в цветном телевидении, а при необходимости и непосредственно на локусе. В первом случае для каждого первичного цвета используются широкополосные фильтры, а во втором — узкополосные интерференционные фильтры.

Сложение цветов можно осуществить голографическим методом, записывая суперпозицию трех голограмм. Каждая из этих трех голограмм имеет компоненту освещенности объекта, полученную благодаря фильтрации спектральной функцией пропускания соответствующего первичного цвета. Например, транспаранты разделения трех цветов при записи цветного изображения выполняются на черно-белой пленке.

Транспаранты разделения трех цветов, используемые при записи голограмм как объекты, обычно изготавливаются путем экспонирования фотопленки цветным изображением через соответствующий набор трех фильтров первичных цветов. Это может в процесс записи голограммы внести нелинейность пленки, что повлечет за собой искажение цвета в окончательной записи.

Исправить такое положение можно следующим образом:

1) не следует выходить за пределы линейного участка кривой Хюртера — Дриффельда однако это может привести к уменьшению динамического диапазона;

2) выполнить преобразование аналоговой информации на пленке в цифровую методом полутонового растрирования (однако при этом, если шаг растра не слишком мал по сравнению с элементом разрешения, может возникнуть муар);

3) применять коррекции с помощью полиграфических разверты-вателей.

В последнем случае цветной оригинал оптически считывается и его изображение преобразуется в электрические сигналы, которые затем подвергаются электронной обработке. С помощью микро-ЭВМ

осуществляются запрограммированные гамма-коррекция, расширение или сжатие диапазона плотности и другие виды коррекции. Благодаря широким возможностям этого метода можно также скорректировать в обработанных данных собственные нелинейности голограммы. Эти данные подаются затем на модулятор света, который создает на фотографической пленке изображение путем сканирования синхронно со считыванием оригинала. Такие развертыватели дают набор из четырех и более разделенных по цвету изображений, поскольку в полиграфии используются четыре и более красок для печати, однако для голографической записи их требуется только три. При записи каждое из трех разделенных по цвету изображений последовательно регистрируется на отдельном голографическом кадре.

Рис. 7. Геометрия схемы записи с целью получения квазилинейных полос на голограммах сфокусированного изображения.

С помощью голограммы сфокусированного изображения можно получить требуемую линейную структуру полос методом, схема которого иллюстрируется на рис. 7. Важным условием получения прямых полос с постоянной частотой следования является одинаковая кривизна волновых фронтов объектного и опорного пучков (более подробно об этом см. в § Объектный волновой фронт определяется радиусом где А — точка пересечения оси со второй главной плоскостью, в которой расположена линза, точка на голограмме.

Кривизна опорного волнового фронта определяется отрезком Когда кривизны обоих волновых фронтов одинаковы; в случае полосы являются в достаточной мере прямыми и при малых значениях угла имеют практически постоянную частоту следования. Фактически кривизна полос, обусловленная более высокими значениями отношения к и градиент частоты следования полос, возникающий при углах падения опорного пучка, близких к 30°, могут быть хорошо считаны при значениях до и более и [4].

Характеристики этой картины интерференционных полос позволяют осуществить запись трех разделенных по цвету изображений объектов на один кадр таким образом, что становится возможным считывание объекта при помощи относительно простой аппаратуры.

а. Цветокодирование. Мы опишем три метода, позволяющие идентифицировать первичные цвета, выделенные из записи трех наложенных голограмм; два из этих методов применимы к позитивному процессу сложения цветов, а третий пригоден для негативного процесса вычитания цветов. В первых двух случаях наложение первичных картин полос снижает общую дифракционную эффективность до значений, меньших, чем те, которые достигаются в случае отдельной картины полос.

Если друг на друга наложены три картины полос, то интенсивность считывающего света от каждой составляющей можно оценить при следующих предположениях:

1) каждая компонента имеет одну и ту же дифракционную эффективность в первом порядке;

2) существенную роль играют лишь составляющие первого порядка;

3) любой из восстанавливающих источников имеет одну и ту же интенсивность

На рис. 8 показаны три наложенные друг на друга дифракционные решетки и три первичных источника свет от которых падает на решетки под углами соответственно. Пусть каждая решетка имеет дифракционные эффективности в первом и нулевом порядках соответственно

Рис. 8. Вклады, даваемые наложенными друг на друга дифракционными решетками при использовании трех считывающих пучков.

Интенсивность света, дифрагированного вдоль оси считывания от решетки равна Для простоты будем считать Если имеется только одна решетка, то яркость изображения будет равна однако когда присутствуют остальные две решетки, то на каждой из них свет дифрагирует так, как показано на рис. 8, и яркость

изображения от решетки уменьшается. Член первого порядка от действует как член нулевого порядка от

Свет, дифрагированный на в первом порядке, нормально падает на решетку на которой дифрагирует в два первых порядка и в нулевой порядок Решетка вызывает дальнейшие потери, поскольку на ней образуются еще два первых порядка (то), а вклад в изображение от первой решетки определяется нулевым порядком

Свет от остальных двух считывающих источников падающий под углами подвергается тем же изменениям при прохождении этих решеток, т. е. свет дифрагирует на решетке причем свет в первом дифракционном порядке распространяется вдоль оси. Этот свет падает на решетки под прямым углом, и каждая из них отбирает часть интенсивности света, образующего изображение. В табл. 1 показано, как влияют на изображение различные значения и вклады каждой решетки в наложенное изображение.

Таблица 1 (см. скан) Вклады в изображение от решеток и считывающих источников

Соответствующие результаты приведены также на рис. 9. Нетрудно видеть, что для получения максимальной яркости изображения необходимо, чтобы эффективность трехкомпонентной голограммы составляла около 21%. При этом вклад в изображение от любой составляющей равен вкладу от всех трех составляющих; однако если участок голограммы содержит лишь две первичные составляющие, то соответствующая часть восстановленного изображения будет примерно на 10% ярче, чем области, имеющие одну или три первичные составляющие. Таким образом, красный, синий и зеленый цвета дают белый свет той же интенсивности, но цвета, составленные из двух первичных, например желтый, голубой и пурпуровый, будут несколько ярче, чем белый.

Рассмотренные приближения позволяют определять голографи-ческую экспозицию для каждой первичной составляющей. Можно также выполнить подробный анализ с использованием точных выражений, однако сложность вычислений может оказаться неоправданной с точки зрения получения дополнительной точности, поскольку на погрешность записывающей аппаратуры влияют различные другие факторы, требующие проверки и калибровки аппаратуры.

Рис. 9. Сумма вкладов в изображение от каждой из наложенных первичных решеток и от каждого считывающего источника. одиночная решетка; 9 — двухкомпопентная решетка; О — трехкомпонентная решетка.

К этим факторам относятся изменения коэффициента отражения зеркал со временем, а также некоторая разъюстировка, носящая случайный характер и вызывающая различия в интенсивностях света для различных дифракционных порядков.

б. Кодирование пространственной частотой. При кодировании пространственной частотой каждая из первичных цветных голограмм идентифицируется по присущей только ей пространственной частоте полос. Как видно из рис. 10, частота полос для каждой первичной голограммы изменяется с изменением угла падения опорного пучка при экспонировании в каждом цвете. Опорные пучки падают на голограмму под углами которые выбираются из условия совместимости со считывающим устройством. На рис. 11 показана одна из схем считывания, разработанная Гейлом и Кнопом [71.

Голограмма освещается светом двух внеосевых пучков, исходящих из кварцевой лампы с галогенным циклом, допускающей использование простой и малогабаритной конденсорной оптики. Внеосевые пучки формируются отражающими поверхностями которые могут принадлежать набору призм или отражаться плоским зеркалом.

Рис. 10. Запись голограммы сфокусированного изображения при кодировании пространственной частотой.

Рис. 11. Считывание голограмм в случае кодирования изображения пространственной частотой в одном из трех цветов.

Поскольку дифракционные полосы составляющих голограмм параллельны, процесс дифракции, обеспечивающий цветное изображение, может быть ограничен одной плоскостью; следовательно, отражающие поверхности должны направлять считывающий свет в эту плоскость; апертура может представлять собой щель, а нить накаливания лампы — прямую линию.

Коллимированные составляющие светового пучка освещают голограмму под углом Свет, дифрагированный решеткой в первый порядок, проходит через проекционную линзу, которая формирует изображение на экране. Пространственный фильтр (щель) в фокальной плоскости линзы отсекает лишний свет. Составляющими этого света являются высшие дифракционные порядки, а также первые дифракционные порядки, не связанные с первичным цветом составляющей голограммы, подлежащей считыванию.

Одна из составляющих пучка, идущая по оптическому пути считывания под углом освещает синюю составляющую решетку. Для того чтобы синий свет попал в щель, угол дифракции должен выбираться из условия, чтобы пространственная частота решетки Щель имеет достаточную ширину и пропускает необходимую полосу синих длин волн на экран.

Зеленая составляющая записывалась при угле дифракции соответствующем пространственной частоте которая при считывании обеспечивает распространение зеленой компоненты падающего белого света вдоль проекционной оси, проходящей через центр щели. Опять ширина щели такова, что она позволяет зеленому свету в данной полосе длин волн попасть на экран, тогда как остальные цвета блокируются. Красная составляющая объекта записывается при наименьшем угле опорного пучка, что соответствует картине интерференционных полос с наименьшей пространственной частотой, так что при считывании экрана достигнут лишь красные составляющие белого восстанавливающего пучка. Следует заметить, что при очень небольшой ширине щели в изображении воспроизводится наиболее широкая гамма цветов, но за счет яркости на экране. В действительности полоса пропускания для каждого из первичных цветов может быть достаточно широкой при хорошей яркости и удовлетворительном цвете. В частности, ширина полосы первичных цветов, используемая в цветном телевидении, является хорошим компромиссом между цветовой насыщенностью и яркостью. Если транспаранты цветоразделенных изображений выполнены путем последовательного фотографирования цветного изображения через фильтры Wratten 25, 58 и 47В, то полученная ширина полосы пропускания вполне удовлетворительна. Для тоге чтобы получить высокую точность цветопередачи в восстановленном изображении, первичные составляющие необходимо подвергнуть маскированию либо методом, используемым в полиграфии для корректировки всей гаммы цветов, либо методом электронного сканирования цветного оригинала сцены, прошедшего электронную обработку с целью корректировки отдельных цветовых составляющих.

Интересной особенностью этой системы является то, что изображение с составной голограммы можно наблюдать либо в цветном, либо в черно-белом вариантах с помощью простого изменения

ширины щели. При наиболее узкой щели достигается наивысшая насыщенность цвета, а если щель приоткрыть, то насыщенность уменьшается; при широкой щели можно получить черно-белое изображение.

в. Угловое кодирование. В другом методе кодирования трех первичных цветовых составляющих используется угловая ориентация полос в образуемых ими картинах дифракции [3]. Для любой из трех составляющих угол падения опорного пучка определяется различными ограничениями, накладываемыми системой, такими, например, как оптимальное использование среды для записи голограммы; иными словами, пространственную частоту можно выбрать так, чтобы она лежала вблизи максимума модуляционной передаточной функции (МПФ), а также удобством расположения источников считывающего света в малогабаритной системе.

Для сравнения отметим, что кодирование пространственной частотой требует параллельного расположения полос трех составляющих, а это заставляет располагать источники считывающего света в одной плоскости. Отсюда следует, что фактически можно использовать одну или две лампы, но не более. С другой стороны, при наличии трех меридиональных плоскостей, возникающих при угловом кодировании, нужно использовать по паре ламп на плос кость

Разделение источников света для каждого первичного цвета позволяет оптимизировать эффективность ансамбля свет — конденсор — фильтр для любого конкретного цвета. Наоборот, при кодировании пространственной частотой оптимальные условия получаются в том случае, когда щель имеет различную ширину для каждого цвета, но поскольку в системе имеется лишь одна щель, то, добившись оптимизации для одного цвета, мы не получим оптимума для двух других; при этом мы проигрываем либо в яркости, либо в цветопередаче.

Другое преимущество углового кодирования перед частотным — это отсутствие муара, возникающего из-за биений пространственных частот, соответствующих первичным цветам, и ограничивающего разрешение. Недостатками углового кодирования являются дороговизна и сложность работы с тремя считывающими источниками света.

На рис. 12 приведена схема записи в случае углового кодирования. Лазерный пучок светоделителем разделяется на опорный и объектный пучки (рис. 12, а) Объектный пучок фокусируется линзой в месте расположения пространственного фильтра после которого расходящийся пучок попадает на конденсорную пару

На плоской поверхности линзы находится объект, который представляет собой транспарант с записанным на нем

изображением в одном из разделенных цветов. Линза фокусирует падающий свет, который после отражения от зеркала проходит через линзу формирующую изображение на голограмме Опорный пучок после отражения от зеркал проходит через линзу в фокальной плоскости которой установлена точечная диафрагма.

Рис. 12. Запись голограмм сфокусированного изображения в случае углового кодирования, а — показан путь одного из трех опорных пучков; б - положения опорных пучков в соответствующих меридиональных плоскостях.

Она расположена таким образом, что расстояние от нее до голограммы равно расстоянию от второго фокуса линзы формирующей изображение, до голограммы.

При этом с целью получения достаточно прямых полос кривизна волнового фронта опорного пучка согласуется с первоначальной кривизной волнового фронта объектного пучка. Опорный пучок разделяется блоком светоделителя А на три части, которые распространяются по трем первичным меридиональным плоскостям.

Затем зеркала отражают пучки по направлению к центру голограммы. Линзы обеспечивают фильтрацию и коррекцию кривизны волнового фронта для каждого пучка.

С помощью затвора осуществляется поочередное экспонирование тремя опорными пучками, расположенными в меридиональных плоскостях Изображения в разделенных цветах при записи с угловым кодированием получаются так же, как и в случае кодирования пространственной частотой.

Рис. 13. а — считывание голограмм сфокусированного изображения в случае углового кодирования; набор источников света, видимый со стороны линзы.

Очень яркое изображение с фазовых голограмм, кодированных по углу, можно получить, используя устройство считывания, показанное на рис. 13. Для каждого первичного цвета применяется пара источников света (а не один), чтобы получить изображение с более высокой яркостью. Меридиональные плоскости и угол восстановления для синего цвета здесь те же, что и показанные на рис. 12, б, но для зеленого цвета угол восстановления несколько больше, а для красного он значительно больше; при этом должно удовлетворяться соотношение где (частота решетки) составляет при длине волны записывающего света а углы записи равны 30° (для всех трех первичных цветов).

Дополнительная яркость изображения получается, если использовать направленный экран. Такой экран можно покрыть антиотражающим покрытием, чтобы изображения получались высококонтрастными, даже если в помещении светло.

Экран в виде матрицы небольших линз, укрепленных на поверхности конденсорной линзы, обеспечивает не только низкое

отражение, но и наблюдение более яркого изображения, чем экран, представляющий собой простой ламбертовский рассеиватель. Кон-денсорная линза создает изображение апертуры проекционной линзы в плоскости наблюдателя. Глаза наблюдателя должны быть расположены таким образом, чтобы он мог видеть это изображение. Чтобы обеспечить большое поле зрения, поверхность конденсора покрывается маленькими линзами, каждая из которых соответствует элементу изображения. Любая такая линза переносит соответствующий элемент изображения в плоскость наблюдателя. Диаметр участка, занимаемого элементом изображения, создаваемого этой линзой, обратно пропорционален ее фокусному расстоянию. Конденсорная линза обеспечивает совпадение изображений от каждой маленькой линзы с плоскостью наблюдателя.

Отношение яркости изображения, наблюдаемого на направленном экране, к яркости изображения, полученного с использованием ламбертовского рассеивателя, называют «усилением экрана».

Полученный таким способом дисплей обеспечивает на экране яркость если дифракционная эффективность голограмм в среднем равна 15%, а для считывания используются шесть ламп по каждая, но при усилении экрана, равном 30, кажущаяся яркость составляет Ухудшение контраста, связанное с отражением от экрана яркого внешнего света яркостью и эффективной отражательной способности экрана 1%, приводит к значению контраста что позволяет использовать такой дисплей на открытом воздухе в солнечный день.

Разрешение, полученное на этом дисплее, составляет примерно на уровне 50% МПФ. Опорный пучок от гелий-кадмиевого лазера, падающий под углом 30°, создает картину полос с частотой Площадь голограммы Увеличение равно 22, т. е. можно получить изображение размерами около однако при диаметре проекционного экрана см можно наблюдать лишь часть изображения, которому на голограмме соответствует участок диаметром В этом устройстве предусмотрено перемещение голограммы с целью сканирования изображения. Разрешение на экране составляет около и ограничивается проекционной линзой. Это разрешение удовлетворяет критерию, сформулированному в п. 10.2.2.1, когда наблюдение производится с расстояния 63 см.

Каждый из описанных выше методов цветокодирования имеет свои достоинства и недостатки; однако эти методы не обязательно должны быть строго ограничены рамками либо углового кодирования, либо кодирования пространственной частотой. При необходимости можно использовать в конкретных ситуациях комбинацию этих методов [7]. Приведенные выше рассуждения подчерки.

вают дополнительный аспект голографического формирования изображений — цветовой; однако черно-белые изображения можно получать большей яркости, чем цветные, если при кодировании пространственной частотой установить соответствующим образом ширину щели, а в считывающем устройстве системы углового кодирования использовать широкополосные первичные фильтры от ламп.

10.2.4.2. Негативная запись и восстановление

Изображения можно также синтезировать от решеток, используя в качестве носителя информации члены нулевого дифракционного порядка. Отличие этого процесса от рассмотренного выше позитивного процесса, когда дифракционная решетка направляет свет по позитивному пути считывания, состоит в том, что в этом случае свет после дифракции идет по негативному пути считывания; иными словами, в позитивной системе для восстановления изображений используются первые дифракционные порядки, в то время как в негативной системе изображение формируется членами нулевого порядка дифракции.

а. Цвет. В качестве оптимальных первичных цветов выбираются те же стандартные субтрактивные цвета, что и в негативной цветной фотографии, а именно желтый, голубой и пурпуровый.

Этот подход дает несколько преимуществ:

1) при данных значениях эффективности решетки и интенсивности восстанавливающего пучка можно получить более яркие изображения, чем в случае обычных голограмм, использующих дифракцию первого порядка;

2) нет необходимости информационному пучку проходить по внеосевым считывающим путям, так что для считывания можно использовать стандартный проектор для слайдов;

3) голограмму можно записывать в некогерентном свете.

Кноп [10! продемонстрировал яркие цветные изображения с высоким разрешением, полученные методом нулевого дифракционного порядка, в котором фазовая структура имела прямоугольный профиль, а не обычный синусоидальный. Автор не утверждает, что это голография, но аналогия в принципе очевидна.

Кноп в работе [10] показывает, что пропускание составляющей нулевого дифракционного порядка для прямоугольной фазовой решетки равно где а — разность длин оптических путей, и что решетка при где целое число, пропускает весь свет в нулевой порядок, а при а направляет весь свет в высшие порядки. Селективность к цвету основана на зависимости дифракционной эффективности нулевого порядка от длины волны. На рис. 14 показана теоретическая зависимость

пропускания трех наложенных друг на друга составляющих решеток от длины волны.

Постоянная решетки одинакова для всех трех составляющих; амплитуда каждой из трех решеток однозначна для получения первичного цвета. Градации яркости создаются растрированием.

На трех термопластичных пластинках из полихлорвинила были впечатаны электролитической металлической решеткой фазовые структуры с амплитудами для голубого, для пурпурового и для желтого. Измерения пропускания продемонстрировали хорошее согласование с теоретическими значениями. Три первичные компоненты, впечатанные на пластинке, при записи были разделены

Рис. 14. Дифракция нулевого порядка для одиночной прямоугольной фазовой решетки и для трех таких наложенных решеток, а — пропускание в нулевом порядке для прямоугольной фазовой решетки; б - пропускание в нулевом порядке в видимой области спектра для прямоугольной решетки.

Диапазон цветов, который обеспечивает данная система, вполне соответствует как естественному диапазону цветов, так и имеющему место в цветных фильмах и полиграфии. Промежуточные цвета и градации яркости можно получить растрированием первичных изображений. Это выполняется таким же способом, как и для полутоновой печати Как и следовало ожидать, частота растрирования оказалась меньше, чем частота решетки.

Для того чтобы можно было проводить считывание с помощью обычного проектора слайдов, частота решетки выбиралась таким образом, чтобы первые и высшие дифракционные порядки попадали за пределы апертуры считывающей линзы.

Поскольку для большинства проекторов слайдов относительное отверстие равно для всех трех решеток был выбран период, равный На такой системе как с микрофишей, так и с пленкой были продемонстрированы изображения с очень хорошей точностью цветопередачи и высокими значениями разрешения и яркости.

Пресс-формы первичных решеток изготавливают методом контактной печати бинарных поглощающих решеток на фоторезисте с необходимой толщиной для каждого цвета. При этом получается прямоугольный профиль. Последующее покрытие никелем приводит к образованию пресс-формы. Затем металлизированную поверхность покрывают фоторезистом и экспонируют изображением в первичном цвете. Экспонированный фоторезист стравливается, а неэкспонированный остается. Затем пластину помещают в гальваническую ванну, в которой экспонированные участки заполняются жидкостью, а участки с целым фоторезистом с ней не контактируют. Таким образом получаются пресс-формы для каждой первичной решетки.

б. Негативная запись черно-белой информации. Бестенрейнер и сотр. [2] использовали нулевой дифракционный порядок для получения ярких изображений; они записывали фотографии с несущей частотой на отбеленную галогенидосеребряную эмульсию помощью контактной печати. Гленн [8] показал, что голограммы сфокусированного изображения с дифракцией в нулевом порядке могут быть записаны на термопластике.

Гейл [6] разработал новый двухступенчатый метод, с помощью которого можно получить изображения с большой яркостью, высоким контрастом и разрешением, включая градации яркости. В этом методе предпочтение отдается решетке с синусоидальным, а не с прямоугольным профилем, поскольку последняя решетка имеет более узкий минимум функции пропускания от длины волны, чем первая. Таким образом, прямоугольные решетки более удобны для передачи цветных изображений.

На рис. 15 приведена зависимость пропускания синусоидальных решеток от длины волны при нормально падающем свете. Сплошная кривая соответствует одиночной решетке. Если использовать две скрещенные решетки, то можно получить увеличение оптической плотности [9]. Штриховая кривая соответствует расчетным значениям пропускания и плотности скрещенных синусоидальных решеток с одинаковыми амплитудами.

Гейл [6] показал, что подбором относительных амплитуд решеток можно добиться нейтральности «черного»; иными словами, если, например, амплитуда одной решетки а другой то координаты на диаграммах МКО, вычисленные для нулевого порядка, имеют значения которые близко

соответствуют координатам цветного источника, соответствующего нейтральному черному.

Нейтральные градации яркости невозможно получить простым подбором амплитуд решеток, поэтому Гейл использовал метод полутонового растрирования, применяемый в полиграфии.

Он получил прекрасные результаты, используя периоды решетки, равные и точечные растры с частотами (или периодом и предположил, что период можно уменьшить еще вдвое. Записанный кадр размерами проецируемый с -кратным увеличением, давал изображения высокого качества при использовании растра с частотой

Рис. 15. Дифракция нулевого порядка для синусоидальных фазовых решеток. Сплошная кривая получена для одиночной решетки; штриховая кривая — скрещенные решетки с одинаковыми амплитудами

Измеренное им разрешение нерастрированных изображений оказалось около Интервал следования полос в дифракционной картине выбирался из условия где относительное отверстие проекционной линзы; при этом линза выполняла роль пространственного фильтра для высших дифракционных порядков.

1
Оглавление
email@scask.ru