Главная > Краткий курс теоретической механики
НАПИШУ ВСЁ ЧТО ЗАДАЛИ
СЕКРЕТНЫЙ БОТ В ТЕЛЕГЕ
<< Предыдущий параграф Следующий параграф >>
Пред.
След.
Макеты страниц

Распознанный текст, спецсимволы и формулы могут содержать ошибки, поэтому с корректным вариантом рекомендуем ознакомиться на отсканированных изображениях учебника выше

Также, советуем воспользоваться поиском по сайту, мы уверены, что вы сможете найти больше информации по нужной Вам тематике

ДЛЯ СТУДЕНТОВ И ШКОЛЬНИКОВ ЕСТЬ
ZADANIA.TO

§ 92. ВЛИЯНИЕ ВРАЩЕНИЯ ЗЕМЛИ НА РАВНОВЕСИЕ И ДВИЖЕНИЕ ТЕЛ

При решении большинства технических задач систему отсчета, связанную с Землей, считают инерциальной (неподвижной). Тем самым не учитывается суточное вращение Земли по отношению к звездам (о влиянии движения Земли по ее орбите вокруг Солнца см. § 99). Это вращение (один оборот в сутки) происходит с угловой скоростью

Рис. 250

Рассмотрим, как сказывается такое довольно медленное вращение на равновесии и движении тел вблизи земной поверхности.

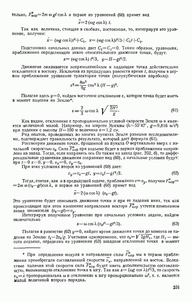
1. Сила тяжести. С суточным вращением Земли связано понятие о силе тяжести, являющейся частью силы тяготения (притяжения к Земле). На материальную точку, находящуюся вблизи земной поверхности, действует сила тяготения разлагающаяся на силы (рис. 250).

Сила направленная к земной оси, сообщает точке то нормальное ускорение которое точка должна иметь, участвуя вместе с Землей в ее суточном вращении; если масса точки , а ее расстояние от земной оси , то и численно

Другая составляющая силы тяготения — сила Р и является величиной, называемой силой тяжести. Таким образом,

т. е. сила тяжести равна разности между всей силой тяготения и той ее составляющей, которая обеспечивает участие точки (тела) в суточном вращении Земли.

Направление силы Р определяет направление вертикали в данном пункте земной поверхности (таким будет направление нити, на которой подвешен какой-нибудь груз; натяжение нити при этом равно Р), а плоскость, перпендикулярная силе Р, является горизонтальной плоскостью. Так как где очень мало, то сила Р и численно, и по направлению мало отличается от силы тяготения FT. Модуль силы Р называют весом тела.

2. Относительный покой и относительное движение вблизи земной поверхности. Если в числе действующих сил выделить силу тяготения FT, то уравнением относительного равновесия (покоя) точки на вращающейся Земле согласно (57) будет

Но в данном случае . Тогда и уравнение примет вид т. е. такой же, какой уравнение равновесия имеет, когда система отсчета, связанная с Землей, считается неподвижной.

Следовательно, при составлении уравнений равновесия тел по отношению к Земле дополнительных поправок на вращение Земли вводить не надо (это вращение учитывается наличием в уравнениях силы Р).

Теперь обратимся к уравнению относительного движения (56), в котором тоже выделим силу тяготения. Тогда получим

Но, как и в предыдущем случае, и уравнение примет вид

Отсюда следует, что когда, при составлении уравнений движения, оси, связанные с Землей, считают неподвижными, то пренебрегают учетом только кориолисовой силы инерции, численно равной

где а — угол между относительной скоростью v точки и земной осью.

Так как угловая скорость Земли очень мала, то если скорость v не очень велика, величиной по сравнению с силой тяжести можно пренебречь. Например, при (скорость обычного артиллерийского снаряда) и значение Fkop составляет только около 1% от силы Р. Поэтому в большинстве инженерных расчетов при изучении движения тел систему отсчета, связанную с Землей, можно действительно считать инерциальной (неподвижной).

Рис. 251

Учет вращения Земли приобретает практическое значение или при очень больших скоростях (скорости полета баллистических ракет), или для движений, длящихся очень долго (течение рек, воздушные и морские течения).

3. Примеры. Рассмотрим, в чем качественно сказывается влияние вращения Земли на движение тел.

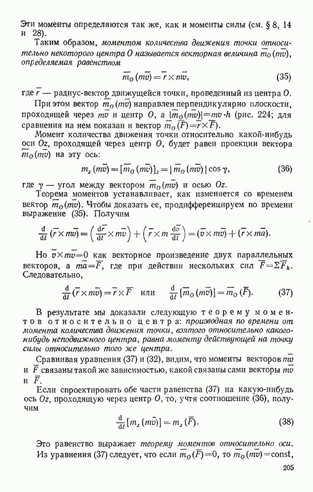
Движение по земной поверхности. При движении точки по меридиану в северном полушарии с севера на юг кориолисово ускорение акор направлено на восток (см. § 67, задача 80), — на запад. При движении с юга на север будет направлена на восток. В обоих случаях, как видим, точка вследствие вращения Земли отклоняется вправо от направления ее движения.

Если точка движется по параллели на восток, то ускорение акор будет направлено вдоль радиуса МС параллели (рис. 251), а сила — в противоположную сторону. Вертикальная составляющая этой силы, направленная вдоль ОМ, вызовет незначительное изменение веса тела, а горизонтальная составляющая, направленная к югу, вызовет отклонение точки тоже вправо от направления ее движения. Аналогичный результат получится при движении по параллели на запад.

Отсюда заключаем, что в северном полушарии тело, движущееся вдоль земной поверхности по любому направлению, будет вследствие вращения Земли отклоняться вправо от направления движения. В южном полушарии отклонение будет происходить влево.

Этим обстоятельством объясняется то, что реки, текущие в северном полушарии, подмывают правый берег (закон Бэра). В этом же причина отклонений ветров постоянного направления (пассаты) и морских течений, а также воздушных масс в циклоне и антициклоне, где вместо движения к центру циклона (область пониженного давления) или от центра антициклона (область повышенного давления) возникает циркуляционное движение воздуха вокруг центра циклона (антициклона).

Вертикальное падение. Чтобы определить направление кориолисовой силы инерции в случае свободно падающей точки, надо знать направление относительной скорости v точки. Так как сила очень мала по сравнению с силой тяжести, то в первом приближении можно считать вектор v, направленным по вертикали, т. е. вдоль линии МО (рис. 251). Тогда вектор будет, как легко видеть, направлен на запад, а сила — на восток (т. е. так, как на рис. 251 направлен вектор v). Следовательно, в первом приближении свободно падающая точка (тело) отклоняется вследствие вращения Земли от вертикали к востоку. Тело, брошенное вертикально вверх, будет, очевидно, при подъеме отклоняться к западу. Величины этих отклонений очень малы и заметны только при достаточно большой высоте падения или подъема, что видно из расчетов, приведенных в § 93.

1
Оглавление
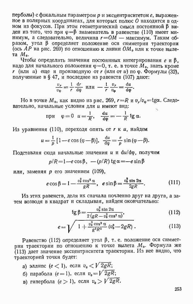
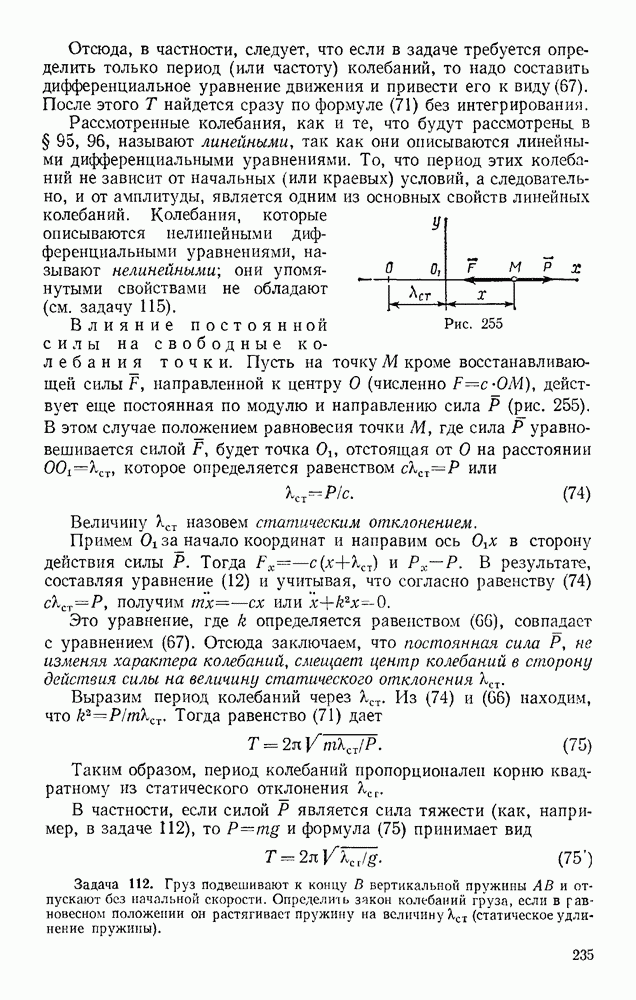
email@scask.ru