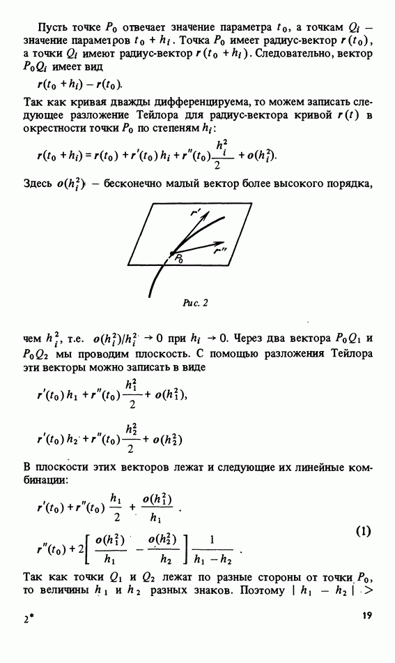
Главная > Дифференциальная геометрия и топология кривых
НАПИШУ ВСЁ ЧТО ЗАДАЛИ
СЕКРЕТНЫЙ БОТ В ТЕЛЕГЕ
<< Предыдущий параграф Следующий параграф >>
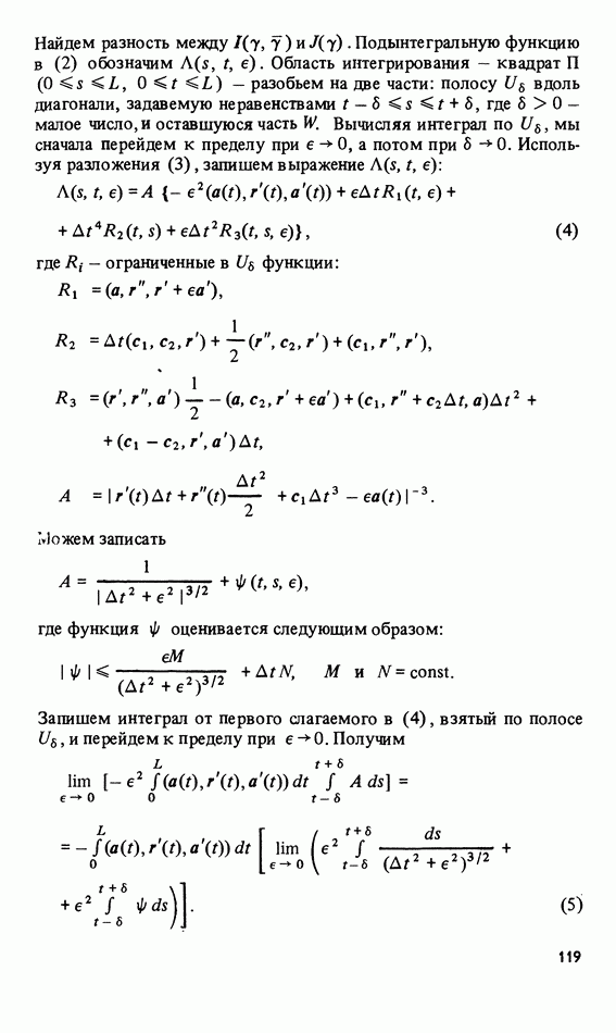
Пред.
След.
Макеты страниц

Распознанный текст, спецсимволы и формулы могут содержать ошибки, поэтому с корректным вариантом рекомендуем ознакомиться на отсканированных изображениях учебника выше

Также, советуем воспользоваться поиском по сайту, мы уверены, что вы сможете найти больше информации по нужной Вам тематике

ДЛЯ СТУДЕНТОВ И ШКОЛЬНИКОВ ЕСТЬ
ZADANIA.TO

§ 17. СПЕЦИАЛЬНЫЕ ПЛОСКИЕ КРИВЫЕ

В аналитической геометрии изучаются свойства кривых второго порядка - эллипса, гиперболы и параболы. Здесь мы кратко рассмотрим некоторые другие специальные кривые.

Лемниската Бернулли - одна из самых замечательных кривых четвертого порядка. Пусть на плоскости выбраны две точки Кривая на плоскости, описываемая точкой Мтак произведение расстояний остается постоянным числом называется лемнискатой. Точки называются ее фокусами. Запишем уравнение лемнискаты. Пусть начало координат расположено в середине отрезка и ось х направлена по этому отрезку. Расстояние между обозначим через . Пусть точка лемнискаты имеет координаты х, у. Координаты точек и будут соответственно и . Имеем

По определению лемнискаты имеем

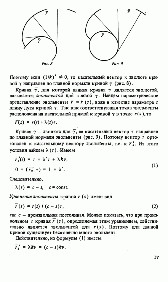
Рис. 17

Рис. 18

Рис. 19

Рис. 20

Из самого определения следует, что кривая симметрична относительно осей координат. Найдем точки пересечения лемнискаты с осью х. Полагая в уравнении (1) для точек пересечения получаем

Если то точки пересечения имеют координаты

В этом случае лемниската имеет вид восьмерки с точкой самопересечения в начале координат (рис. 17).

Пусть Тогда для точки пересечения кривой с осью х имеем Имеются четыре точки пересечения лемнискаты с осью Лемниската в этом случае состоит из двух замкнутых овалов (рис. 18).

Если то имеются лишь две точки пересечения лемнискаты с осью Лемниската является одной замкнутой кривой, гомеоморфной окружности (рис. 19).

При каждом фиксированном уравнение (1) определяет некоторую кривую. При изменении получим семейство кривых (рис. 20). Заметим, что лемнискату можно начертить шарнирным механизмом.

Определяют также лемнискаты с произвольным числом фокусов. Пусть на плоскости взяты точек Кривая, каждая точка которой обладает тем свойством, что произведение ее

расстояний от всех точек имеет постоянное значение, называется лемнискатой с фокусами. Если точка кривой, то

Спираль Архимеда — кривая, которая в полярных координатах задается уравнением

где постоянные. Спираль состоит из бесконечного числа витков. Она начинается в полюсе О полярной системы координат, и при увеличении у точка спирали все более отдаляется от начала координат (рис. 21).

Рис. 21

Рис. 22

С помощью спирали Архимеда любой угол можно разделить на какое угодно число частей, пользуясь при этом еще только циркулем и линейкой. Делается это следующим образом. Допустим, угол нам надо разделить на три равные части. Расположим спираль так, чтобы она касалась в точке О прямой Возьмем какую-нибудь точку пересечения спирали с лучом Обозначим ее через С. Отрезок с помощью циркуля и линейки разделим на три равные части. Проведем окружность с центром в О и радиусом Пусть она пересекается со спиралью в точке Тогда угол будет третьей частью угла Действительно, изменение длины радиус-вектора точки спирали пропорционально углу поворота. Имеем

где длина отрезка Поэтому

Логарифмическая спираль — кривая, найденная независимо Декартом и Торичелли. Она широко используется в технике.

Ее можно часто встретить и в живой природе. В полярных координатах уравнение логарифмической спирали следующее:

где — постоянные. Пусть, например, При кривая неограниченно приближается к полюсу, делая бесконечное число витков, а при точка кривой неограниченно удаляется от полюса (рис. 22).

Имеет место следующее замечательное свойство логарифмической спирали: кривая пересекает все лучи, выходящие из полюса, под прямым углом.

Для доказательства этого свойства найдем угол, который составляет касательный вектор к спирали с полярной осью. Пусть единичный касательный вектор к кривой. Декартовы координаты точки кривой есть

Следовательно, производные декартовых координат по углу имеют вид

Отсюда находим

Единичный касательный вектор к спирали имеет вид

где

Следовательно, угол между и радиус-вектором будет

Приведем примеры некоторых других спиральных кривых. Спираль, наматывающаяся на окружность. В полярных координатах она задается уравнением

Пусть При длина полярного радиуса

Рис. 23

Рис. 24

неограниченно приближается к т.е. кривая наматывается на окружность радиуса с центром в полюсе.

Спираль, наматывающаяся на две окружности. Уравнение ее можно записать в полярных координатах так:

где — положительные постоянные. Пусть тогда изменяется монотонно с изменением и при стремится к т.е. кривая приближается к окружности радиуса При кривая приближается к окружности радиуса лежащей внутри первой.

Локон Аньези - кривая (рис. 23), которая в декартовых координатах задается уравнением

где Она названа, так в честь женщины-математика XVIII в., которая, в частности, доказала, что любое кубическое уравнение имеет три корня.

Циссоида Диоклеса (II в. до н.э.) открыта в поисках решения знаменитой делосской задачи об удвоении куба. Эта кривая строится с помощью окружности. Возьмем окружность радиуса а и в ней диаметр (рис. 24). Проведем касательную прямую к окружности в точке А и через точку О проведем прямую до пересечения с касательной. Точку пересечения обозначим В. Пусть С — точка

пересечения отрезка с окружностью. От точки О на отрезке отложим отрезок равный отрезку Множество получаемых таким образом точек образует циссоиду. Это алгебраическая кривая третьего порядка, задаваемая уравнением

В параметрическом виде она задается так:

Название кривой происходит от греческого названия плюща, форму листа которого напоминает эта кривая.

Интересный класс кривых, имеющих широкое применение в технике, составляют трохоиды или рулетты — такие кривые образуются движением точки какой-нибудь двигающейся кривой по другой неподвижной кривой. К их числу относятся циклоиды, эпициклоиды и гипоциклоиды. Эти кривые получаются движением точки окружности, которая катится без скольжения по некоторой прямой или окружности.

Пусть окружность радиуса а движется по прямой, например по оси х. Тогда каждая взятая на окружности точка описывает циклоиду. Уравнение циклоиды

Докажите, что точки являются особыми для кривой (рис. 25).

Рис. 25

Эпициклоида и гипоциклоида. Пусть по окружности радиуса а движется окружность радиуса Если вторая окружность находится вне первой, то ее точка описывает эпициклоиду (рис. 26). Если же она находится внутри первой окружности, то точка описывает гипоциклоиду (рис. 27).

Эпициклоида называется кардиоидой. Гипоциклоида называется астроидой.

Докажите, что уравнение эпициклоиды —

а уравнение гипоциклоиды —

Конхоиды. Эти кривые обладают тем свойством, что для любой прямой, проходящей через фиксированную точку О, длина ее, отрезка между кривой и некоторой фиксированной прямой постоянна.

Рис. 26.

Рис. 27

Их уравнение

Следовательно, это кривые четвертого порядка. Их также называют конхоидами Никомеда. Для механического вычерчивания их существуют особые приборы "Никомедконхоиды". На рис. 28 представлены изображения этих кривых при различных значениях параметров

Улитка Паскаля — кривая, названная так в честь французского математика XVII в. Этьена Паскаля - основателя Парижской академии наук. Эта кривая является геометрическим местом точек таких, что для прямой длина ее отрезка между кривой и некоторой фиксированной окружностью постоянна (рис. 29).

Рис. 28

Рис. 29

Розами называют кривые, задаваемые уравнением Если к - рациональное число, то кривая алгебраическая четного порядка.

1
Оглавление
email@scask.ru