Главная > Многоволновые волноводы со случайными нерегулярностями
НАПИШУ ВСЁ ЧТО ЗАДАЛИ
СЕКРЕТНЫЙ БОТ В ТЕЛЕГЕ
<< Предыдущий параграф Следующий параграф >>
Пред.
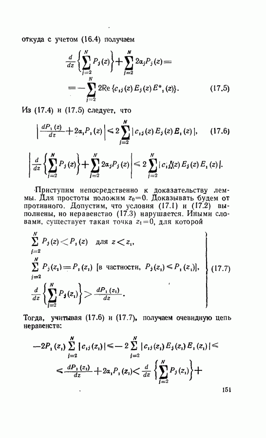
След.
Макеты страниц

Распознанный текст, спецсимволы и формулы могут содержать ошибки, поэтому с корректным вариантом рекомендуем ознакомиться на отсканированных изображениях учебника выше

Также, советуем воспользоваться поиском по сайту, мы уверены, что вы сможете найти больше информации по нужной Вам тематике

ДЛЯ СТУДЕНТОВ И ШКОЛЬНИКОВ ЕСТЬ
ZADANIA.TO

11.4. Зависимость qj от расположения нерегулярностей

Исследуем свойства средних погонных потерь Для этого введем в рассмотрение еще одну характеристику случайного процесса -спектральную плотность

В этих обозначениях записывается следующим образом:

Поясним смысл функции В радиотехнике, когда рассматривают процессы, случайные во времени, аналогичную функцию называют плотностью распределения энергетического спектра процесса, а интеграл а равен мощности, сосредоточенной в полосе

В данном случае эти понятия сохраняют смысл, с тем лишь отличием, что частоты здесь имеют размерность не обратного времени, а обратной длины, т. е. спектр является пространственным.

Покажем, что функция характеризует взаимное расположение нерегулярностей по длине волновода. Действительно, является спектральной плотностью коэффициента связи Согласно результатам, приведенным в § 6 и 7, коэффициент связи пропорционален либо скорости изменения параметров сечения волновода, т. е. производной величины нерегулярностей, либо кривизне оси, (при плавных изгибах) второй производной отклонения оси от некоторого среднего положения. Известно, что спектральная плотность производной случайного процесса равна произведению

спектральной плотности этого процесса на Таким образом, спектральная плотность коэффициента связи есть произведение некоторой неслучайной функции не зависящей от статистических свойств нерегулярностей, и спектральной плотности случайнрго процесса, характеризующего величину нерегулярностей волновода, вызывающих (частичный) переход рабочей волны в

Поэтому согласно формуле (11.22) средние потери на преобразование зависят не только от величины нерегулярностей (т. е. от но и от их взаимного расположения по длине волновода. Точнее, процесс двойного преобразования основной волны в и обратно, приводящий к дополнительным потерям основной волны, определяется в основном лишь теми гармониками в спектре соответствующих нерегулярностей, которые расположены в узкой полосе вокруг «частоты» или, другими словами, которые имеют период, близкий к длине волны биений между основной и волнами.

Гармоники, близкие к следует учитывать, несмотря на их отсутствие в (11.22), поскольку при выводе формулы (11.18), откуда в конечном счете получена формула (11.22), пренебрегали множителем под интегралом (11.15). Более точный расчет, который здесь опускаем, показывает, что вместо значения в формуле (11.22) должна стоять сумма:

Заметим, что весовая функция становится крайне малой для порядка десяти, а отношение для применяемых многоволновых волноводов и для всех практически возникающих паразитных вол» имеет порядок Таким образом, второй интеграл можно в приведенной сумме не учитывать, а первый интеграл можно приблизительно записать следующим образом:

(пределы ±10, конечно, условны; здесь должна стоять величина порядка 10).

В пределе при этот интеграл равен Однако средний погонный коэффициент зависит от значений спектральной плотности не только в одной точке а в некоторой полосе вокруг этой точки, ширина которой практически не превышает нескольких процентов от (точнее, имеет порядок не более

1
Оглавление
email@scask.ru