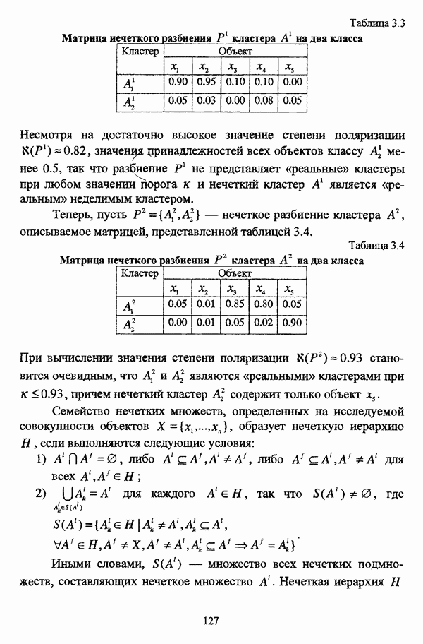
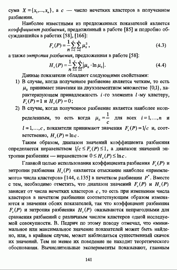
Главная > Нечеткие методы автоматической классификации
НАПИШУ ВСЁ ЧТО ЗАДАЛИ
СЕКРЕТНЫЙ БОТ В ТЕЛЕГЕ
<< Предыдущий параграф Следующий параграф >>
Пред.
След.
Макеты страниц

Распознанный текст, спецсимволы и формулы могут содержать ошибки, поэтому с корректным вариантом рекомендуем ознакомиться на отсканированных изображениях учебника выше

Также, советуем воспользоваться поиском по сайту, мы уверены, что вы сможете найти больше информации по нужной Вам тематике

ДЛЯ СТУДЕНТОВ И ШКОЛЬНИКОВ ЕСТЬ
ZADANIA.TO

3.2.2.6. Алгоритм Даве — Сена

(FRC algorithm) [73] использует вспомогательные значения для построения значений принадлежности и минимизирует критерий отыскивая решение

Параметры алгоритма:

с — число нечетких кластеров в искомом разбиении Р;

у — показатель нечеткости классификации,

Схема алгоритма:

1. Выбирается начальное разбиение на с нечетких классов, так что матрица начального разбиения имеет с строк и столбцов; полагается b

2. Полагается

3. Вычисляются значения в соответствии с соотношением

для всех с использованием вновь вычисленных значений принадлежности если и предыдущих значений принадлежности при

4. Производится пересчет значений принадлежности в матрице в соответствии с соотношением

5. Если то полагается и осуществляется переход на шаг 3;

6. Полагается если разница между полученным и предыдущим разбиениями не превышает некоторой выбранной меры отклонения или достигнуто заданное число итераций осуществляется останов алгоритма; в противном случае осуществляется переход на шаг 3.

1
Оглавление
email@scask.ru