Главная > Общая электротехника с основами электроники
НАПИШУ ВСЁ ЧТО ЗАДАЛИ
СЕКРЕТНЫЙ БОТ В ТЕЛЕГЕ
<< Предыдущий параграф Следующий параграф >>
Пред.
След.
Макеты страниц

Распознанный текст, спецсимволы и формулы могут содержать ошибки, поэтому с корректным вариантом рекомендуем ознакомиться на отсканированных изображениях учебника выше

Также, советуем воспользоваться поиском по сайту, мы уверены, что вы сможете найти больше информации по нужной Вам тематике

ДЛЯ СТУДЕНТОВ И ШКОЛЬНИКОВ ЕСТЬ
ZADANIA.TO

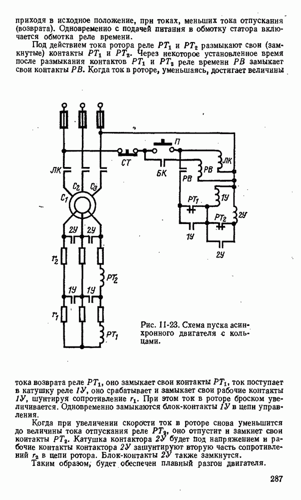
11-10. Плавкие предохранители

Для защиты установок от токов короткого замыкания служат плавкие предохранители, в которых при коротком замыкании перегорает специальная вставка из меди, цинка, свинца или серебра. Свинец, его сплавы и цинк плавятся при низкой температуре (200-240°С), что хорошо, но они имеют малую проводимость и вставки из них получаются большого сечеиия. Вставки из меди, имея хорошую проводимость, плавятся при высокой температуре (1 080-960°С). Серебряные вставки дороги и применяются при напряжениях более 1 000 В и малых токах. Наиболее часто применяют посеребренные (для защиты от окисления) медные вставки, - на которые напаивают «растворители» — свинцовые или оловянные шарики (см. ниже).

На рис. 11-12 показан внешний вид пробочного предохранителя и разрез его.

Рис. 11-12. Пробочный предохранитель.

На фарфоровое основание пробки надета тонкостенная металлическая муфта с резьбой 4 для ввинчивания пробки в резьбу 3 патрона предохранителя. От зажима ток идет по пути — металлическая пластина 2, патрон 3, муфта с резьбой 4, плавкая вставка контакт 6 к зажиму 7. Смеиа пробки (рис. 11-12, в) производится за фарфоровое основание без прикосновения человека к токоведущим частям. Пробочные предохранители применяются при напряжения до 380 В и токах до 60 А.

Другой предохранитель трубчатого типа показан на рис. 11-13. На изолирующей плите 1 между контактными стойками 2 как нож рубильника вставлен предохранитель 3 в виде фибровой трубки. Эта трубка разборная, плотно закрытая латунными колпаками 4. Детали I служат для крепления плавкой вставки 6 и как ножи для включения в стойки 2. При коротком замыкании плавкая вставка плавится одшр временно в нескольких узких местах, что способствует быстрому гашению электрической дуги.

Под влиянием электрической дуги часть фибры переходит в газ состоящий из водорода, углекислоты и водяных паров. Внутри труби развивается давление до и дуга быстро гасится На рис. 11-14 показан предохранитель типа применяемы при напряжении до 500 В на токи с разборным патроном наполненным кварцевым песком.

В контактных стойках 2 изолирующей плиты 1 зажимаются ножи предохранителя 3. Плавкие вставки 7 из тонких медных лент, прикрепленные к ножам, находятся в кварцевом песке 6, заполняющем фарфоровую трубку 5 с крышками 4.

Рис. 11-13. Предохранитель трубчатого типа ПР-2.

Рис. 11-14. Предохранитель типа ПН-2.

На средней части вставок наплавлены перемычки 9 из олова. При перегрузках олово плавится, способствуя разрушению и перегоранию медной ленты. При коротких замыканиях ленты перегорают V перфораций 8. Для токов 15—60 А применяется предохранитель НПН с неразбориым патроном, заполненным также кварцевым песком.

1
Оглавление
email@scask.ru