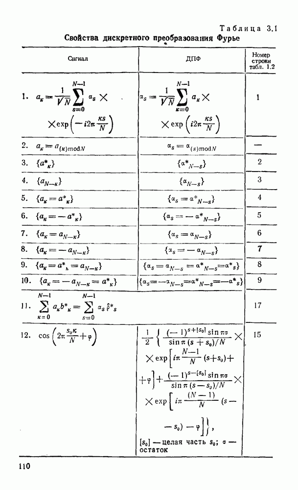
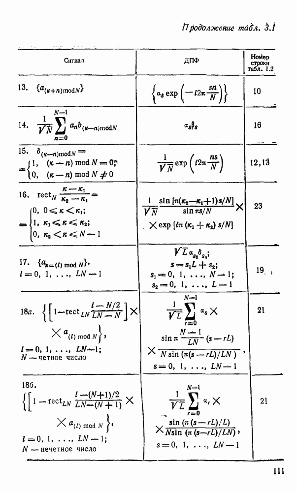
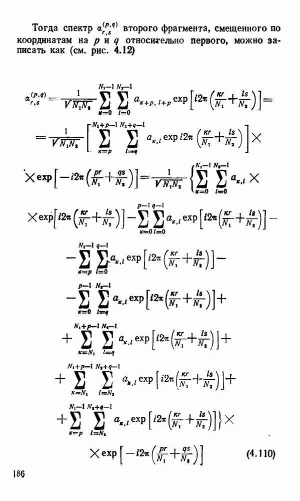
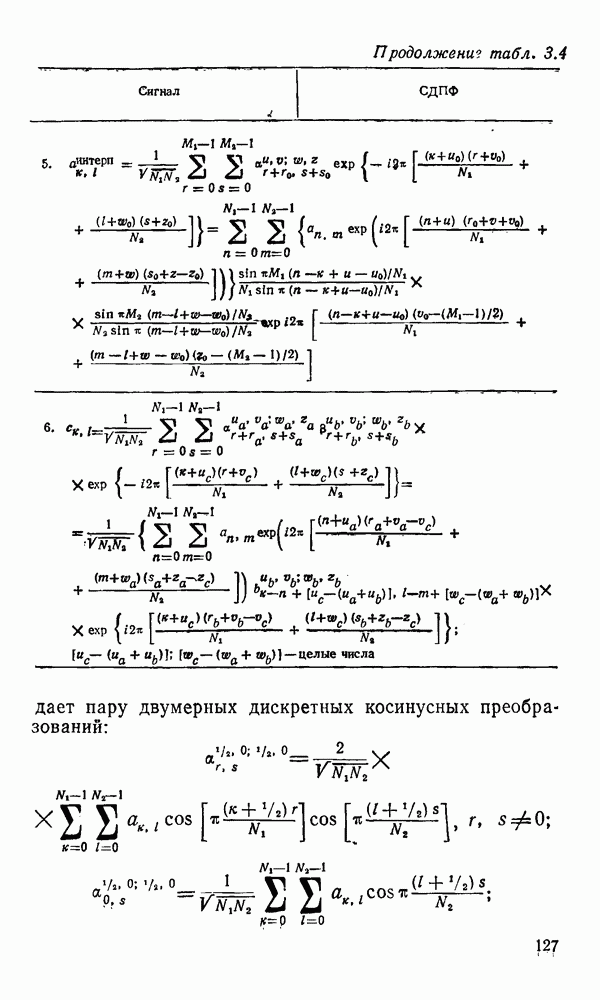
Главная > Введение в цифровую обработку изображений
НАПИШУ ВСЁ ЧТО ЗАДАЛИ
СЕКРЕТНЫЙ БОТ В ТЕЛЕГЕ
<< Предыдущий параграф Следующий параграф >>
Пред.
След.
Макеты страниц

Распознанный текст, спецсимволы и формулы могут содержать ошибки, поэтому с корректным вариантом рекомендуем ознакомиться на отсканированных изображениях учебника выше

Также, советуем воспользоваться поиском по сайту, мы уверены, что вы сможете найти больше информации по нужной Вам тематике

ДЛЯ СТУДЕНТОВ И ШКОЛЬНИКОВ ЕСТЬ
ZADANIA.TO

2.6. Другие подходы к дискретизации

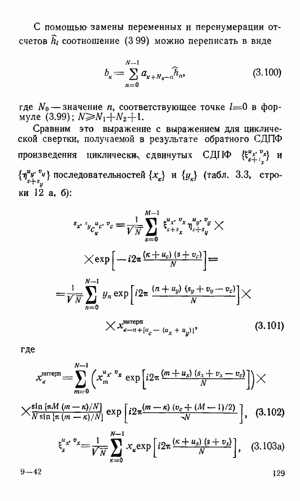
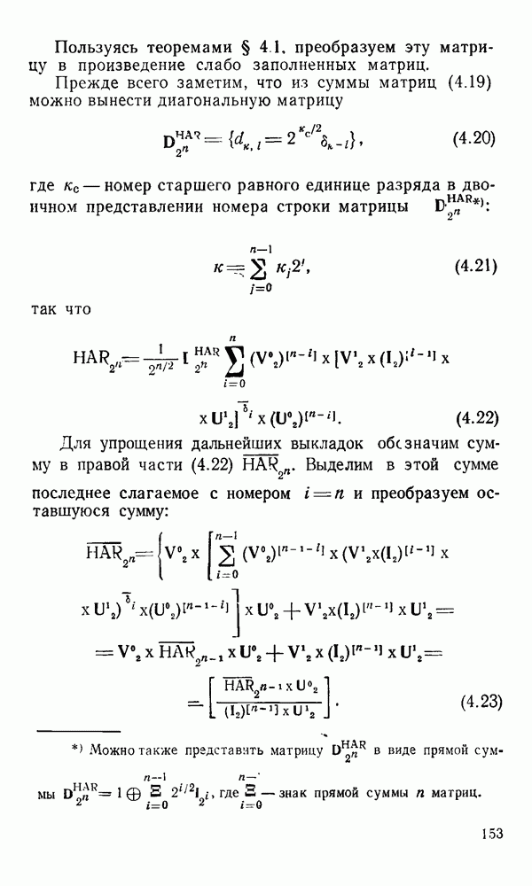
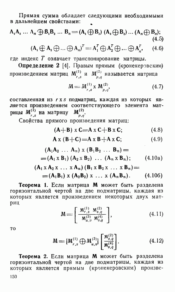
Теорема отсчетов дает правило дискретизации сигналов с ограниченным спектром. Чтобы ее использовать для дискретизации изображений, необходимо знать форму и размеры фигуры, ограничивающей спектр изображений. Эти данные иногда непосредственно связаны с известными конструктивными характеристиками изображающих систем (скажем, с характеристиками объективов и фотопленки для фотографических систем). Но во многих случаях они неизвестны, либо неестественны для описания класса изображений, для которых необходимо выбрать параметры дискретизации. Кроме того, не всегда удобно описывать искажения изображений вследствие дискретизации искажением их спектров, как это удобно при использовании теоремы отсчетов.

В этих случаях параметры дискретизации — форму растра, шаг дискретизации — выбирают, исходя из более простых критериев оценки ошибки дискретизации и задаваясь конкретным способом интерполяции отсчетов при восстановлении непрерывного изображения. Одним из таких критериев оценки ошибки является критерий максимального значения отличия сигнала от результата его восстановления по дискретному представлению. Учитывая реальные характеристики устройств воспроизведения изображений, считают, например, что при восстановлении происходит ступенчатая интерполяция его отсчетов (при квадратной апертуре). Поэтому задаются квадратным растром дискретизации, а расстояние между отсчетами выбирают так, чтобы на этом расстоянии сигнал не мог измениться больше, чем на заданную величину ошибки. Для этого нужно, конечно, задаться

ограничениями на возможную скорость изменения сигнала изображения по координатам, скажем, на максимальное значение его производных. Если эта величина неизвестна, то можно построить устройство дискретизации, которое автоматически измеряет отличие текущего значения сигнала от его значения в ближайшем отсчете и выбирает следующий отсчет там, где это отличие достигает заданного порога ошибки. Такой способ дискретизации называется адаптивной дискретизацией. Очевидно, что при адаптивной дискретизации расстояние между отсчетами непостоянно. Поэтому этот способ, используемый иногда для экономного кодирования изображений для дискретных каналов связи, при представлении изображений в цифровых процессорах для цифровой обработки неудобен и не применяется. Он может, однако, использоваться при архивном хранении изображений в запоминающих устройствах цифровых процессоров.

Наконец, в некоторых случаях не удается найти и сформулировать какой-либо определенный критерий точности дискретизации изображений. Тогда решение о выборе параметров дискретизации приходится принимать, основываясь на полученных эмпирическим путем данных о требуемом количестве отсчетов на объект минимальной площади или других подобных показателях.

В описанных способах дискретизации изображений дискретным представлением служат отсчеты сигнала, что, как уже отмечалось, соответствует представлению сигнала по отсчетным функциям и -функциям. В последнее время при преобразовании излучения в дискретный электрический сигнал находят применение методы представления сигналов по иным базисным функциям. При использовании этих методов измеряемое поле излучения пропускают через сменные кодирующие маски, функция пропускания которых соответствует каждой базисной функции, и затем измеряют энергию излучения за маской, т. е. коэффициент представления поля излучения по данной базисной функции. В качестве масок удобнее всего использовать бинарные маски (прозрачные или непрозрачные), соответствующие базисным функциям с двоичными значениями (например, функциям Уолша). Такой способ дискретизации получил название мультиплексного кодирования [90] или метода кодированных апертур [81]. Он находит применение

в устройствах измерения и дискретизации слабых излучений (радиоактивного, рентгеновского, инфракрасного и т. п.) для увеличения чувствительности датчиков.

Краткий обзор этих методов можно найти в [125, 126].

1
Оглавление
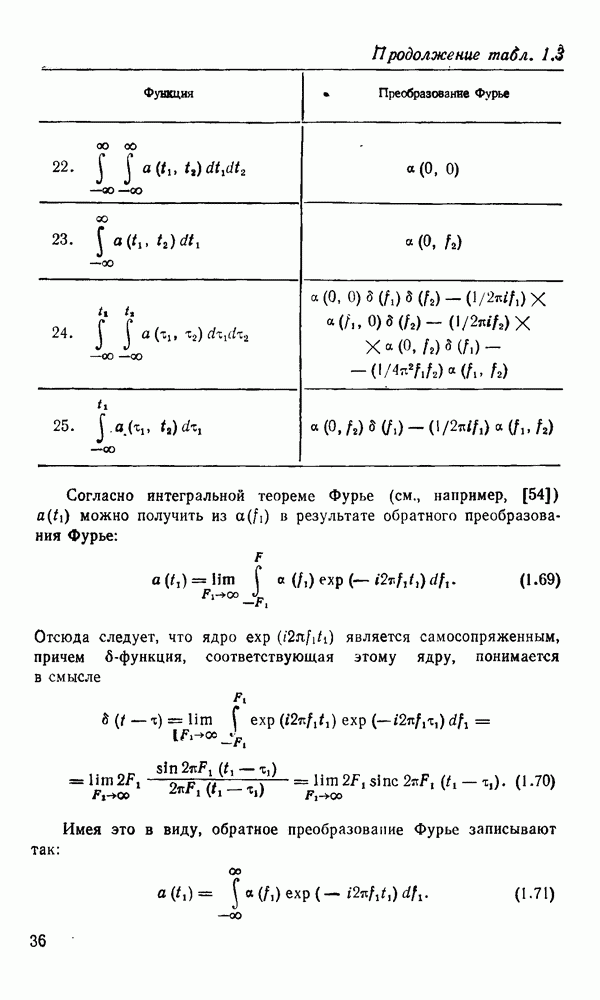
email@scask.ru