Главная > Физика черных дыр
НАПИШУ ВСЁ ЧТО ЗАДАЛИ
СЕКРЕТНЫЙ БОТ В ТЕЛЕГЕ
<< Предыдущий параграф Следующий параграф >>
Пред.
След.
Макеты страниц

Распознанный текст, спецсимволы и формулы могут содержать ошибки, поэтому с корректным вариантом рекомендуем ознакомиться на отсканированных изображениях учебника выше

Также, советуем воспользоваться поиском по сайту, мы уверены, что вы сможете найти больше информации по нужной Вам тематике

ДЛЯ СТУДЕНТОВ И ШКОЛЬНИКОВ ЕСТЬ
ZADANIA.TO

§ 7.4. Электромагнитные поля в вакууме в окрестности черных дыр

Прежде чем переходить к описанию магнитосферы вращающейся черной дыры, возникающей в условиях, когда на нее происходит аккреция замагниченного газа (см. об этом следующий параграф), приведем в качестве иллюстраций решения следующих задач об электромагнитном поле в вакууме:

1) электрический заряд в вакууме в метрике Шварцшильда [Копсон (1928), Лине (1976), Ханни, Руффини (1973)];

2) магнитное поле в вакууме в метрике Керра, однородное на бесконечности [Уолд (1974b), Торн, Макдональд (1982), Кинг, Лазота (1977)].

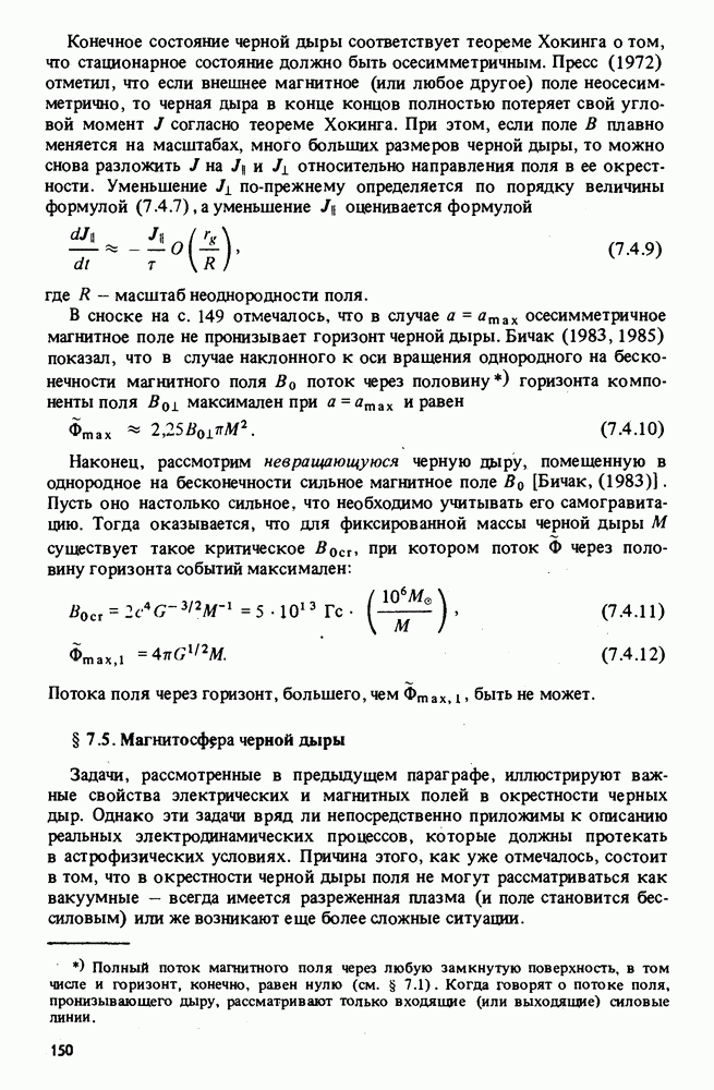
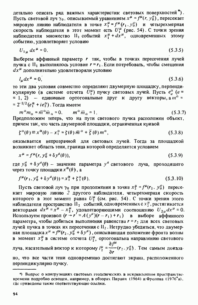
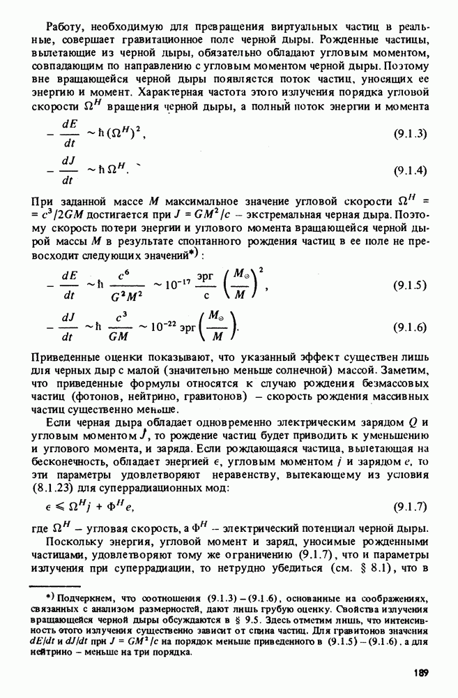
Начнем с задачи 1. Пусть заряд покоится в координатах Шварцшильда при Задача сводится к решению системы -функцией для Условия (7.2.15), (7.2.16) выполняются при Из (7.2.13) и (7.2.14) следует тогда отсутствие внешнего магнитного поля. Отсутствуют и внешние токи. Тем самым [см. выражения (7.3.2) и (7.3.3)] равен нулю поверхностный ток на

Рис. 70. Силовые линии электрического поля пробного покоящегося заряда в метрике Шварцшильда в сечении силовые линии на искривленной поверхности, геометрия которой совпадает с сечением метрики Шварцшильда; в) то же самое в проекции на плоскость («вид сверху»). На горизонте изображено распределение фиктивного поверхностного заряда а Заряд считается положительным

горизонте Из условия (7.3.7) следует, что горизонта и электрические силовые линии пересекают его ортогонально. Полный поток через горизонт равен нулю (черная дыра не заряжена). С этими граничными условиями решение (7.2.17) с позволяет найти о, а затем из (7.2.11) найти (в этом параграфе везде, кроме окончательных формул, положено

где единичные физические векторы вдоль направлений и в соответственно, а

Картина электрических силовых линий изображена на рис. 70. На границе черной дыры поверхностная плотность заряда определяется (7.3.1):

Будем приближать заряд к горизонту На расстоянии от горизонта силовые линии становятся практически радиальными, а напряженность поля стремится к Таким образом, общая картина, за исключением узкой области вблизи горизонта, выглядит так, как будто заряд находится в центре черной дыры.

Приведем теперь без подробного обоснования решение второй задачи.

Вращающаяся черная дыра помещена в однородное на бесконечности магнитное поле напряженности В метрике Керра магнитное поле дается следующим выражением:

где

Электрическое поле, индуцируемое вращением черной дыры, пропорционально

Как и в задаче 1, здесь отсутствуют Из формул (7.3.8), (7.3.9) следует, что угловой момент вращения черной дыры и ее масса остаются неизменными. Кинг и Лазота (1977) показали, что при магнитном поле, наклоненном к оси черной дыры, величина ее углового момента будет меняться. Их рассуждения заключаются в следующем.

Пусть однородное на бесконечности магнитное поле В составляет некоторый угол с направлением углового момента Разложим на компоненты - параллельную полю и перпендикулярную ему Их изменение с течением времени дается формулами

где

Таким образом, с течением времени полностью теряется компонента углового момента черной дыры. При статическом внешнем магнитном поле энергия вращения, связанная с переходит в «неприводимую” массу черной дыры, а компонента не меняется.

Конечное состояние черной дыры соответствует теореме Хокинга о том, что стационарное состояние должно быть осесимметричным. Пресс (1972) отметил, что если внешнее магнитное (или любое другое) поле неосесимметрично, то черная дыра в конце концов полностью потеряет свой угловой момент согласно теореме Хокинга. При этом, если поле В плавно меняется на масштабах, много больших размеров черной дыры, то можно снова разложить на относительно направления поля в ее окрестности. Уменьшение по-прежнему определяется по порядку величины формулой (7.4.7), а уменьшение оценивается формулой

где масштаб неоднородности поля.

В сноске на с. 149 отмечалось, что в случае осесимметричное магнитное поле не пронизывает горизонт черной дыры. Бичак (1983,1985) показал, что в случае наклонного к оси вращения однородного на бесконечности магнитного поля поток через половину горизонта компоненты поля максимален при атлх и равен

Наконец, рассмотрим невращающуюся черную дыру, помещенную в однородное на бесконечности сильное магнитное поле [Бичак, (1983)]. Пусть оно настолько сильное, что необходимо учитывать его самогравитацию. Тогда оказывается, что для фиксированной массы черной дыры существует такое критическое при котором поток через половину горизонта событий максимален:

Потока поля через горизонт, большего, чем Фтах, быть не может.

1
Оглавление
email@scask.ru