Главная > Численный анализ в плоских задачах теории трещин
НАПИШУ ВСЁ ЧТО ЗАДАЛИ
СЕКРЕТНЫЙ БОТ В ТЕЛЕГЕ
<< Предыдущий параграф Следующий параграф >>
Пред.
След.
Макеты страниц

Распознанный текст, спецсимволы и формулы могут содержать ошибки, поэтому с корректным вариантом рекомендуем ознакомиться на отсканированных изображениях учебника выше

Также, советуем воспользоваться поиском по сайту, мы уверены, что вы сможете найти больше информации по нужной Вам тематике

ДЛЯ СТУДЕНТОВ И ШКОЛЬНИКОВ ЕСТЬ
ZADANIA.TO

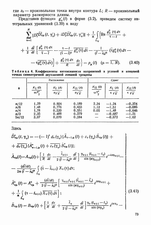
5. Дисковый образец для исследования закономерностей зарождения трещин

Для экспериментального анализа и обобщения данных о периоде зарождения усталостных трещин на соответствующих испытательных образцах необходимо знать напряженно-деформированное состояние в окрестности надреза и у вершины короткой трещины, исходящей из этого надреза. Приведем решение плоской задачи теории упругости для дискового образца с краевым -образным вырезом различного радиуса закругления, а также с краевым вырезом и трещиной, выходящей на его край, при внецентренном растяжении посредством пальцев, вставленных в отверстия в образце.

Рис. 57.

Дисковый образец с краевым вырезом [53]. Пусть упругий изотропный диск радиуса ослаблен краевым симметричным относительно диаметра -образным вырезом и двумя круговыми отверстиями радиуса центры которых в центральной систему координат имеют комплексные координаты (рис. 57).

Контур выреза и контуры отверстий свяжем с локальными системами координат , причем система совпадает с Оси образуют с осью абсцисс углы положение точек определяется комплексными координатами в системе (см. рис. 57).

Контур свободен от нагрузки. На контурах действует внешняя нагрузка

Для определения напряженного состояния диска используются комплексные потенциалы напряжений для круговой области, ослабленной разрезами и отверстиями [95]. В связи с этим вместо диска с вырезом рассматривается диск с краевым разрезом по контуру с граничными условиями на его берегах

Комплексные координаты точек контура определяются параметрическим уравнением

где длина дуги контура отсчитываемая от края диска до точки с координатой причем при положительном обходе контура область диска остается справа, радиус закругления выреза абсцисса центра закругления -образного выреза (см. рис. 57).

Комплексные потенциалы напряжений записываются в виде суммы

где характеризуют напряженное состояние сплошного диска, растягиваемого сосредоточенными силами приложенными в точках а комплексные потенциалы описывают напряженное состояние диска, вызванное разрывами перемещений на контуре Эти функции дают следующими выражениями:

Потенциалы напряжений (5.58), как и (5.26), построены таким образом, что они не содержат контура интегрирования, соответствующего внешней границе диска. Это обстоятельство позволяет понизить на единицу порядок системы сингулярных интегральных уравнений для диска с отверстиями и трещинами (1.80). При этом граничное условие на внешней границе диска удовлетворяется тождественно.

Удовлетворив с помощью комплексных потенциалов (5.58) граничные условия (5.56) и (5.57), получим систему трех сингулярных уравнений:

где

К левой части второго и третьего уравнений (5.59) прибавлены равные кулю слагаемые, обеспечивающие существование решения системы при любой правой части [95].

На рис. 58 показано распределение напряжений на оси выреза длиной при различных относительных радиусах закругления вершины толщина образца; абсцисса вершины выреза полученное в результате численного решения системы (5.59). Установлено, что в диске с вырезом

имеется типичное для тел с концентраторами распределение напряжений. Они максимальны в вершине выреза, с удалением от нее убывают тем быстрее, чем острее вырез, переходя в некоторой точке от растягивающих к сжимающим. Влияние остроты концентратора существенно проявляется лишь в малой области около вершины выреза.

При расчетах брались следующие рекомендуемые для известных компактных прямоугольных и дисковых образцов на внецентренное растяжение [44, 89] соотношения геометрических размеров (см. рис. 57):

упругая постоянная х, входящая в формулы для определения принималась равной 1,88. Ширина выреза ограничена наличием отверстий в образце, поэтому радиус закругления вершины Так как образец нагружается посредством пальцев, вставленных в его отверстия, то полагается, что на контурах отверстий касательная составляющая нагрузки а нормальная составляющая распределена по закону [105]

где угол дуги контакта образца с пальцами.

Для определения напряжений в вершине концентратора получена аппроксимационная формула

Здесь коэффициент интенсивности напряжений в вершине краевой трещины эквивалентной длины в компактном дисковом образце, рассчитанный методом граничной коллокации [162]:

Методом сингулярных интегральных уравнений решалась так же задача о напряженном состоянии диска с краевой трещиной. Расчеты подтвердили справедливость формул (5.61), ее погрешность не превышает

Диск с краевым вырезом и выходящей из него трещиной [53]. Заменяя в диске контур выреза ветвящимся краевым разрезом (рис. 59), считаем, что берега разреза свободны от нагрузки:

Координаты точек отрезка опишем параметрическим уравнением

где длина прямолинейного участка трещины. Задача сводится к интегральным уравнениям вида (5.59), которые затем решаются методом механических квадратур.

Определены значения коэффициентов интенсивности напряжений в вершине для длин трещин

Рис. 58.

Рис. 59.

Для более коротких трещин коэффициенты интенсивности напряжений определяли по найденным выше напряжениям вершины выреза (см. рис. 58), используя известные [95] решения задачи для полуплоскости с краевой трещиной.

На рис. 59 приведена зависимость коэффициента интенсивности напряжений в вершине короткой трещины, выходящей на край выреза от ее длины при различных радиусах закругления вершины выреза (кривые I) и аналогичная зависимость (кривая II) коэффициента интенсивности напряжений для краевой трещины эквивалентной длины Видно, что вырез уменьшает значение коэффициента интенсивности напряжений, особенно при коротких трещинах Этот эффект усиливается с увеличением радиуса закругления выреза. С ростом длины трещины влияние трещины выреза ослабевает тем раньше, чем острее вырез, и при длине трещины кривые сливаются.

В результате проведенных вычислений получена аппроксимационная формула для определения коэффициента интенсивности

напряжений в окрестности короткой трещины длиной исходящей от выреза,

где - коэффициент интенсивности напряжений в вершине краевой трещины (5.61) эквивалентной длины Установлено, что относительная погрешность формулы (5.62) при не превышает Для более длинных трещин следует принимать равным

1
Оглавление
email@scask.ru